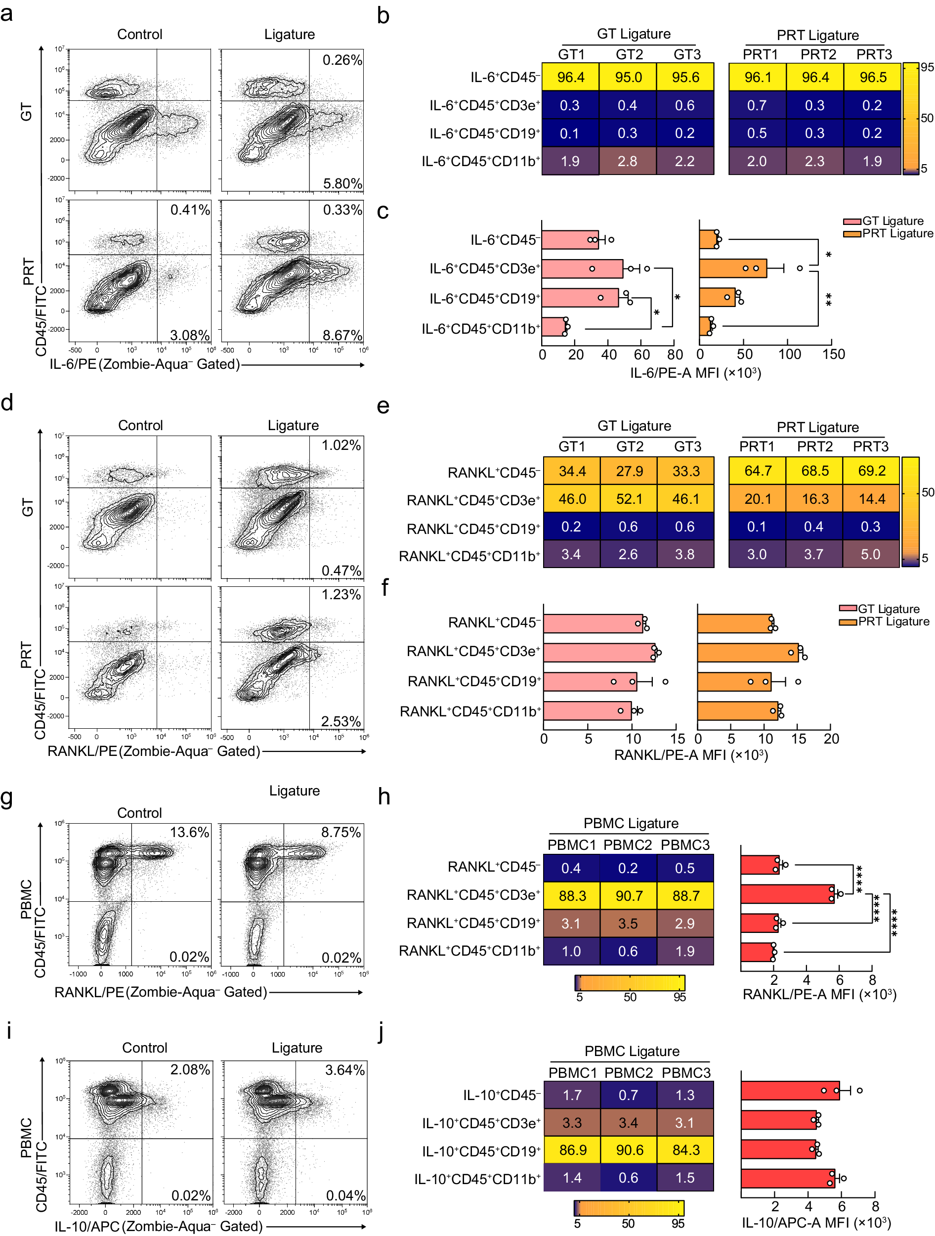
Fig. 2: Verification of the local and systemic source of inflammation-related cytokines in initiation phase.
From: The IL-33/ST2 axis is protective against acute inflammation during the course of periodontitis

a, d Changes in IL-6+ (a) and RANKL+ (d) cells in the GT and PRT with or without ligature placement. A representative contour plot is shown, and the percentages presented in the gates are the mean of three independent mouse experiments. b, e Heat map of the positive percentage of different IL-6+ (b) and RANKL+ (e) lineages in the ligated GT and PRT. The data from three independent experiments are shown (n = 3 mice per group, GT/PRT 1, 2, 3). c, f MFI (median fluorescence intensity) of different levels of IL-6+ (c) and RANKL+ (f) in the ligated GT and PRT (n = 3 mice per group). g, i Changes in RANKL+ (g) and IL-10+ (i) cells in the PBMC with or without ligature placement. The percentages shown in the gates are the mean of three independent mouse experiments, and a representative contour plot is shown. h, j Left: Heat map of the positive percentage of different RANKL+ (h) and IL-10+ (j) lineages in the ligated PBMC. Data from three independent experiments are shown (n = 3 mice per group, PBMC 1, 2, 3). Right: MFI of the different RANKL+ (h) and IL-10+ (j) lineage in the ligated PBMC (n = 3 mice per group). GT gingival tissue, PRT peri-root tissue, PBMC Peripheral blood mononuclear cell. Data are presented as the mean ± SEM except for (a, d, g, i). *P < 0.05; **P < 0.01; ***P < 0.001; ****P < 0.0001; ns (not significant), P > 0.05; by one-way ANOVA with multiple comparisons via Tukey’s test (c, f, j). The related gating strategy was presented in Supplementary Fig. 29. Exact P values are presented in Supplementary Data. 1. Source data are provided as a Source Data file.