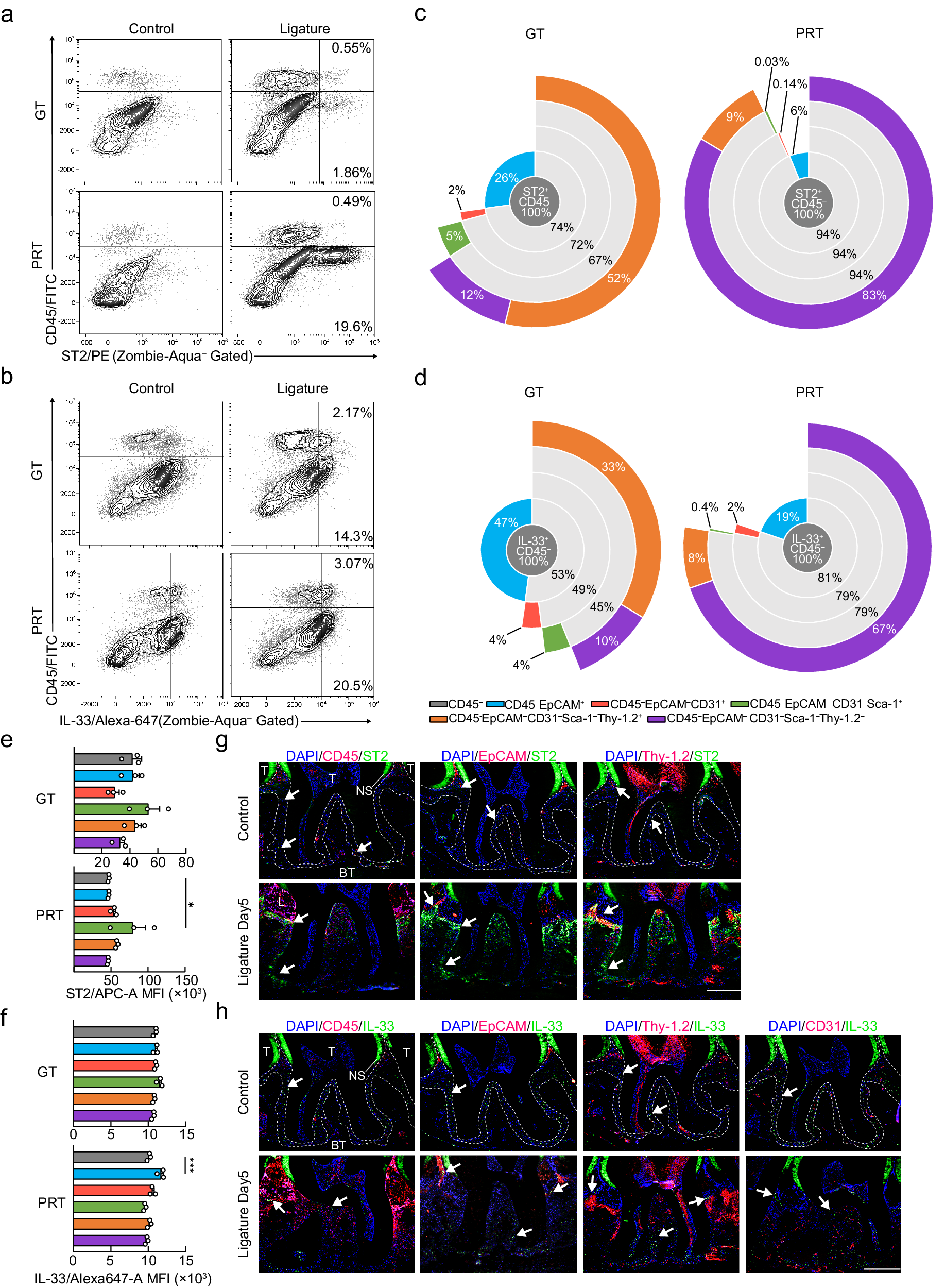
Fig. 4: Verification of the source of ST2 and IL-33 in initiation phase.
From: The IL-33/ST2 axis is protective against acute inflammation during the course of periodontitis

a, b Changes in ST2+ (a) and IL-33+ (b) cells in the GT and PRT with or without ligature placement. A representative contour plot is shown, and the percentages in the gates are the mean of three independent mouse experiments. c, d Sunburst map showing the composition of ST2+CD45– (c) and IL-33+CD45– (d) cells in the GT and PRT. The percentages of the populations shown are the mean of three independent mouse experiments. e, f MFI (Median fluorescence intensity) of the different ST2+CD45– (e) and IL-33+CD45– (f) lineages in the ligated GT and PRT (n = 3 mice per group). g, h Representative immunofluorescence staining images of three independent experiments of ST2 (g) and IL-33 (h) are shown with membrane marker proteins in the second molar region. Scale bar, 300 μm. T Tooth, NS nonspecific signal, GT gingival tissue, PRT peri-root tissue, BT bone tissue. Data are presented as the mean ± SEM for (e, f). *P < 0.05; **P < 0.01; ***P < 0.001; ****P < 0.0001; ns (not significant), P > 0.05; by one-way ANOVA with multiple comparisons via Dunnett’s test (e, f). The related gating strategy is shown in Supplementary Fig. 29 (a, b), 30 (c–f). Exact P values are presented in Supplementary Data 1. Source data are provided as a Source Data file.