Fig. 4: Regulation manners of miR408-5p to IAA30 in rice.
From: Switching action modes of miR408-5p mediates auxin signaling in rice

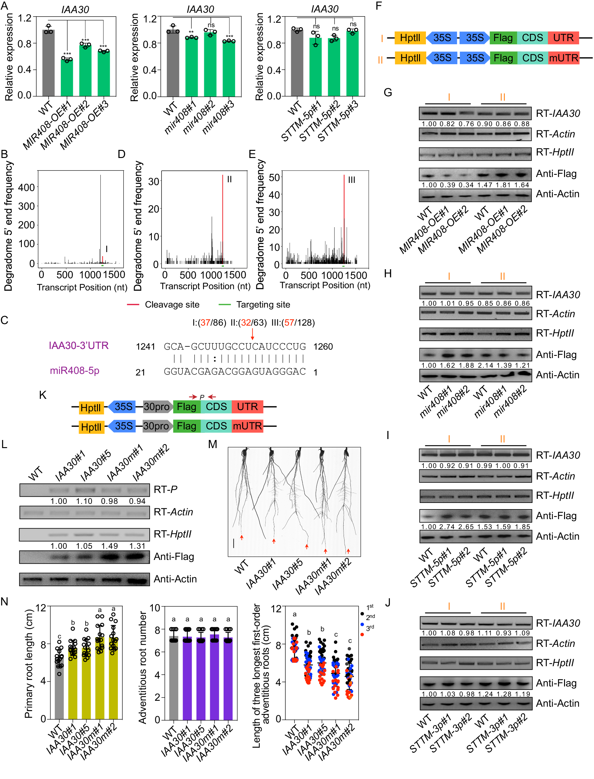
A Expressions of IAA30 in MIR408-OE, mir408 and STTM-5p plants. Error bars indicate SD (Multiple comparisons test, **P < 0.01; ***P < 0.001; ns, not significant). Cleavage events of miR408-5p to IAA30 mRNA shown by degradome sequencing data obtained from MIR408-OE transgenic plants (B), explants from major root under 3d 10 μM 2,4-D treatment (D) and 14d rice callus induced by mature embryos (E). The red vertical bar indicates the positions of reads with the highest frequency mapped to the miR408-5p binding site. The green horizontal bar denotes miR408-5p targeting region. C Base pairing and the highest cleavage frequency of IAA30 3’UTR by miR408-5p observed in the indicated experiments shown in (B), (D), (E). The frequency of the sequenced 5′ends is plotted against the position in the IAA30 target site. F The constructs that were introduced into rice protoplast to determine the effect of miR408-5p on IAA30. HptII, Hygromycin phosphotransferase II. RNA and protein abundance of IAA30 when normal IAA30 3’UTR (I) or mutated IAA30 3’UTR (mUTR) (II) construct shown in (F) was introduced into the protoplast from MIR408-OE (G), mir408 (H), STTM-5p (I) and STTM-3p (J) plants. The relative transcript and protein level of IAA30 were calculated using Actin as an endogenous control and were set to 1 in WT protoplast transformed with normal IAA30 3’UTR. RT-HptII was used to show the efficiency of plasmid transiently introduced into the indicated protoplast. Two independent transgenic lines were used to make protoplast. RT indicates transcript abundance determined by reverse transcription PCR; Anti denotes protein level examined by Western blot analysis using the indicated antibody. The number below each lane represents the relative amount compared with that in WT protoplast transformed with normal IAA30 3’UTR. K The constructs used to generate transgenic rice that was introduced Flag-tagged IAA30 with WT 3′UTR (IAA30) or mutated 3′UTR (IAA30m) under control of the IAA30 native promoter. The red arrows with letter P mark the RT-PCR region for RNA determination. L RNA and protein abundance of IAA30 in WT and transgenic plants with indicated constructs shown in (K). The number below the lane represents the relative amounts of transcripts and proteins. M Representative photograph of 2-week-old WT, IAA30 and IAA30m transgenic plants under 10 μM IAA treatment. The red arrow indicates the primary root. Bar = 1 cm. N Primary root length, adventitious root number and the length of three longest first-order crown roots in 2-week-old WT, IAA30 and IAA30m transgenic plants under 10 μM IAA treatment. The different letters on top of each bar denote significant differences (Tukey’s honestly significant difference, P < 0.05). Source data underlying (A, G–J, L, N) are provided as a Source Data file.