Fig. 5: IPA1 regulated by miR156 acts upstream of miR408-5p in auxin signaling.
From: Switching action modes of miR408-5p mediates auxin signaling in rice

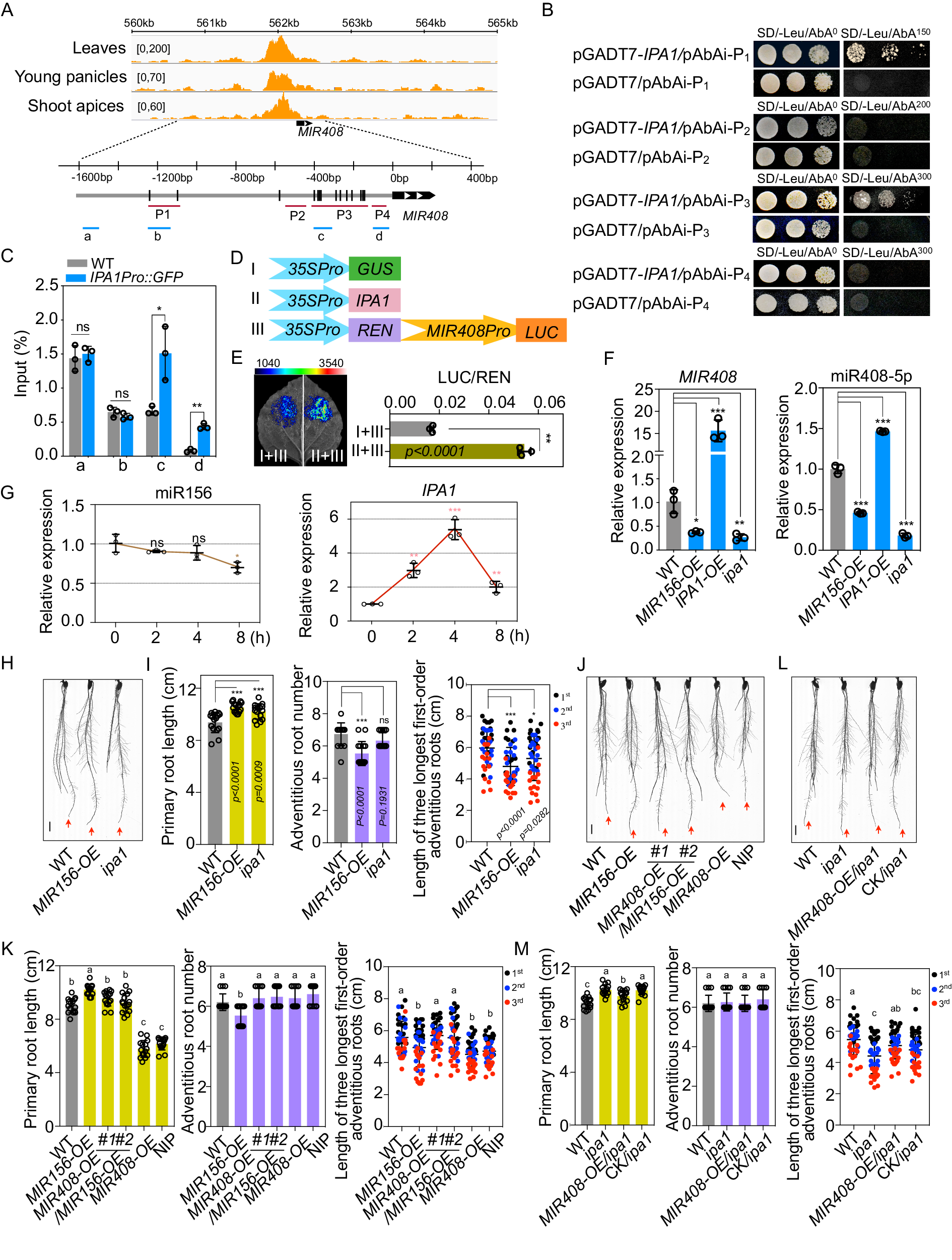
A The association of IPA1 with MIR408 cis-elements in IPA1 ChIP-Seq datasets from three different rice tissues. The black bar on the promoter of MIR408 shown in the picture represents GTAC-motifs. P1 to P4 marked in red color denotes the fragments that were used to construct vectors for Yeast One-Hybrid (Y1H) analysis and a to d marked by blue color denotes the fragments that were examined by ChIP-qPCR. B Y1H analysis for the interaction of IPA1 with MIR408 promoter. Yeast cells growing on selective media without Leu and with the indicated concentration of Aureobasidin A (AbA) represent positive interactions. C ChIP-qPCR determination of IPA1 and MIR408 promoter interactions. GFP antibody was used for immunoprecipitation and Actin was used as an endogenous control to calculate the relative enrichment of IPA1 to different fragments of MIR408 promoter. D The reporter and effector constructs used for transient expression in N. benthamiana leaves for analysis of IPA1 activity to MIR408 activation. E Examination of IPA1 inductive activity to MIR408 transcription in N. benthamiana leaves. Left: Representative photograph of firefly luciferase fluorescence signals when the indicated constructs were introduced in N. benthamiana leaves. Right: Relative luciferase fluorescence signals in N. benthamiana leaves expressing the indicated reporters and effectors. Error bars indicate SD (Student’s t-test, **P < 0.01). F qRT-PCR analysis of MIR408 and mature miR408-5p expressions in WT, MIR156-OE, IPA-OE and ipa1 rice plants. Error bars represent SD for three replicates. G Mature miR156 and IPA1 expressions in rice under 10 μM IAA treatment with the indicated time. H Representative phenotype of seedling roots of 2-week-old WT (ZH11), MIR156-OE transgenic plants and ipa1 mutants under 10 μM IAA treatment. The red arrow indicates primary roots. Bar = 1 cm. I Primary root length, adventitious root number and the length of three longest first-order crown roots in 2-week-old WT (ZH11), ipa1 mutants and MIR156-OE transgenic plants under 10 μM IAA treatment. Error bars indicate SD (Multiple comparisons test, **P < 0.01; ***P < 0.001; ns, not significant). J Representative phenotype of seedling roots of 2-week-old WT (ZH11), MIR156-OE, MIR408-OE/MIR156-OE, MIR408-OE and NIP plants under 10 μM IAA treatment. The red arrow indicates primary roots. Bar = 1 cm. K Primary root length, adventitious root number and the length of three longest first-order crown roots in 2-week-old WT (ZH11), MIR156-OE, MIR408-OE/MIR156-OE, MIR408-OE and NIP plants under 10 μM IAA treatment. Error bars indicate SD (Tukey’s honestly significant difference, P < 0.05). L Representative phenotype of seedling roots of 2-week-old WT (ZH11), ipa1, MIR408-OE/ipa1 and a negative plant used for crossing without MIR408-OE (CK/ipa1) under 10 μM IAA treatment. The red arrow indicates primary roots. Bar = 1 cm. M Primary root length, adventitious root number and the length of three longest first-order crown roots in 2-week-old WT (ZH11), ipa1, MIR408-OE/ipa1 and CK/ipa1 plants under 10 μM IAA treatment. Error bars indicate SD (Tukey’s honestly significant difference, P < 0.05). Source data underlying (C, E–G, I, K, M) are provided as a Source Data file.