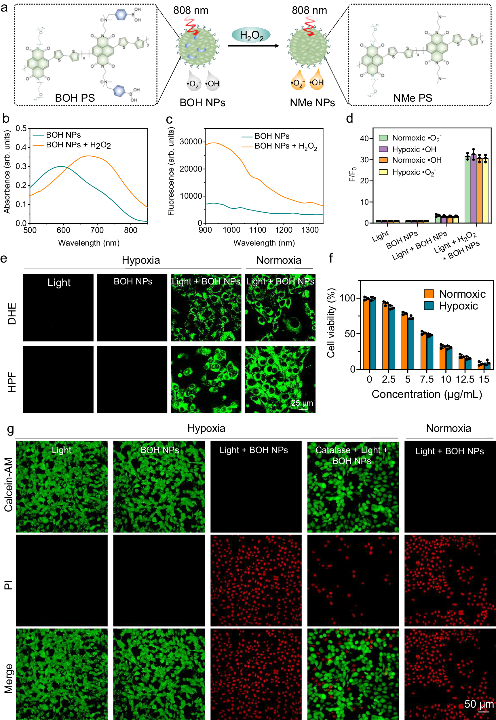
Fig. 4: Tumor-specific PS and in vitro cell experiment.

a The design and structure of H2O2-activatable PSs. The b absorption and c fluorescence spectra of BOH NPs (5 μg mL−1) before and after response to H2O2 (10 μM, 35 min). d The fluorescence intensity changes of •O2− probe (DHR 123, 2.0 μM) at 525 nm and •OH probe (HPF, 10 μM) at 515 nm for H2O2-activatable BOH NPs (5 μg mL−1) (n = 3 independent samples; mean ± SD). e ROS detection in 4T1 cells under normoxia and hypoxia conditions using DHE and HPF as •O2− and •OH fluorescence indicators, respectively. f In vitro viability of 4T1 cells incubated with at different concentrations of BOH NPs solutions for 24 h under 808 nm irradiation at 15 mW cm−2 for 5 min (n = 3 biologically independent samples; mean ± SD). g Fluorescence images of calcein-AM (green, live cells) and PI (red, dead cells) co-stained 4T1 cells under different conditions. Each experiment was repeated three times with similar results.