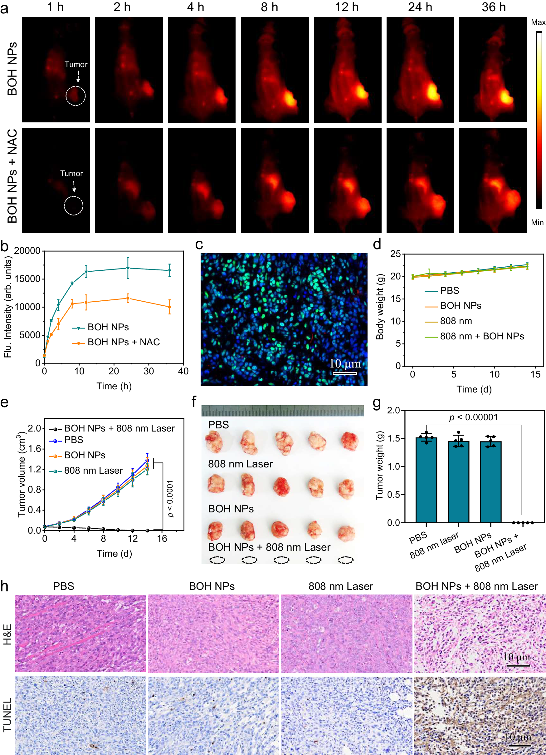
Fig. 5: In vivo NIR-II fluorescence imaging and PDT evaluation of BOH NPs.

a Representative time-dependent in vivo NIR-II fluorescence images of 4T1 tumor-bearing mice after intravenous injection of PBS (i.p., 25 μL) or NAC (i.p., 10 mg/kg in 25 μL of PBS) followed by intravenous injection of BOH NPs (1 mg mL−1, 100 μL) at t = 6 h later, n = 3 mice per group. b Quantifying NIR-II fluorescence intensities of tumor tissue of 4T1 tumor-bearing mice after intravenous injection of BOH NPs in a different time (n = 3 biologically independent samples; mean ± SD). c Immunofluorescence imaging of tumor slices. The tumor blood vessels (red) are stained with the anti-CD31 antibody, hypoxia-related protein HIF-α is stained with the anti-HIF-1α antibody (green). The (d) body weights and e tumor growth curves of the mice in vivo PDT study after intravenous injection of BOH NPs (1 mg mL−1, 200 μL). The tumors of BOH NPs and BOH NPs + 808 nm groups were irradiated by an 808 nm laser with a power density of 15 mW cm−2 for 10 min. Mean ± SD, n = 5. P < 0.0001. Statistical significance was determined using one-way ANOVA. f Photos of tumors collected from the mice in different groups at the end of PDT. g The mean weight of tumors separated from mice after different treatments. p < 0.0001 (n = 5 independent samples; mean ± SD). Statistical significance was determined using one-way ANOVA. h Representative H&E- and TUNEL-stained slices of tumors were collected from 4T1 tumor-bearing mice on the sixth day of the treatments in vivo PDT study.