Fig. 1: Obesity decreases DNA hydroxymethylation and TET2 levels in adipocytes.
From: A negative feedback loop between TET2 and leptin in adipocyte regulates body weight

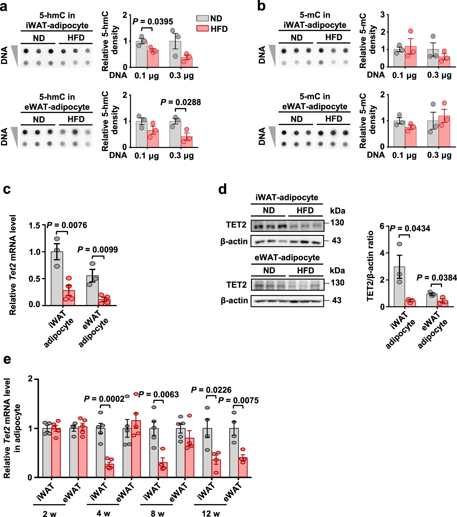
a-b Genomic 5-hmC (a) and 5-mC (b) levels in adipocytes of iWAT and eWAT from the C57BL/6J male mice fed either ND or HFD for 12 weeks (n = 3 mice/group). c Tet2 mRNA levels relative to 36b4 in adipocytes of iWAT and eWAT from the mice shown in a (n = 3 ND, 1 ND sample was obtained by pooling samples from two mice; n = 4 HFD). d Representative immunoblot images of TET2 in adipocytes of iWAT and eWAT from the mice shown in a and densitometry analysis. β-actin was used as a loading control (n = 3 mice/group). e Tet2 mRNA levels relative to 36b4 in adipocytes of iWAT and eWAT from the C57BL/6J male mice fed either ND or HFD for 2, 4, 8, and 12 weeks (HFD 2 weeks: n = 4 ND and n = 5 HFD; HFD 4 weeks: n = 5 ND and n = 5 HFD; HFD 8 weeks: n = 5 ND and n = 4 HFD; HFD 12 weeks: n = 4 ND and n = 4 HFD; 1 ND sample was obtained by pooling samples from two mice). All data are presented as mean ± SEM. P-values are indicated on the graph. Statistical values are determined by two-sided unpaired Student’s t-test. Source data are provided as a Source Data File.