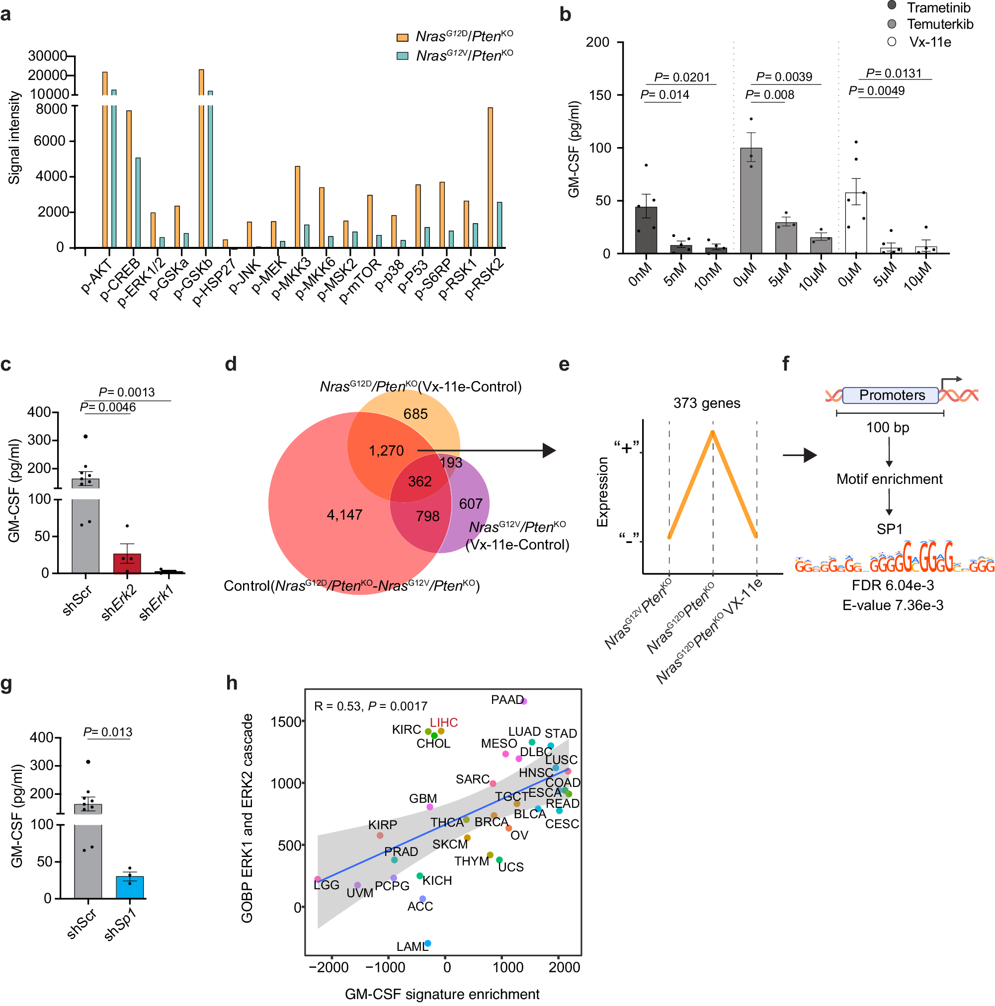
Fig. 6: GM-CSF expression is regulated through activation of the ERK1/2 pathway and SP1 transcription factor.

a Barplot depicting the expression levels (signal intensity) of RAS/MAPK-associated phospho-proteins in NrasG12D/PtenKO and NrasG12V/PtenKO HCC cell lysates (n = 1 per cell line). b Barplot depicting GM-CSF protein levels quantified in NrasG12D/PtenKO cancer cell conditioned media after 24 h of treatment with Trametinib (MEK1/2 inhibitor; 0 nM n = 5, 5 nM n = 5, 10 nM n = 4), Temuterkib (ERK1/2 inhibitor; 0 μM n = 3, 5 μM n = 3, 10 μM n = 3) and Vx-11e (ERK2 inhibitor; 0 μM n = 6, 5 μM n = 5, 10 μM n = 4) at the indicated drug concentrations. c Barplots depicting the GM-CSF protein level quantified in the supernatant of scramble (shScr, n = 9), shErk2 (n = 4), and shErk1 (n = 4) NrasG12D/PtenKO HCC cell lines. d Venn diagram depicting the overlap of DEG between NrasG12D/PtenKO and NrasG12V/PtenKO cancer cells treated or not with Vx-11e (n = 3 per cell line per condition) (Supplementary Data 9). e Graphical representation of the gene expression pattern (y-axis) across conditions (x-axis) that follow Csf2 regulation (d; 1270 overlapping DEG) shown (d). “+” indicates up-regulated genes and “-“ indicates down-regulated genes. f Motif enrichment analysis in promoters from the 373 genes, identifying SP1 as a top candidate (Supplementary Data 9). g Barplots depicting the GM-CSF protein levels quantified in the supernatant of shScr (n = 9, shown in (c)) and shSp1 (n = 3) NrasG12D/PtenKO HCC cell lines. h Scatterplot depicting the correlation between the enrichment of ERK signaling pathway (y-axis) and GM-CSF signature89 (x-axis) for each TCGA cancer type. Correlation analyses were performed on the median pathway enrichment score of all patients per cancer type. Graph shows mean ± SEM (b, c, g). Statistical significance was determined by two-sided Student’s t-test (b, c, g), two-sided Fisher’s exact test, followed by Benjamini-Hochberg multiple test correction (f) and two-sided test for association between paired samples, using Pearson’s product moment correlation coefficient (h). The shading represents 95% confidence interval (h). Source data are provided as a Source Data file.