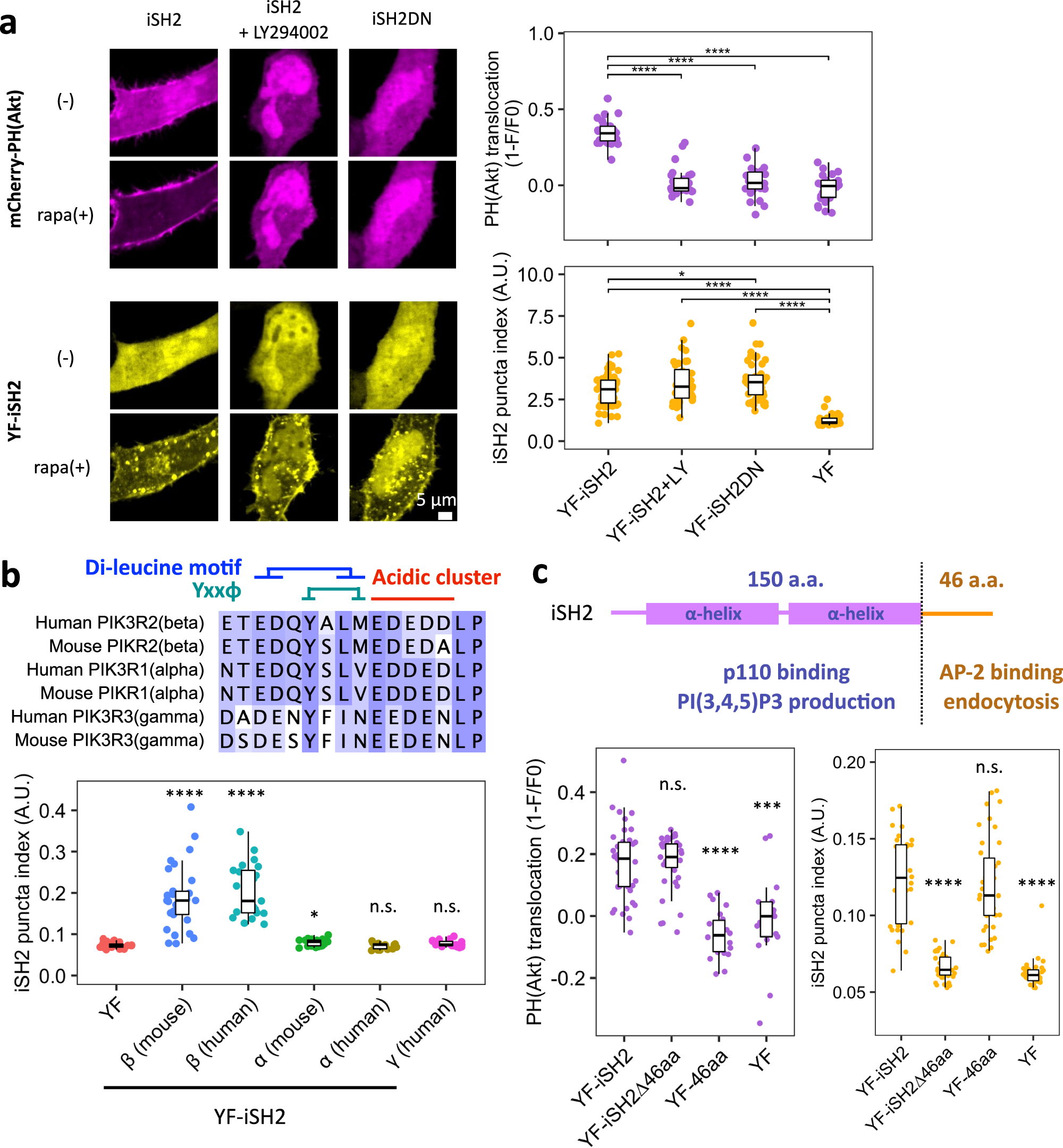
Fig. 2: iSH2-mediated endocytosis is independent of PI3K catalytic activity and the C-terminal 46 aa region is necessary and sufficient.

a Confocal images of PI(3,4,5)P3 sensor PH(Akt) and iSH2 vesicles. Quantifications are shown on the right. LY294002: PI3K inhibitor (50 µM), iSH2(DN): deletion mutant lacking p110 binding site. YF-iSH2, n = 59 cells. YF-iSH2+LY, n = 36 cells. YF-iSH2DN, n = 47 cells. YF, n = 43 cells. P value of PH(Akt) translocation: YF-iSH2–YFiSH2-LY, 8.6×10–10. YF-iSH2–YFiSH2DN, 7.0×10–10. YF-iSH2–YF, 8.8×10–10. P value of iSH2 puncta index: YF-iSH2–YFiSH2DN, 0.049. YF-iSH2–YF, <1.0×10–12. YF-iSH2+LY–YF, <1.0×10–12. YF-iSH2DN–YF, <1.0×10–12. b Top: Amino acid sequence alignment of the AP2 binding motif region of human and mouse p85α, p85β, p55γ isoforms. Bottom: Quantification of iSH2 vesicles produced by each isoform. YF, n = 31 cells. β (mouse), n = 29 cells. β (human), n = 21 cells. α (mouse), n = 23 cells. α (human), n = 17 cells. γ (mouse), n = 19 cells. P values: β (mouse), 1.2×10–9. β (human), 1.9×10–8. α (mouse), 0.029. α (human), 0.99. γ (mouse)=0.29. c Secondary structure of the mouse p85β iSH2 domain and quantification of PH(Akt) translocation and iSH2 vesicles. YF-iSH2, n = 32 cells. YF-iSH2∆46aa, n = 38 cells. YF-46aa, n = 39 cells. YF, n = 31 cells. P value of PH(Akt) translocation: YF-iSH2∆46aa, 0.99. YF-46aa, 1.6×10–8. YF, 2.0×10–4. P value of iSH2 puncta index: YF-iSH2∆46aa, 4.4×10–11. YF-46aa, 0.96. YF, 3.1×10–10. Box whisker plots represent median, 1st, 3rd quartiles and 1.5×inter-quartile range. P values: *: <0.05, **: <0.01, ***: <0.001, ****: <0.0001. n.s.: not significant. Only p values against YF are shown in (b). Only p values against YF-iSH2 are shown in (c). a–c Steel-Dwass test (two sided).