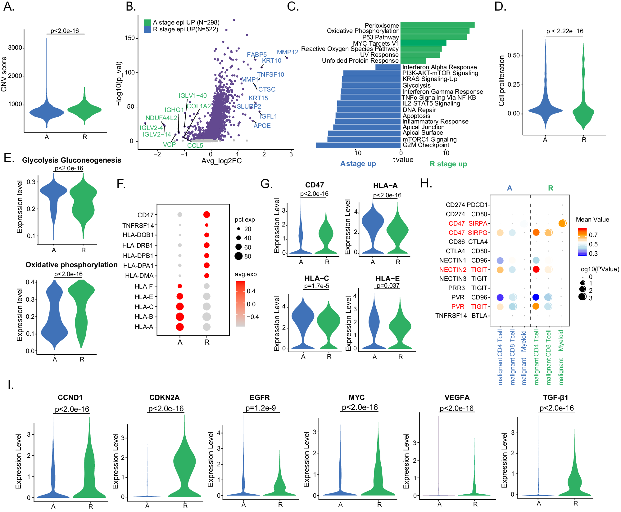
Fig. 6: Characteristics of malignant epithelial cells in recurrent tumors.
From: Single cell deciphering of progression trajectories of the tumor ecosystem in head and neck cancer

A Violin plot shows CNV scores in malignant epithelial cells in A (n = 3952) and R (n = 875) samples. B Volcano plot shows DEGs between A (298 genes up-regulated) and R stage (552 genes up-regulated) malignant cells. The names of the most significant genes are labeled in the plots. C Bar chart shows the enrichment of specific pathways, based on the HALLMARK gene set of upregulated genes, in A or R stage malignant cells. D Violin plot shows cell proliferation score in malignant epithelial cells in A and R samples. E Violin plots show the glycolysis gluconeogenesis and oxidative phosphorylation scores of malignant cells in A and R stage. Bubble plots (F) and violin plots (G) show the expression of selected genes related to immune surveillance in malignant cells in A and R stage. H Bubble plots show the interaction between malignant cells and myeloid cells, CD4+, and CD8+ T cells, based on selected ligand and receptor pairs. These scores are normalized expression level, and the sizes of the bubbles indicate the significance of the interactions, calculated by CellPhoneDB. I Violin plots show the expression of selected genes in malignant cells in A and R stage. Data represent mean ± SD. P values were calculated by two-sided Wilcoxon signed-rank test in A, B, D, E, G, and I, and was calculated based on the interaction and the normalized cell matrix achieved by Seurat Normalization in H. Source data are provided as a Source Data Fig. 6A–I.