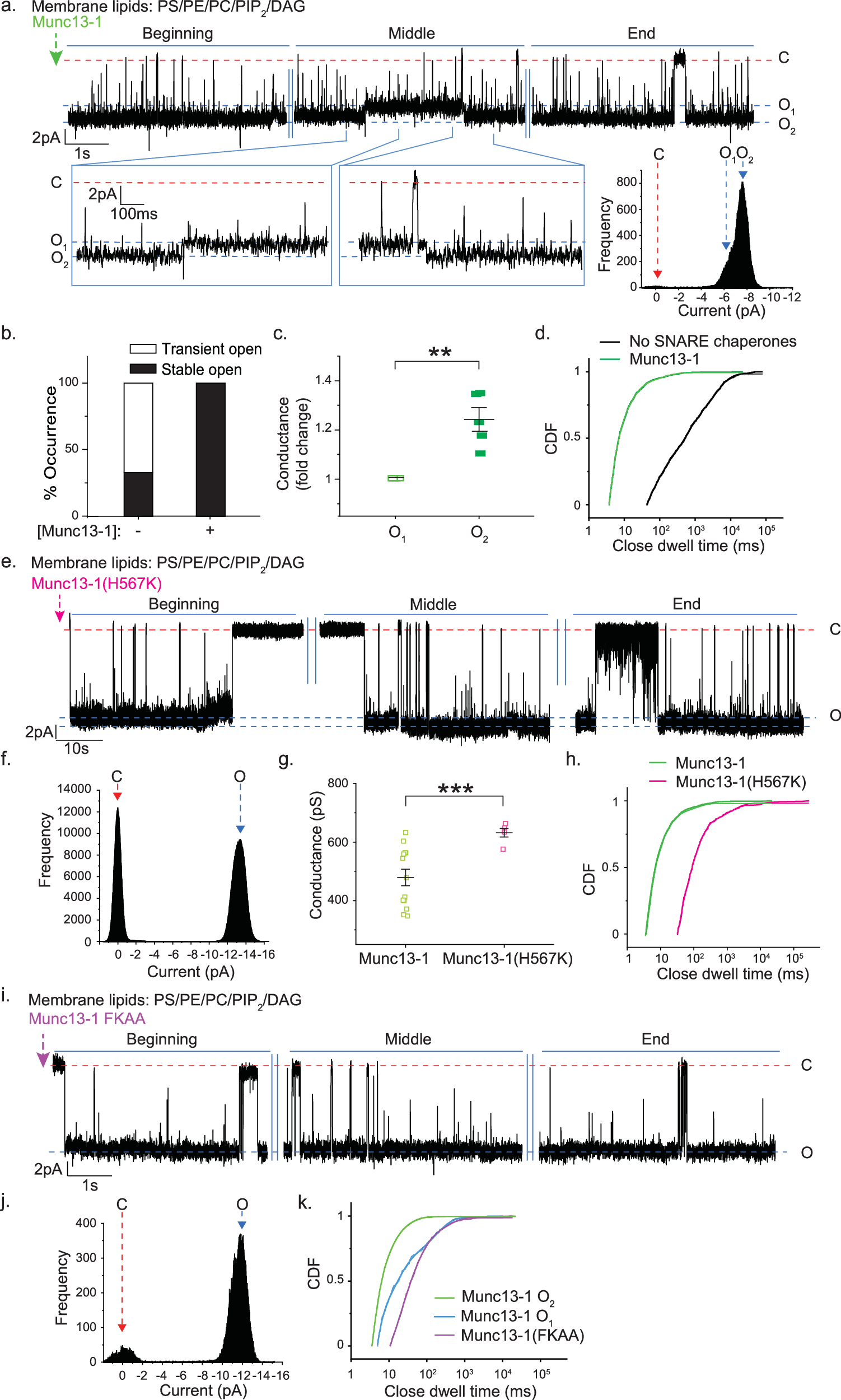
Fig. 3: Munc13-1 directly alters nascent fusion pore properties.

a Top, representative trace shows the effect of Munc13-1 on an ND5S pore. The membrane lipid composition of the BLMs is mentioned. Closed (C) and multiple open states (O1/O2) are indicated with the respective currents. Bottom inset, current and time axes were magnified from the trace shown above. Bottom right, current histogram of the pore; closed (C) and open (O1/O2) states are indicated by red and blue arrows respectively. b Percent (%) occurrence of trials for which pores were stably open or transiently open to their full open conductance states for indicated experimental conditions are shown. c Scatter plots showing fold change in conductance of two open states of the pore, as observed in (a); n = 5 independent BLM recordings; p = 0.004. d CDF of closed state dwell times for indicated experimental conditions. e Representative trace of single ND5S pore triggered open by Munc13-1(H567K), as described in (a). Closed (C) and open states (O) are indicated with the respective currents. f Current histogram of the trace shown in (e), closed (C) and open (O) states are indicated by red and blue arrows, respectively. g Scatter plots show pooled data for pore conductance under indicated experimental conditions; n = 13 (for Munc13-1) and n = 5 (for Munc13-1(H567K)) single pore currents were analyzed; p = 0.0002. h CDF of closed state dwell times for indicated experimental conditions. i Representative trace of single ND5S pore triggered open by Munc13-1(FKAA) as described in (a). j Current histogram of the trace shown in (i), closed (C), and open (O) states are indicated by red and blue arrows, respectively. k CDF of closed state dwell times for indicated experimental conditions. n = 9 independent BLMs for (a–d); three sets of NDs were used. n = 3 independent BLMs for (e–k); two sets of NDs were used. Data are presented as mean ± SEM; Student’s t-test (one-tailed (for c) and two-tailed (for g)) was performed to compare the two means; **p < 0.01, ***p < 0.001, n.s. non-significance. Relevant source data are provided as a Source Data file.