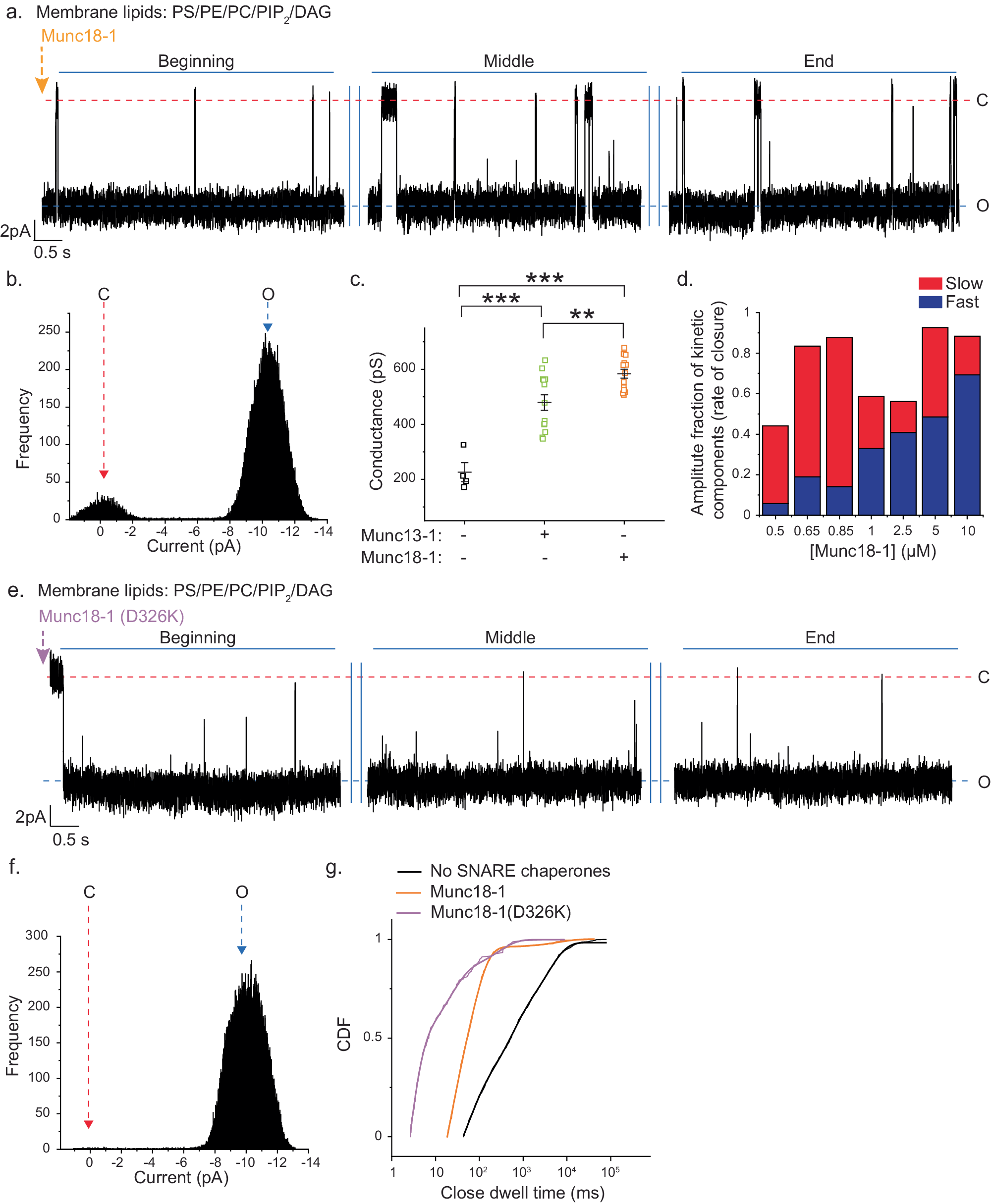
Fig. 4: Munc18-1 differentially alters fusion pore properties compared to Munc13-1.

a Representative trace for ND5S pore triggered open by ~1 µM Munc18-1. Three epochs (beginning, middle and end) of the trace are shown, membrane composition mentioned; closed (C) and open (O) states are indicated with the respective currents. b Current histogram of the trace shown in (a), closed (C), and open (O) states are marked by red and blue arrows, respectively. c Scatter plot shows a comparison of pore conductances between no SNARE chaperones (black), Munc13-1 (~0.3 µM) (green), and Munc18-1 (~1 µM) (orange) triggered pores; n = 4 (for no SNARE chaperones), n = 13 (for Munc13-1), n = 15 (for Munc18-1) single pores were analyzed; p = 0.0006 (No SNARE chaperones/Munc13-1), 0.0004 (No SNARE chaperones/Munc18-1), 0.005 (Munc13-1/Munc18-1). d Stacked column plots show amplitudes of fast and slow kinetic components (as indicated) for pore closures, derived from open dwell time CDFs exponential fit. These individual pores were triggered open by different [Munc18-1], as shown. e Representative trace of single ND5S pore triggered open by Munc18-1(D326K), BLM lipids used is mentioned. Three epochs (beginning, middle, and end) of the trace are shown, closed (C) and open states (O) are indicated with the respective currents. f Current histogram of the trace shown in (e), closed (C) and open (O) states are indicated by red and blue arrows, respectively. g Closed state dwell time CDFs of pores formed under indicated experimental conditions. n = 7 (for Munc18-1), n = 3 (for no SNARE chaperones and Munc18-1(D326K) independent BLMs; at least three sets of NDs were used for each experimental condition. Data are presented as mean ± SEM; Student’s t-test (two-tailed) was performed to compare the two means; **p <0.01, ***p < 0.001. Relevant source data are provided as a Source Data file.