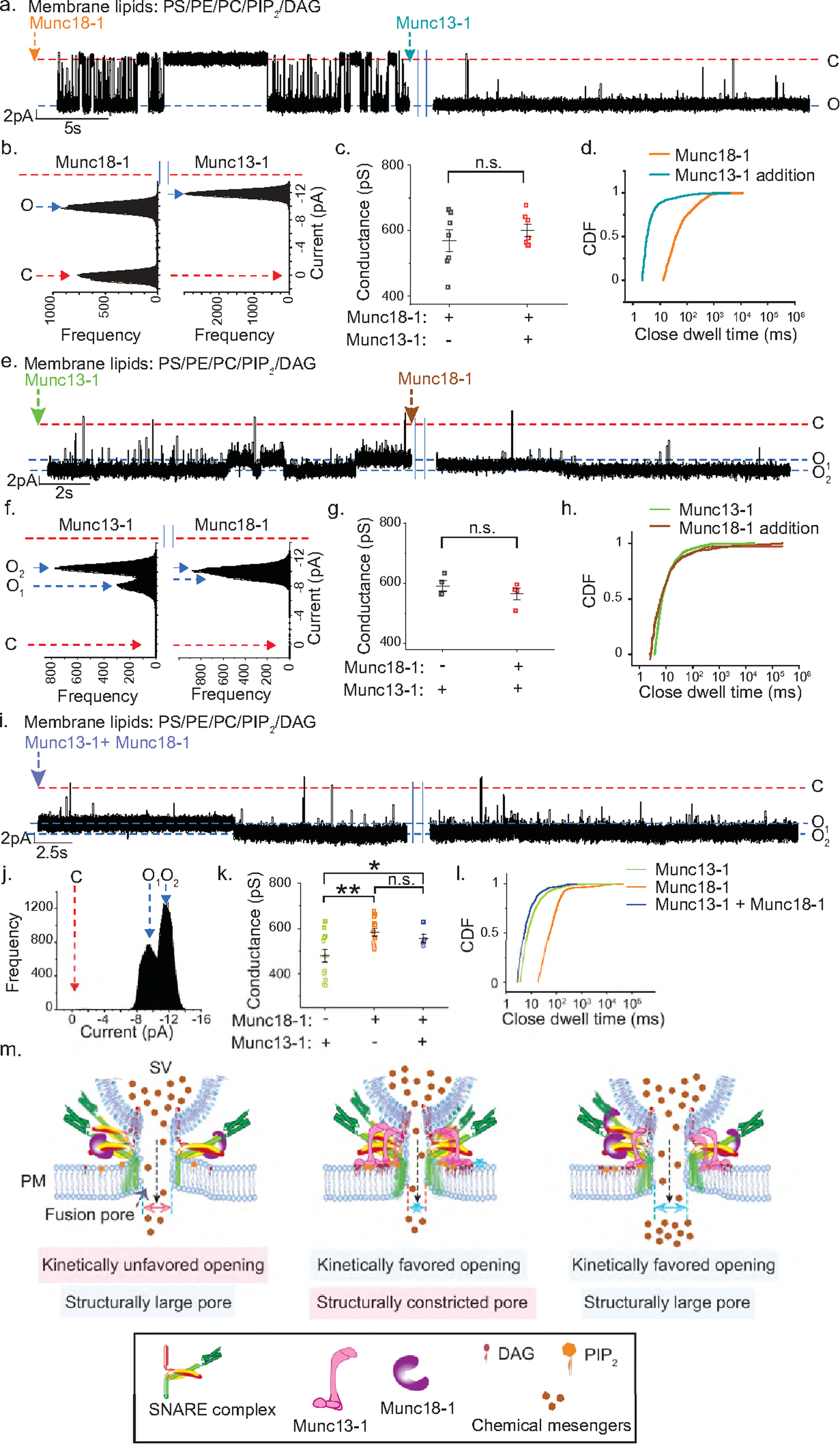
Fig. 6: Fusion pore fate is dictated by the sequential action of SNARE chaperones.

a Representative trace of single ND5S pore triggered open by Munc18-1 (orange), addition of Munc13-1(cyan) is indicated. Closed (C) and open (O) states; respective currents are indicated. b Current histogram of the pore shown in (a). Closed (C) and open (O) states are indicated by red and blue arrows, respectively. c Scatter plots show pooled data for pore conductance as indicated; p = 0.213. d CDF of closed dwell times as indicated. e Representative trace of single ND5S pore triggered open by Munc13-1 (green), the addition of Munc18-1 to that pore is indicated (brown). Closed (C) and multiple open states (O1/O2) of the individual pores are indicated. f Current histogram of the pore shown in (e). Closed (C) and open (O1/O2) states are indicated by red and blue arrows, respectively. g Scatter plots show pooled data for pore conductance as indicated; p = 0.172. h CDF of closed dwell times as indicated. i Representative trace of single ND5S pore triggered open by both Munc13-1 and Munc18-1. j Current histogram of the pore shown in (i). Closed (C) and open (O1/(O2) states are indicated by red and blue arrows, respectively. k Scatter plots show pooled data for pore conductance triggered open by either Munc13-1 (green) or Munc18-1 (orange) or both (blue); n = 13 (for Munc13-1), n = 15 (for Munc18-1) and n = 5 (for Munc13-1 + Munc18-1) single pores were analyzed; p = 0.02 (Munc13-1/Munc13-1 + Munc18-1), 0.002 (Munc13-1/Munc18-1), 0.141 (Munc18-1/Munc13-1 +  Munc18-1). l CDF of closed dwell times comparing indicated experimental conditions. m Model illustrating how Munc13-1 and Munc18-1 can differentially control the cargo release probabilities at the release site by altering the fusion pore size and kinetics. For a–d, n  =  7 independent BLMs; three sets of NDs were used. For e–h, n  =  4 independent BLMs; two sets of NDs were used. For i–l, n  =  3 independent BLMs; two sets of NDs were used. Data are presented as mean ± SEM; Student’s t-test (one-tailed) was performed to compare the two means; n.s. non-significance. Relevant source data are provided in the Source Data file.