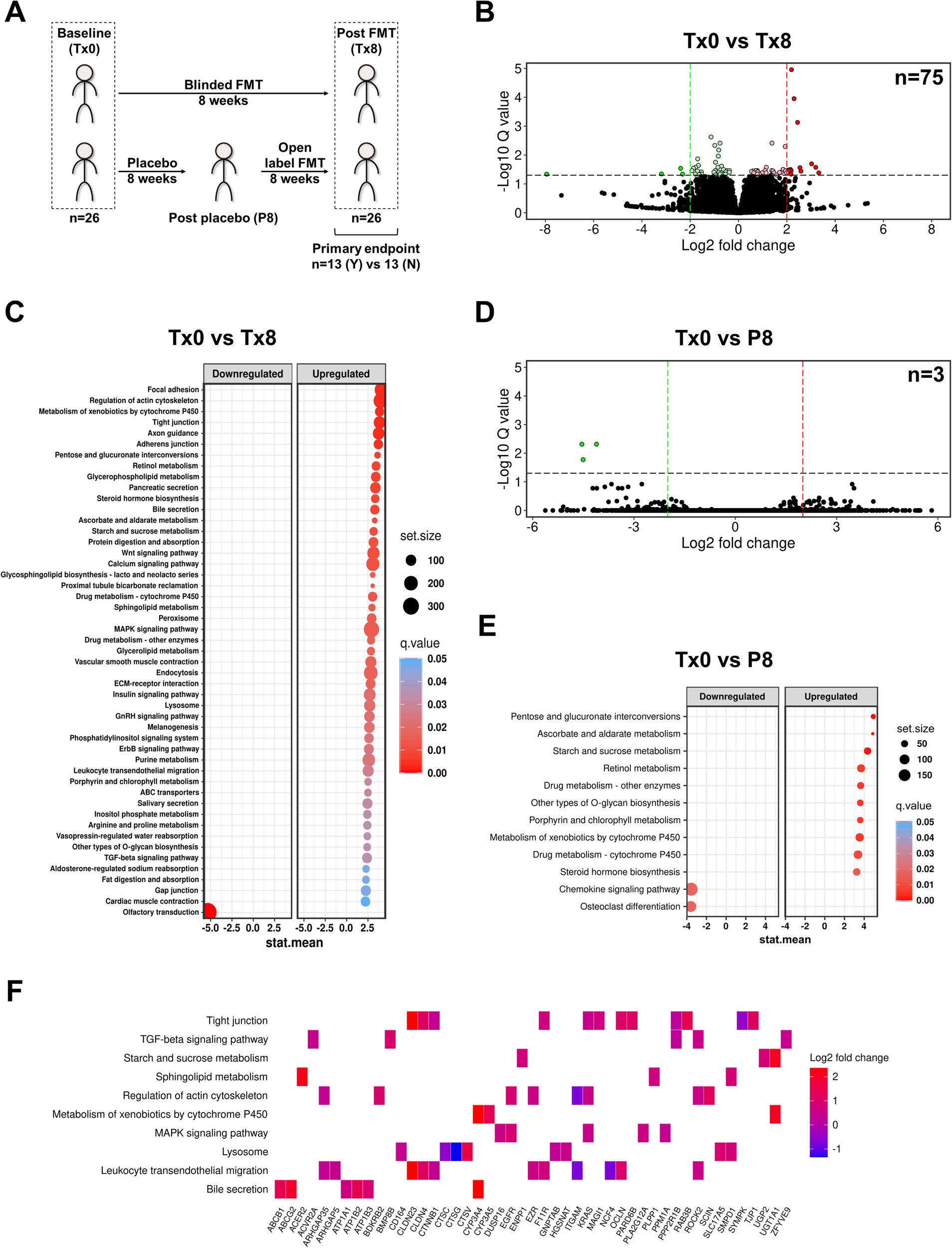
Fig. 1: Fecal microbiota transplantation (FMT) has a substantial effect on host colonic mucosal responses.

A Sampling schema of human cohort. Tx0, baseline; Tx8, post FMT; P8, post placebo; Y, yes; N, no. B Volcano plot of differential gene expression following treatment with FMT for 8 weeks. Total genes identified by DESeq2 to be significantly regulated n = 75 (q < 0.05). Red, significantly upregulated; Green, significantly downregulated. C Significantly regulated pathways (q < 0.05) following FMT treatment for 8 weeks. Regulated pathways were identified using GAGE. D Volcano plot of differential gene expression following treatment with placebo for 8 weeks. Total genes identified by DESeq2 to be significantly regulated n = 3 (q < 0.05). E Significantly regulated pathways (q < 0.05) following placebo treatment for 8 weeks. F Genes identified to be differentially expressed (q < 0.2) within significantly regulated pathways of interest.