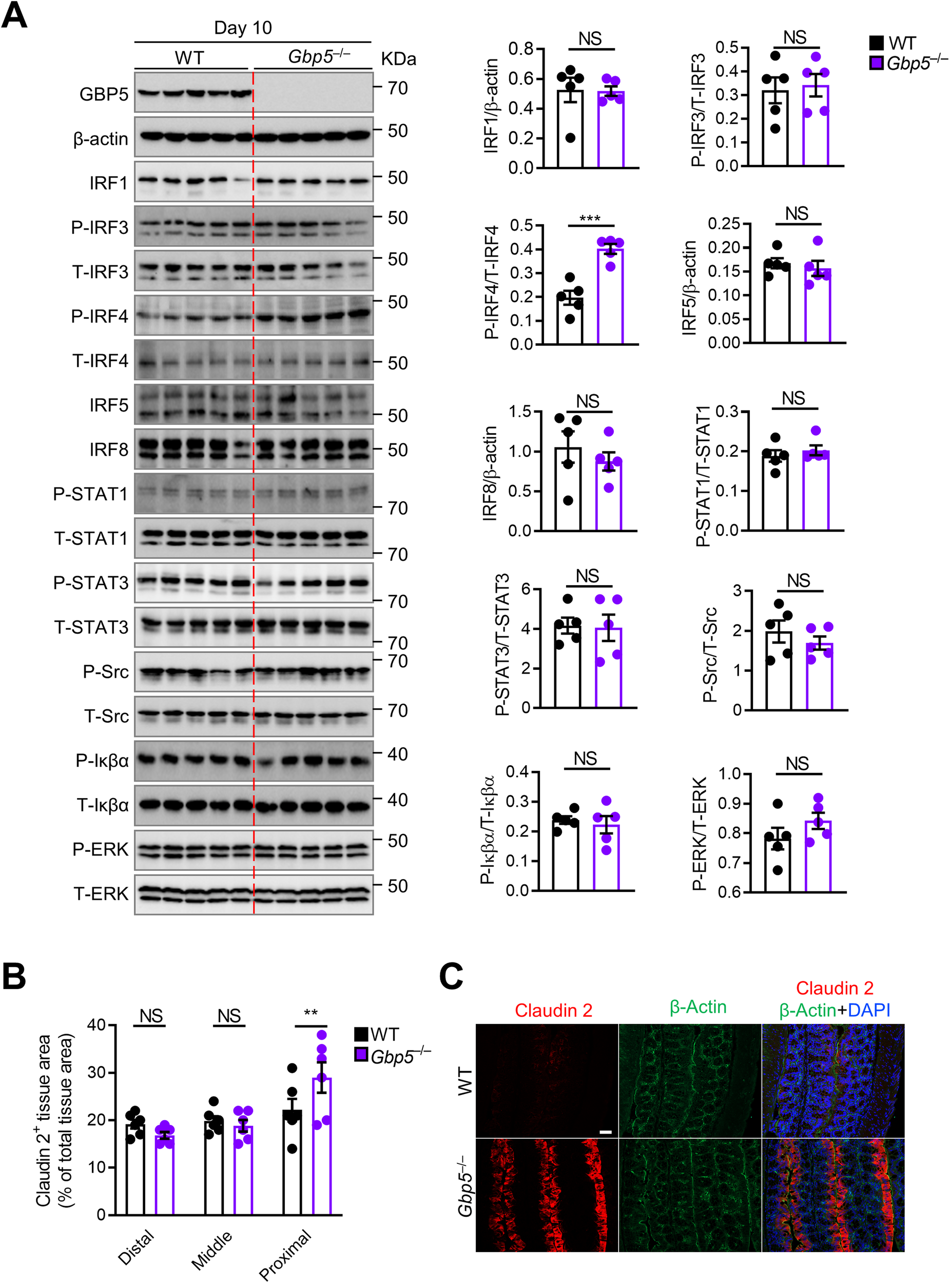
Fig. 5: Differential protein regulation between Gbp5–/– and WT littermates.

A Expression and phosphorylation of proteins of interest in littermate WT (n = 5) and Gbp5–/– (n = 5) mice at day 10. Band volume was employed for densitometry and differences were tested using two-tailed unpaired t-tests following assessment of data distribution by the Shapiro-Wilk test. All p > 0.22 except P-IRF4/T-IRF4 p = 0.0004. Data are presented as mean ± SEM. NS, not significant; ***p < 0.001. B Quantification of claudin 2-positive area over total colon tissue area in littermate WT (n = 6) and Gbp5–/– (n = 6) mice at day 10. Each symbol represents an individual mouse. NS, not statistically significant; **p < 0.01 (p = 0.0018) by two-way ANOVA with Šídák’s multiple comparisons test following confirmation of data distribution by the Shapiro-Wilk test. Data are presented as mean ± SEM. C Immunohistochemical staining of claudin 2, β-Actin and 4′,6-diamidino-2-phenylindole (DAPI) in the colon tissue of littermate WT and Gbp5–/– mice on day 10. Scale bar, 50 μm. Source data are provided as a Source Data file.