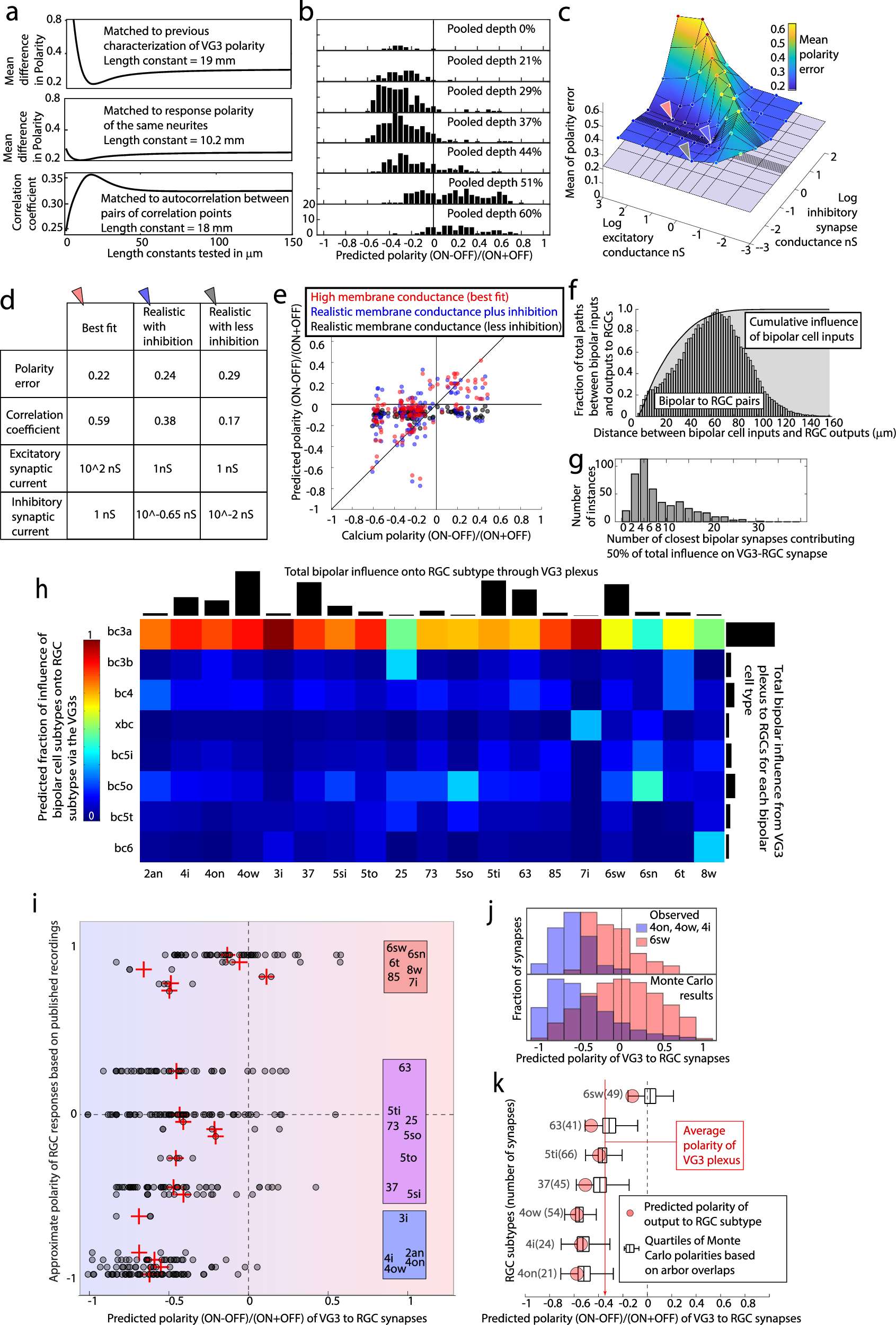
Fig. 6: Modeling bipolar to RGC transmission through the VG3 plexus.

a Predicted polarities using a range of length constants compared to recorded response polarities estimated a functional length constant of 10–20 μm. b Distribution of predicted VG3 response polarity using a length constant of 16 μm. Each histogram represents a different depth in the IPL. c Surface plot of polarity prediction errors of NEURON models of VG3s in which specific membrane conductance is 10^−4 nS and OnScale is 0.5. Arrows indicate three combinations of excitatory and inhibitory synaptic conductances that are shown in (d, e). d Table showing conditions and model accuracy for the three points with matching arrows indicated in (c). e Plots of calcium response polarity vs. NEURON predicted ON/OFF polarity. Colors indicate the three model conditions indicated in (c). f Distribution of distances between bipolar inputs and VG3 outputs to RGCs. Histogram shows distribution of raw distances. Gray curve shows the fraction of total predicted bipolar cell influence on RGC outputs included within each distance. g Distribution minimum number (closest) of bipolar cell inputs predicted to provide 50% of the drive to each VG3-to-RGC synapse. h Adjacency matrix showing predicted influence of each bipolar cell type on each RGC type via the VG3 plexus. Each column (RGC type) is normalized to sum to one. Black bars indicate the total influence estimated for each RGC (top) and bipolar cell type (right). i Distribution of predicted polarity of VG3-to-RGC synapses (gray circles, means in red crosses) relative to the published polarity of each RGC type. Blue indicates OFF bias. Red indicates ON bias. Purple indicates mixed ON and OFF responses. j Top: Difference in predicted polarity of synapses innervating monostratified OFF and ON RGCs (99 ON synapses and 49 OFF). Bottom: Stratification-based Monte Carlo redistribution of synapse positions produces similar polarities as top panel (99 ON synapses and 49 OFF). Overlap of distributions is indicated by purple. k Stratification-based Monte Carlo redistribution (black plots) of synapses from (i) broken down by major targets of VG3 innervation. Predicted polarities from actual synapse locations are shown in red. Whisker plots indicate quartile boundaries.