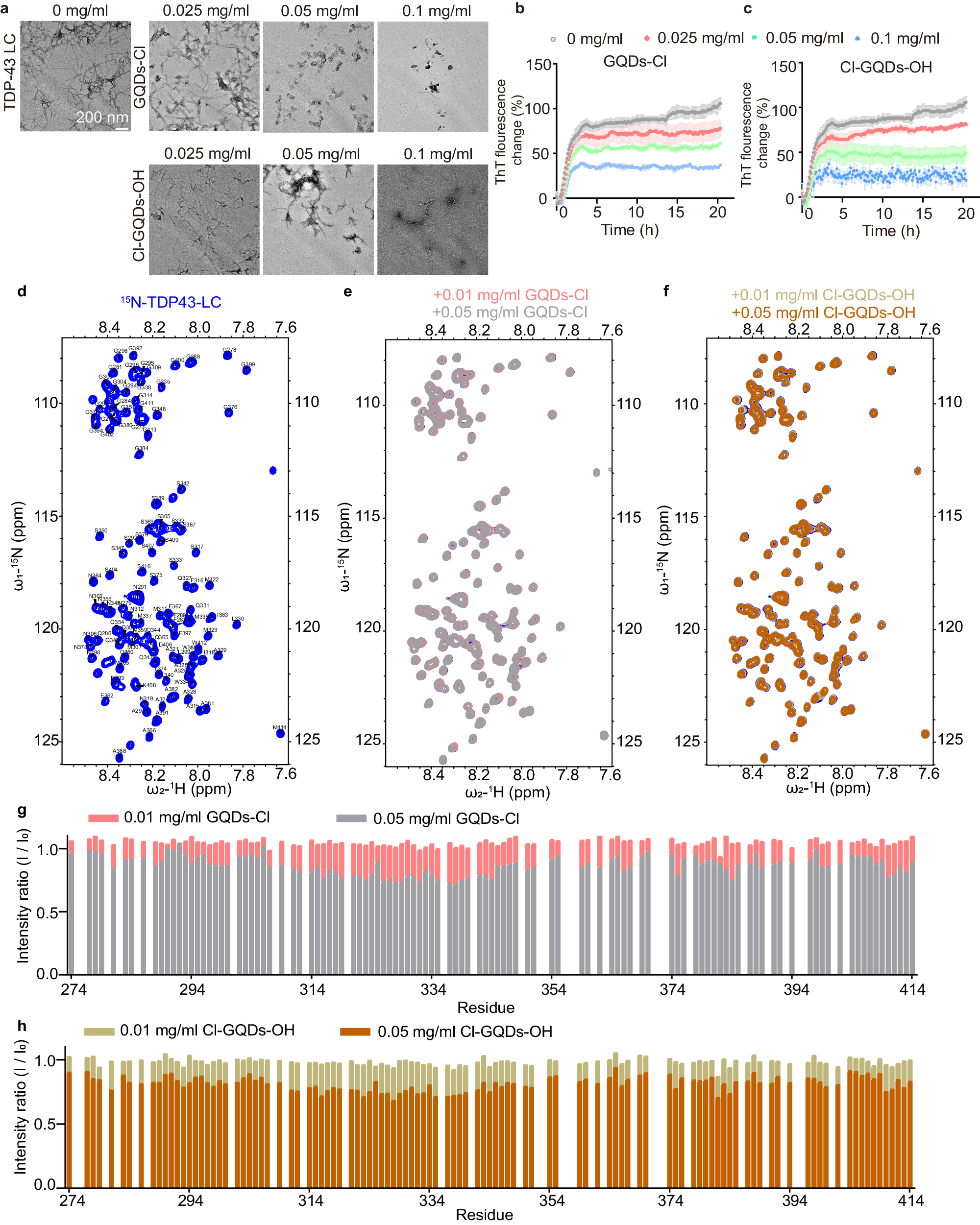
Fig. 4: Halogen atom-doped GQDs interact with and inhibit TDP-43 LC fibrillation.
From: Halogen doped graphene quantum dots modulate TDP-43 phase separation and aggregation in the nucleus

a TEM images of the ThT samples in the presence and absence of GQDs at 20 h. Scale bar, 200 nm. The imaging was independently repeated 3 times with similar observations. b, c ThT fluorescence assay of 20 μM TDP-43 LC monomers fibrillation in the presence of different concentrations of GQDs. Data correspond to the mean ± SEM, n = 3. d 2D 1H-15N HSQC spectrum of TDP-43 LC. Peaks are labeled with the one-letter amino acid code and sequence number in TDP-43. e, f Overlay of the 2D 1H-15N HSQC spectra of 20 μM 15N-TDP-43 LC in the presence of GQDs-Cl or Cl-GQDs-OH. g, h Changes in the intensity ratio of residues in the 2D 1H-15N HSQC spectra of 20 μM 15N-labeled TDP-43 LC in the presence of GQDs. The x-axis represents the sequence number of residues in TDP-43 LC. Source data are provided as a Source Data file.