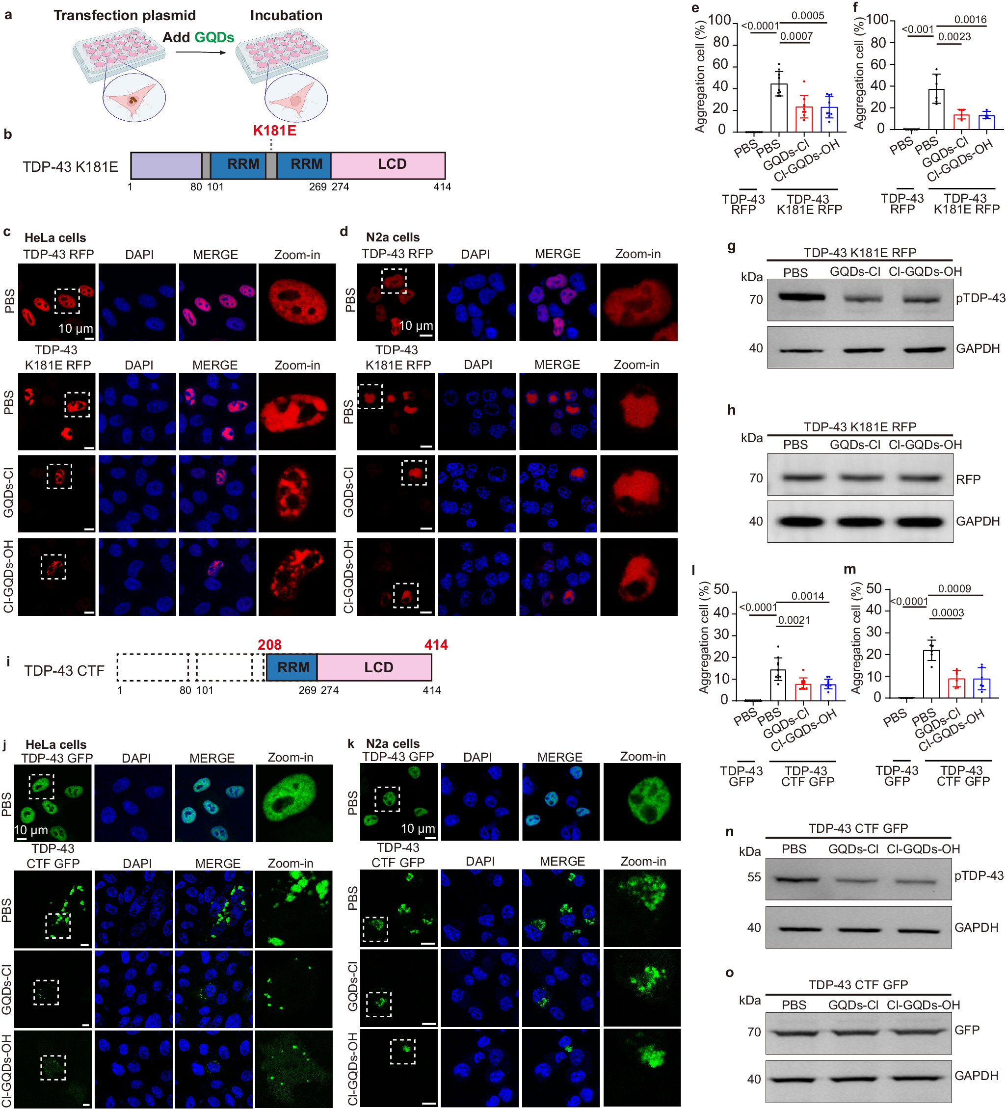
Fig. 5: GQDs inhibit the aggregation of TDP-43 and reduce the pTDP-43 (S409/410) levels in the nucleus and cytoplasm.
From: Halogen doped graphene quantum dots modulate TDP-43 phase separation and aggregation in the nucleus

a Schematic diagram of the assay for inhibition of GQDs on TDP-43 aggregation in cells. Created with BioRender.com. b Domain architecture of TDP-43 K181E mutant. c, d Fluorescence images of HeLa cells and N2a cells transfected with TDP-43 K181E RFP. Cells were treated with PBS or 0.02 μg/μl GQDs for 16 h. Scale bar, 10 μm. The imaging was independently repeated 3 times with similar observations. e Quantitative analysis of the number of cells with aggregates for images (c). Data correspond to the mean ± SD, n = 9, two-tailed unpaired t-test. f Quantitative analysis of the number of cells with aggregates for images (d). Data correspond to the mean ± SD, n = 6, two-tailed unpaired t-test. g, h Western blot for the expression of pTDP-43 (S409/410) or RFP in the transfected 293T cells. GAPDH serves as a loading control. The imaging was independently repeated 3 times with similar observations. i Domain architecture of TDP-43 CTF mutant. j, k Fluorescence images of HeLa cells or N2a cells transfected with TDP-43 CTF GFP. Cells were treated with PBS or 0.02 μg/μl GQDs for 16 h. Scale bar, 10 μm. The imaging was independently repeated 3 times with similar observations. l Quantitative analysis of the number of aggregates for image (j). Data correspond to the mean ± SD, n = 10, two-tailed unpaired t-test. m Quantitative analysis of the number of aggregates for image (k). Data correspond to the mean ± SD, n = 6, two-tailed unpaired t-test. n, o Western blot for the expression of pTDP-43 (S409/410) or GFP in the transfected 293T cells. GAPDH serves as a loading control. The imaging was independently repeated 3 times with similar observations. Source data are provided as a Source Data file.