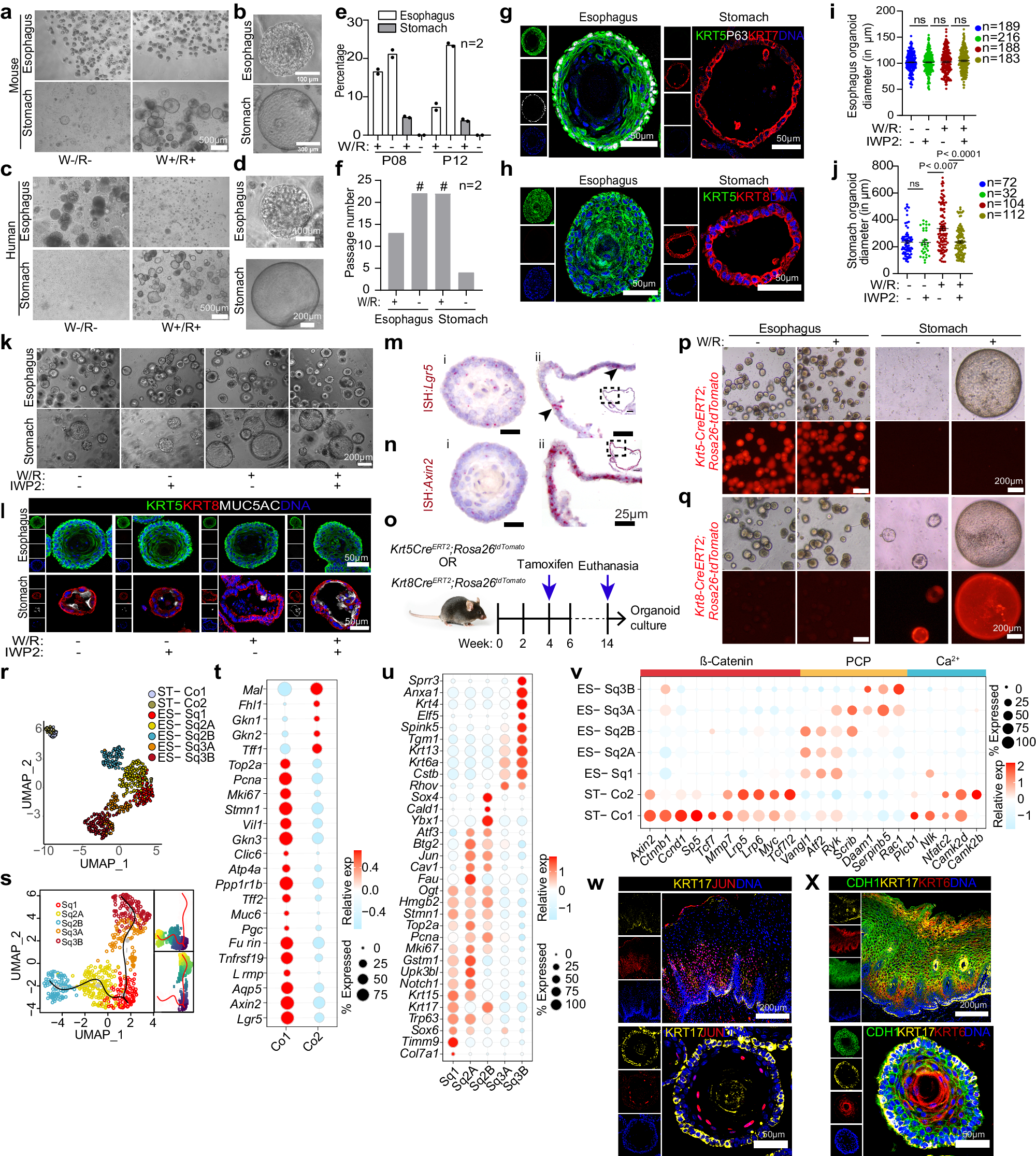
Fig. 5: Distinct WNT signaling dependency for esophageal and stomach epithelial organoid growth validates the in vivo WNT microenvironment.

a–d Bright-field images of the mouse (a, b) and human (c, d) esophageal and stomach organoids grown in the presence or absence of WNT3A (W) and R-spondin1 (R). b, d Higher magnification of (a, c). e, f Percentage of organoid formation (e) and long-term passaging (f) from esophagus and stomach under indicated conditions and passages (P); data derived from two biological replicates (n = 2). ‘#‘ indicates organoids can be passaged beyond the stated number. g, h Images of mouse esophageal and stomach organoid immunolabeled for KRT5 (green), KRT7 (Red), P63 (white), KRT8 (Red), nuclei (blue). i, j Organoid diameter measurement from mouse esophagus (i) and stomach (j) grown in indicated media. n = number of organoids measured. Data are representative of three biological replicates. Data are mean +/- SEM; statistical significance was calculated using a two-sided t-test, P-values as indicated. k, l Bright-field (k) and confocal images showing KRT5 (green), KRT8 (red), MUC5AC (white), and nuclei in blue (l). m, n smRNA-ISH images of Lgr5 (m) and Axin2 (n) in mouse esophagus (i) and stomach organoids with inset images (ii). Lgr5-highlighted in arrowhead (m-ii). o–q Scheme for lineage tracing of mice (o). Organoids cultured from cells lineage traced for KRT5 (p) and KRT8 (q) in indicated media. r UMAP showing cellular subclusters of esophageal and stomach epithelial organoids. Cells colored by cluster (ST, stomach; ES, esophagus; Co, Columnar epithelia; Sq, squamous epithelia). s Pseudotime trajectories in esophagus epithelial subclusters. t–v Dot plot depicting relative gene expression for stomach (t) and esophagus (u) epithelial subclusters for canonical and non-canonical WNT pathway (v). Circle size denotes percentage of cells expressing a gene; color represents the scaled mean expression level from high (red) to low (blue) (t–v). w, x Images of human tissue (upper panel) and mouse esophagus organoids (lower panel), immunostained for KRT17 (yellow), JUN (red), KRT6 (red), CDH1 (green) and nuclei (blue). Images are representative of three biological replicates in (a–d, g-h, k–n, p-q, w-x). For (e, f, and i, j), source data is provided as a Source Data file.