Fig. 1: VTA DAergic neuronal activity encodes initial response to social novelty and bout length.
From: Dopamine control of social novelty preference is constrained by an interpeduncular-tegmentum circuit

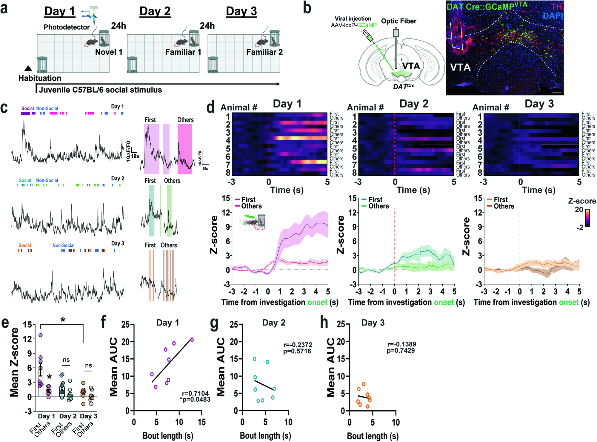
a Schematic, generated using Biorender, of the social behavior paradigm and recording strategy used. b Viral injection strategy and representative image of GCaMP6m expression (green signal) in the VTA of DATCre mice. Neurons are immunolabeled for TH (red) and nuclei are counterstained with DAPI (blue) (n = 8 male mice). Scale bar 100 μm. c Representative traces of VTA DAergic activity (dF/F0) during the social paradigm on days 1–3. d Heatmap representations and z-scores of time-locked VTA DAergic activity recordings relative to time initiating a social investigation (red line) on Days 1 to 3. The first social investigation is compared to the subsequent ones (n = 8 male mice). e Quantification of activity responses in (d) as mean z-score. Two-way RM ANOVA (time main effect: F(2,14) = 9.60, P = 0.0049; bout main effect: F(1,7) = 8.84, P = 0.0207; interaction: F(2,14) = 8.57, P = 0.0073). Šidák’s multiple comparisons *p < 0.05. Correlation between the bout length duration (s) of social investigations and the mean area under the curve (AUC) of VTA GCaMP signals on (f) Day 1, Two-tailed Pearson r (r = 0.7104, R2 = 0.5046, p = 0.0483), (g) Day 2, Two-tailed Pearson r (r = −0.2372, R2 = 0.0563, p = 0.5716), and (h) Day 3, Two-tailed Pearson r (r = −0.1389, R2 = 0.0193, p = 0.7429) of the social paradigm. Data represent mean ± SEM. Source data are provided as a Source Data file.