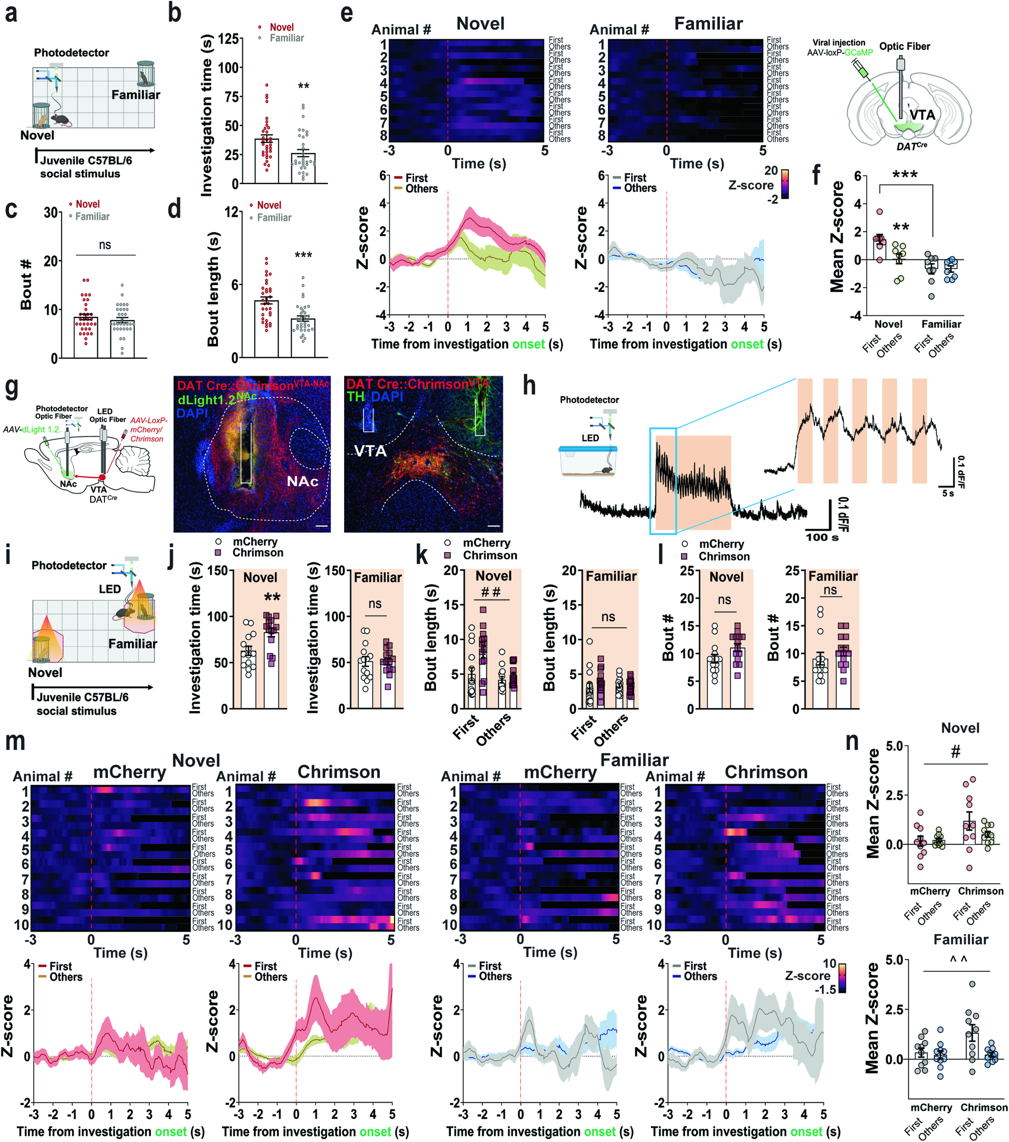
Fig. 3: Photostimulation of VTA DAergic neurons promotes social novelty by increasing NAc DA release.
From: Dopamine control of social novelty preference is constrained by an interpeduncular-tegmentum circuit

a NP experimental paradigm. b Investigation time, unpaired two-tailed t test (t(62) = 2.820, P = 0.0064), (c) bout number (t(62) = 0.8322, P = 0.4085), and (d) bout length (t(62) = 4.133, P = 0.0001) of novel and familiar conspecifics during NP (n = 32 male mice). e Left, heatmap representations and z-scores of VTA GCaMP signals time-locked to novel (left) and familiar (right) investigations. Right, VTA viral-injection and recording strategy (n = 8 male mice). f Activity responses quantifications in (e). Two-way RM ANOVA (novel vs familiar effect: F(1,14) = 12.96, P = 0.0029; bout effect: F(1,14) = 9.279, P = 0.0087; interaction: F(1,14) = 9.011, P = 0.0095). g Left, schematics of virus and fiber used. Middle, NAc dLight expression (green) and fiber placement in DATCre mice expressing Chrimson-mCherry from VTA DAergic terminals (red). Right, Chrimson expression (red) with TH staining (green) and bilateral fiber placement in the VTA of the same animal. Nuclei counterstained with DAPI. Scale bars 100 µm. h Schematics and NA DA trace recording of a mouse receiving VTA Chrimson photostimulation. i Schematic of social behavior NP task closed-loop optogenetics experiment (n = 14 male mice/group). j Time (s) of social investigations. Left, novel investigations two-tailed t test (t(26) = 2.950, P = 0.0066), right, familiar investigations two-tailed t test (t(26) = 0.01689, P = 0.9867). k Bout length (s) of novel (left) investigations two-way RM ANOVA (virus effect: F(1,26) = 8.589, P = 0.0070; bout effect: F(1,26) = 8.234, P = 0.0081; interaction: F(1,26) = 3.198, P = 0.0854) and familiar (right) investigations two-way RM ANOVA (virus effect: F(1,26) = 0.5525, P = 0.4640; bout effect: F(1,26) = 0.1767, P = 0.6777; interaction: F(1,26) = 1.016, P = 0.3227). l Novel bout number (left) unpaired two-tailed t test (t(26) = 1.948, P = 0.0628) and familiar (right) investigations unpaired two-tailed t test (t(26) = 0.9405, P = 0.3556). m Heatmap representations and z-scores of NAc DA signals time-locked to novel (left panels) and familiar (right panels) conspecific investigations in DATVTA:mCherry and DATVTA:Chrimson mice (n = 10 male mice/group). n Quantification of NAc DA responses shown in (m). Top, novel investigations, two-way RM ANOVA (virus effect: F(1,18) = 5.154, P = 0.0357; bout effect: F(1,18) = 1.385, P = 0.2545; interaction: F(1,18) = 1.916, P = 0.1832). Bottom, familiar investigations, two-way RM ANOVA (virus effect: F(1,18) = 3.583, P = 0.0746; bout effect: F(1,18) = 5.442, P = 0.0315; interaction: F(1,18) = 3.535, P = 0.0764). Schematics in (a), (h), and (i) generated in Biorender. Data represent mean ± SEM. Two-way RM ANOVA #p < 0.05, ##p < 0.01, ^^p < 0.01. Unpaired two-tailed t test/Šidák’s multiple comparisons **p < 0.01, *** p < 0.001. Source data are provided as a Source Data file.