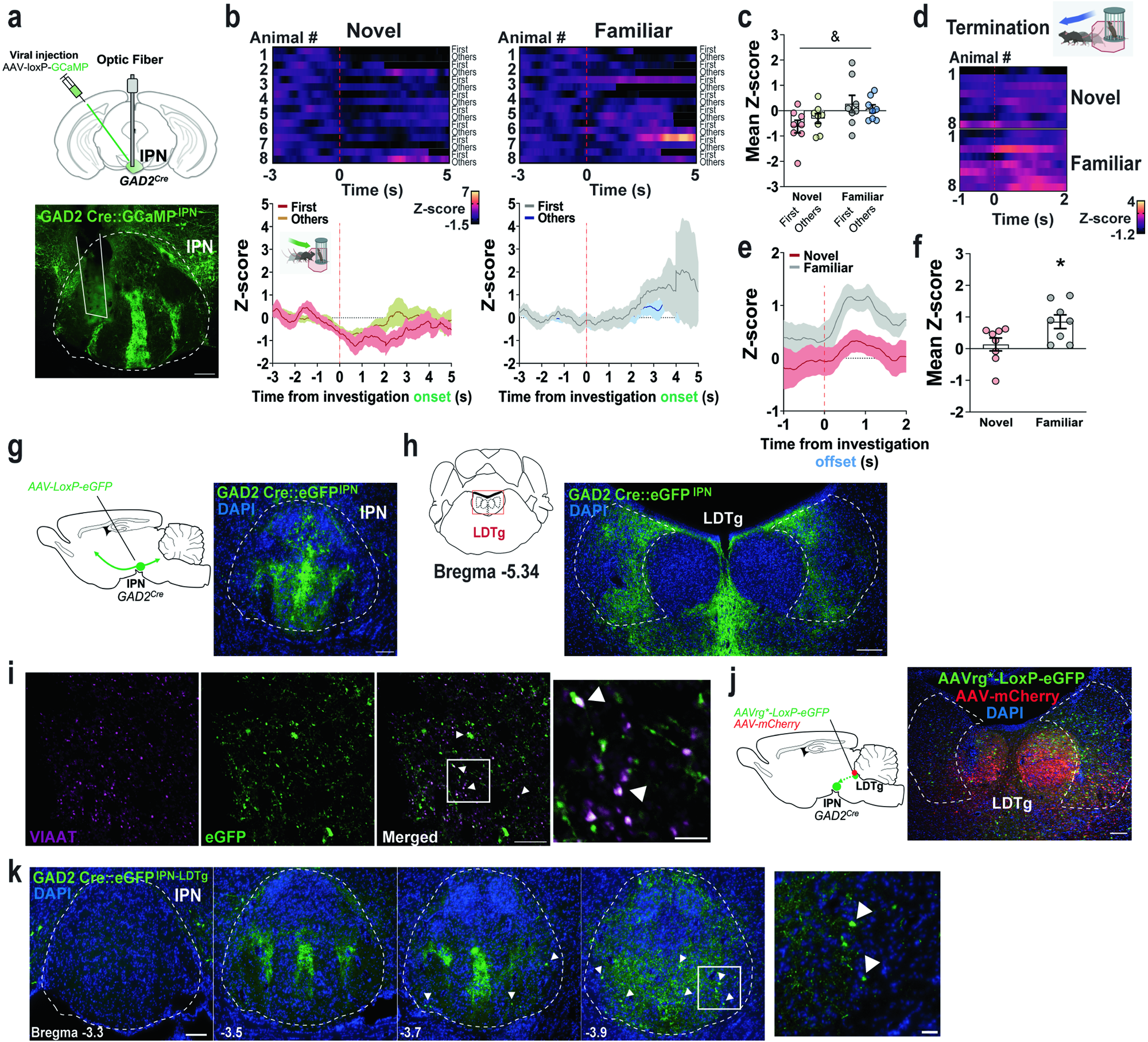
Fig. 4: IPN GAD2 activity is inhibited by social novelty and ramps up with the termination of familiar social investigations.
From: Dopamine control of social novelty preference is constrained by an interpeduncular-tegmentum circuit

a Upper panel, schematics and representative image of viral-mediated GCaMP expression in the IPN of GAD2 Cre mice. Scale bar 100 µm. Lower panel, schematic of fiber placements from the recorded animals. b Heatmap representations and z-score values of IPN GAD2 neuronal activity time-locked to investigations of novel (left panels) and familiar (right panels) conspecifics on Day 4 of the social NP test (n = 8 male mice). c Quantification of activity responses in (b). Two-way RM ANOVA (novel vs familiar main effect: F(1,14) = 4.926, P = 0.0435; bout main effect: F(1,14) = 0.1097, P = 0.7454; interaction: F(1,14) = 1.795, P = 0.2017). d Heatmap representations (inset schematic generated with Biorender) and (e) z-score values of time-locked IPN GAD2 neuronal activity relative to the offset (s) of social investigation (red line) during the NP test (n = 8 male mice). f Quantification of activity responses in (e). Unpaired two-tailed t test (t(14) = 2.415, P = 0.03). g Schematics and representative image of viral-mediated eGFP expression in the IPN of GAD2Cre mice. Nuclei are counterstained with DAPI. Scale bar 100 µm. h Axonal projections from IPN GAD2 neurons innervating the laterodorsal tegmental (LDTg) area. Nuclei are counterstained with DAPI. Scale bar 100 µm. i Immunostaining of the vesicular inhibitory amino acid transporter (VIAAT, magenta) in the LDTg, colocalized (arrows) with eGFP + axon terminals from IPN GAD2 neurons (green). Scale bar 20 µm and 5 µm (far right panel). j Schematic of IPN→LDTg neuron retro-labeling and photomicrograph of the LDTg injection site. Nuclei are counterstained with DAPI. Scale bar 100 µm. k Representative images of retrograde labeled IPN GAD2 neurons from the LDTg (arrows). Nuclei are counterstained with DAPI. Scale bar 100 µm and 25 µm (far right panel). Data represent mean ± SEM. Two-way and one-way RM ANOVA & p < 0.05. Unpaired two-tailed t test *p < 0.05. Source data are provided as a Source Data file.