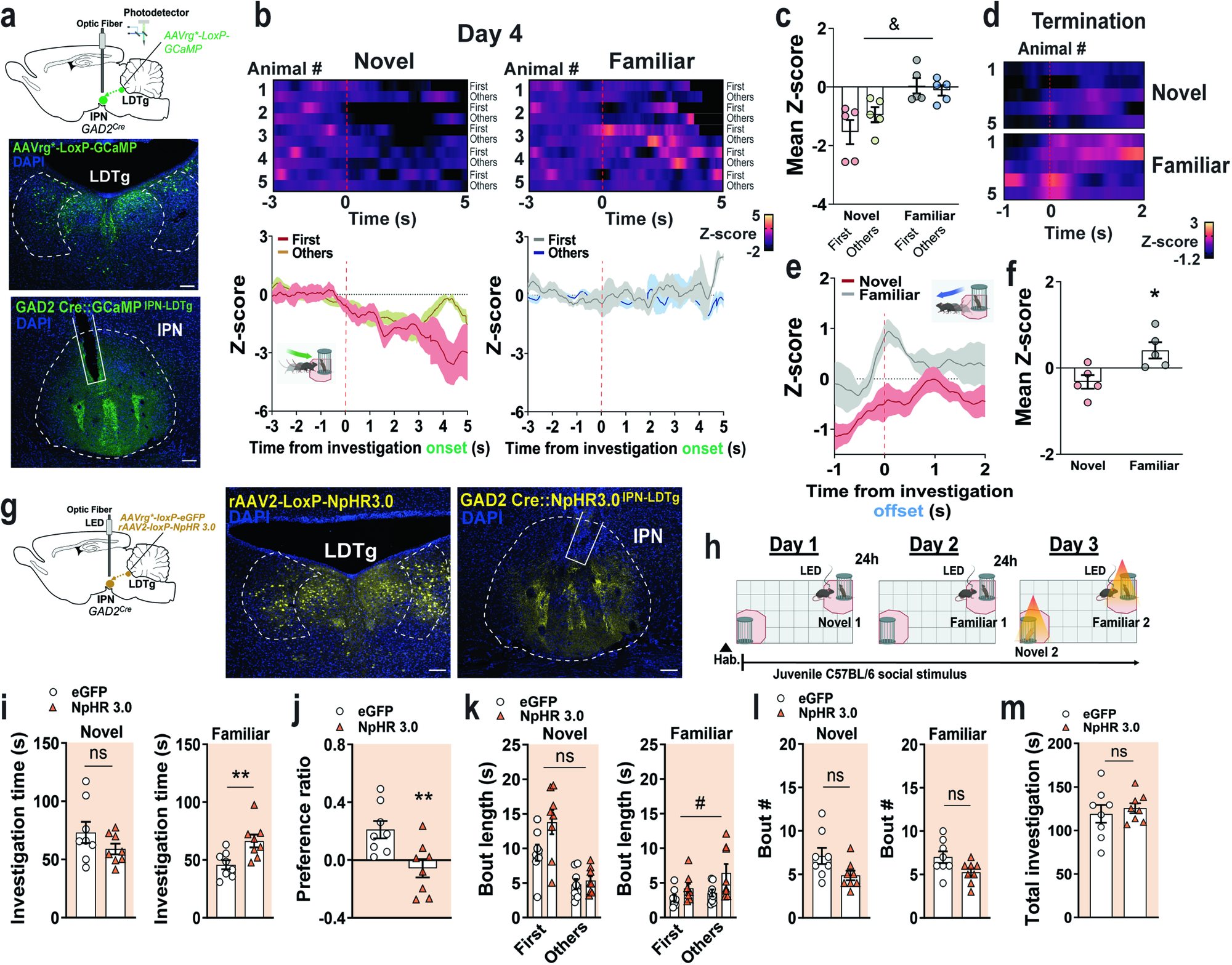
Fig. 5: IPN outputs to the LDTg convey inhibitory signals by social novelty and the termination of familiar social investigations.
From: Dopamine control of social novelty preference is constrained by an interpeduncular-tegmentum circuit

a Top, injection and optic fiber implant strategy. Middle, representative image of retroviral-mediated GCaMP injection in the LDTg of GAD2Cre mice. Bottom, photomicrograph of retroviral GCaMP-expressing IPN→LDTg neurons and fiber track. Nuclei are counterstained with DAPI. Scale bars 100 µm. b Heatmap representations and z-scores of IPN→LDTg GAD2 neuronal activity time-locked to novel (left) and familiar (right) investigations on social NP Day 4 (n = 5 male mice). c Quantification of activity responses in (b). Two-way RM ANOVA (novel vs familiar main effect: F(1,8) = 10.11, P = 0.0130; bout main effect: F(1,8) = 1.858, P = 0.2099; interaction: F(1,8) = 5.486, P = 0.0473). d Heatmap representations (n = 5 male mice/group) and (e) z-scores of time-locked IPN→LDTg GAD2 neuronal activity relative to the offset (s) of social investigation (red line). f Quantification of activity responses in (e). Unpaired two-tailed t test (t(8) = 2.992, P = 0.0173). g Schematics of the retroviral injection and optic fiber implant strategy (left). Representative image of retroviral-mediated NpHR3.0:eYFP injection in the LDTg of GAD2Cre mice (middle). Photomicrograph of retroviral NpHR3.0:eYFP-expressing IPN→LDTg neurons and IPN fiber track (right). Nuclei are counterstained with DAPI. Scale bars 100 µm. h Schematic of the social NP task with closed-loop optogenetic photoinhibition during the NP test. i Time (s) of novel and familiar social investigations in GAD2IPN→LDTg:eGFP and GAD2IPN→LDTg:NpHR mice during the NP task. (n = 8 male mice/group). Left, novel investigations unpaired two-tailed t test (t(14) = 1.394, P = 0.1851). Right, familiar investigations unpaired two-tailed t test (t(14) = 3.055, P = 0.0086). j Social NP. Unpaired two-tailed t test (t(14) = 3063, P = 0.0084). k Interaction bout length (s) of social investigations. Left, novel investigations two-way RM ANOVA (virus main effect: F(1,14) = 3.358, P = 0.0882; bout main effect: F(1,14) = 47.59, P < 0.0001; interaction: F(1,14) = 4.308, P = 0.057). Right, familiar investigations two-way RM ANOVA (virus main effect: F(1,14) = 5.159, P = 0.0394; bout main effect: F(1,14) = 5.24, P = 0.0381; interaction: F(1,14) = 1.387, P = 0.2586). l Social bout number. Left, novel investigations unpaired two-tailed t test (t(14) = 2.076, P = 0.0567). Right, familiar investigations unpaired two-tailed t test (t(14) = 2.139, P = 0.0506). m Total investigation time (s) during the NP task. Unpaired two-tailed t test (t(14) = 0.5520, P = 0.5897). b, e insets and (h) schematic generated with Biorender. Data represent mean ± SEM. Two-way RM ANOVA &p < 0.05, #p < 0.05. Unpaired two-tailed t test/Šidák’s multiple comparisons *p < 0.05, ** p < 0.01. Source data are provided as a Source Data file.