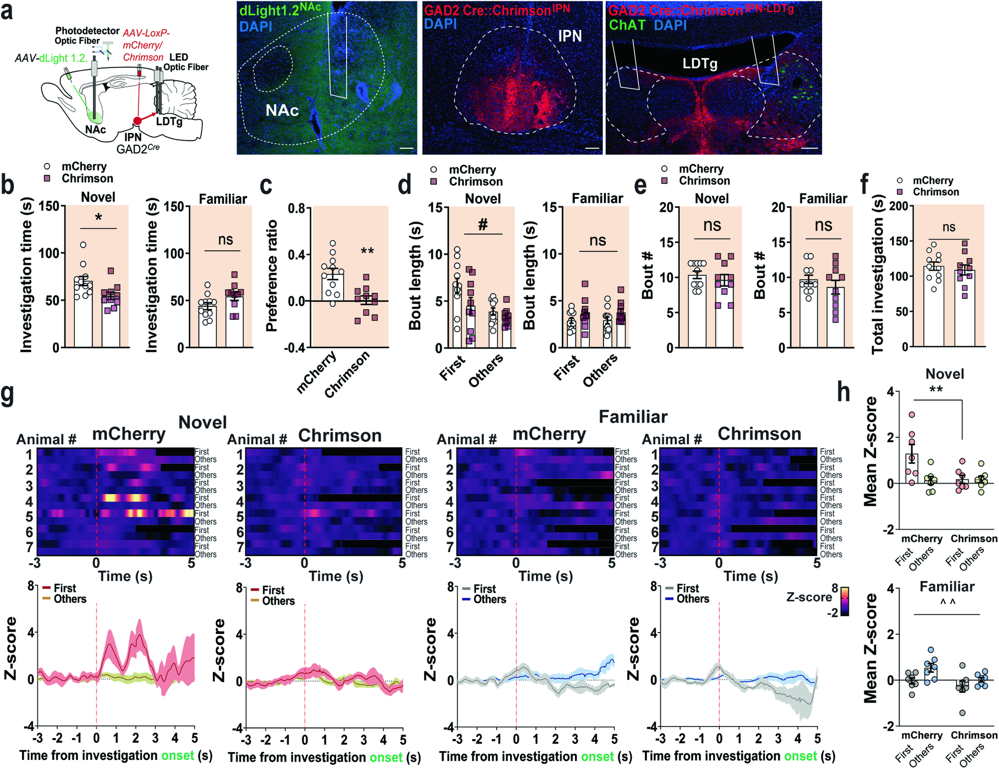
Fig. 7: The IPN GAD2→ LDTg circuit controls social NP by modulating the levels of NAc DA.
From: Dopamine control of social novelty preference is constrained by an interpeduncular-tegmentum circuit

a Schematics of the viral injection and optic fiber implant strategy used (left). Photomicrograph of dLight1.2 expression and fiber track in the NAc. Representative images of Chrimson injection in the IPN of GAD2Cre mice and bilateral fiber implant in the LDTg to photostimulate IPN GAD2 + axons. ChAT immunostaining (green) identifies cholinergic neurons in the LDTg area. Nuclei are counterstained with DAPI. Scale bars, 100 µm. b Time (s) of novel and familiar social investigations in GAD2IPN→LDTg:mCherry (n = 11 male) and GAD2IPN→LDTg:Chrimson (n = 10 male) mice during the NP task. Left, novel investigations unpaired two-tailed t test (t(19) = 2.537, P = 0.0201). Right, familiar investigations unpaired two-tailed t test (t(19) = 1.857, P = 0.0789). c Social NP ratio in GAD2IPN→LDTg:mCherry and GAD2IPN→LDTg:Chrimson mice. Unpaired two-tailed t test (t(19) = 3.633, P = 0.0018). d Bout length (s) of social investigations in GAD2IPN→LDTg:mCherry and GAD2IPN→LDTg:Chrimson mice during the NP test. Left, novel investigations two-way RM ANOVA (virus main effect: F(1,19) = 5.118, P = 0.0356; bout main effect: F(1,19) = 9.326, P = 0.0065; interaction: F(1,19) = 1.314, P = 0.2660). Right, familiar investigations two-way RM ANOVA (virus main effect: F(1,19) = 3.999, P = 0.0600; bout main effect: F(1,19) = 0.06706, P = 0.7984; interaction: F(1,19) = 0.0143, P = 0.9061). e Bout number of social investigations in GAD2IPN→LDTg:mCherry and GAD2IPN→LDTg:Chrimson mice. Left, novel investigations unpaired two-tailed t test (t(19) = 0.8078, P = 0.4292). Right, familiar investigations unpaired two-tailed t test (t(19) = 1.008, P = 0.3263). f Total interaction time (s) in GAD2IPN→LDTg:mCherry and GAD2IPN→LDTg:Chrimson mice during the NP task. Unpaired two-tailed t test (t(19) = 0.5842, P = 0.5660). g Heatmap representations and z-score values of NAc DA signals time-locked to investigations of novel (left panels) and familiar (right panels) conspecifics in GAD2IPN→LDTg:mCherry and GAD2IPN→LDTg:Chrimson mice during the social NP test (n = 7 male mice/group). h Quantification of the NAc DA responses in (g) when mice investigated novel (top), two-way RM ANOVA (virus main effect: F(1,12) = 3.993, P = 0.0689; bout main effect: F(1,12) = 6.930, P = 0.0219; interaction: F(1,12) = 6.798, P = 0.0229) and familiar (bottom) social stimuli, two-way RM ANOVA (virus main effect: F(1,12) = 3.722, P = 0.0777; bout main effect: F(1,12) = 10.28, P = 0.0076; interaction: F(1,12) = 1.008, P = 0.3352). Data represent mean ± SEM. Two-way RM ANOVA #p < 0.05, ^^p < 0.01. Unpaired two-tailed t test *p < 0.05, **p < 0.01. Source data are provided as a Source Data file.