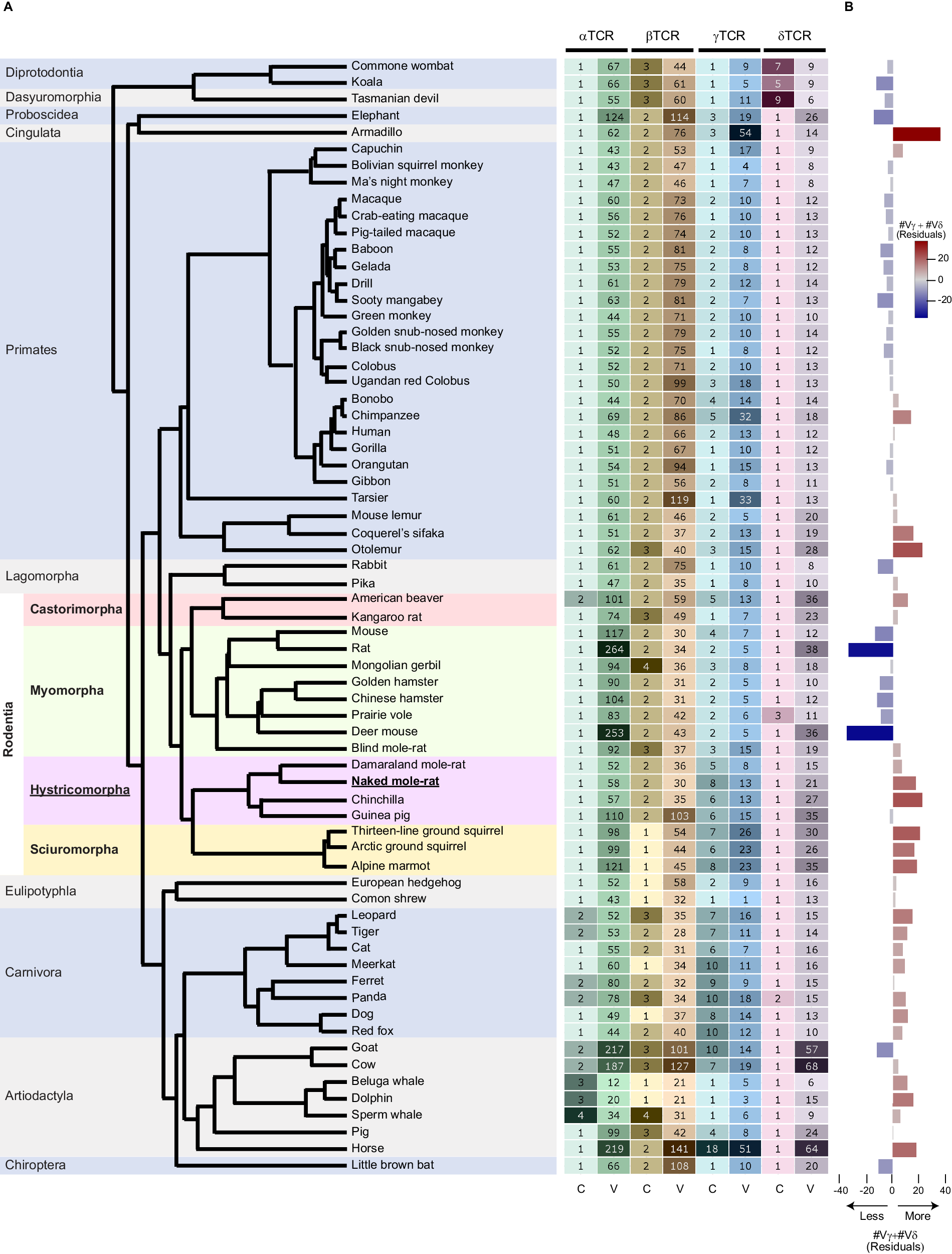
Fig. 2: Mammalian phyletic pattern of TCR regions reveals large diversity of γ and δ, relative to α and β, variable regions in the NMR genome.
From: Evolution of T cells in the cancer-resistant naked mole-rat

A Phyletic pattern showing the numbers of genomically-encoded constant and variable regions (annotated protein-coding and pseudo -genes, and unannotated putative pseudogenes) in each of the four TCR loci in 67 mammalian genomes (Methods), revealing the small numbers of α and β variable TCR regions yet large numbers of γ and δ variable TCR regions in the NMR genome relative to other mammalian genomes. The phylogeny is color-coded by orders, where the Rodentia order is further color-coded by suborder; (B) horizontal bar-chart showing the residuals of a phylogenetic least squares model fitted to the sum of γ and δ variable TCR regions as a function of the sum of α and β variable TCR regions, accounting for the topology in the phylogeny (Methods). Negative and positive residuals are color-coded in shades of blue and red, respectively, according to their magnitude, which conveys the deviation of the sum of γ and δ variable TCR regions from what is expected based on the sum of α and β variable TCR regions. The NMR genome, as well as those of the other hystricomorphs except for the guinea pig, and several other clades show a larger diversity of γ and δ variable TCR regions than expected from the diversity of their α and β variable TCR regions. Abbreviations: C Constant, V Variable. Source data are provided as Source data file.