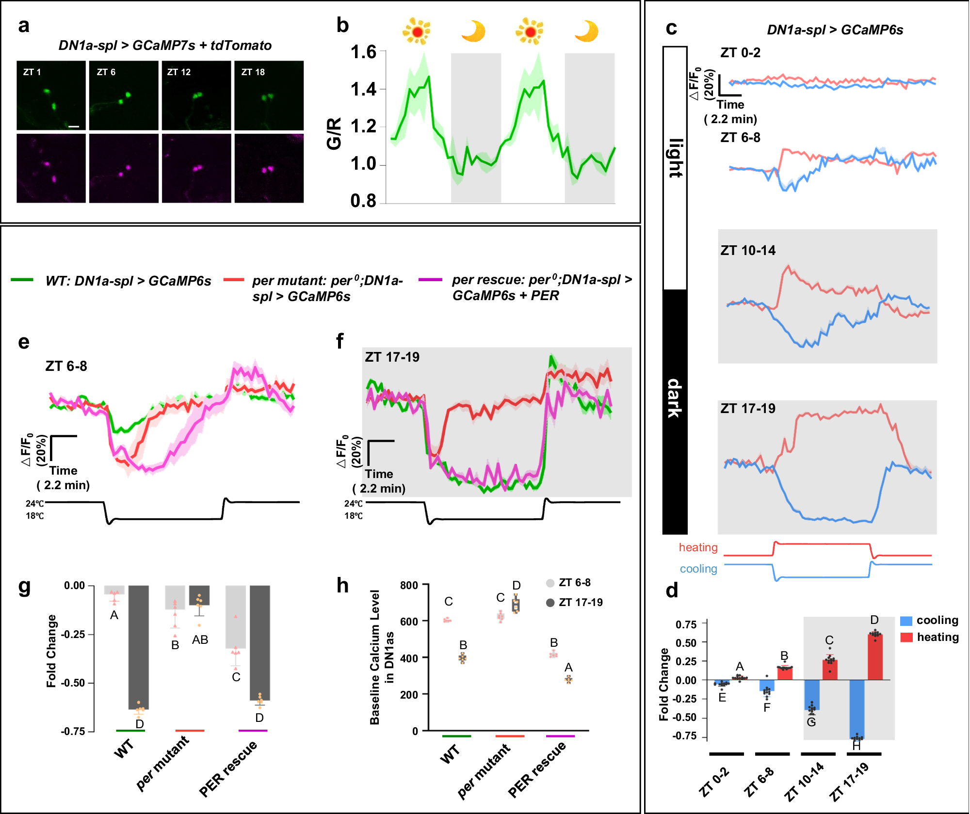
Fig. 2: Characterization of DN1a diurnal calcium response to ambient temperature variations.

a Representative images of GCaMP (top panels) and tdTomato (bottom panels) fluorescence intensity in the cell bodies of DN1as at four circadian times. n = 6. Scale bars, 10 μm. ZT time points were labeled in panels. b The averaged calcium oscillation pattern of DN1as through long-term in vivo calcium recording in live DN1a-spl>GCaMP6 + tdTomato flies. The data were double-plotted to better visualize the pattern. Dark shades indicate lights off (night). n = 6. Data are presented as mean in ΔF/F0 ± SEM in the line graphs. c The representative GCaMP traces (ΔF/F0 ± SEM) of DN1as in response to cooling (blue, n = 12) and heating (red, n = 12) at 4 different times. Dark shades indicate lights off (night). d Quantification of relative fold change of calcium activities of DN1as in (c). e, f The representative GCaMP traces (ΔF/F0 ± SEM) of DN1as in response to cooling in flies at ZT 6–8 (e) and ZT 17-19 (f). green curve: wild type; red curve: per mutant; purple curve: PER rescue. Dark shades indicate lights off (night); n = 6. g Quantification of the relative fold change of calcium activities of DN1as in (e, f); n = 6. h Basal GCaMP6s signals in DN1as at two circadian time points in (e, f); n = 6. d, g, h For all histograms, data are presented as mean in ΔF/F0 ± SEM in the histogram; Statistical analysis was conducted using One-Way ANOVA followed by Tukey post-test for multiple comparisons. The letters A, B, C and D above the histograms denote significantly different means within each of the two groups, p < 0.05. Specific p values corresponding to this figure are reported in the Source Data.