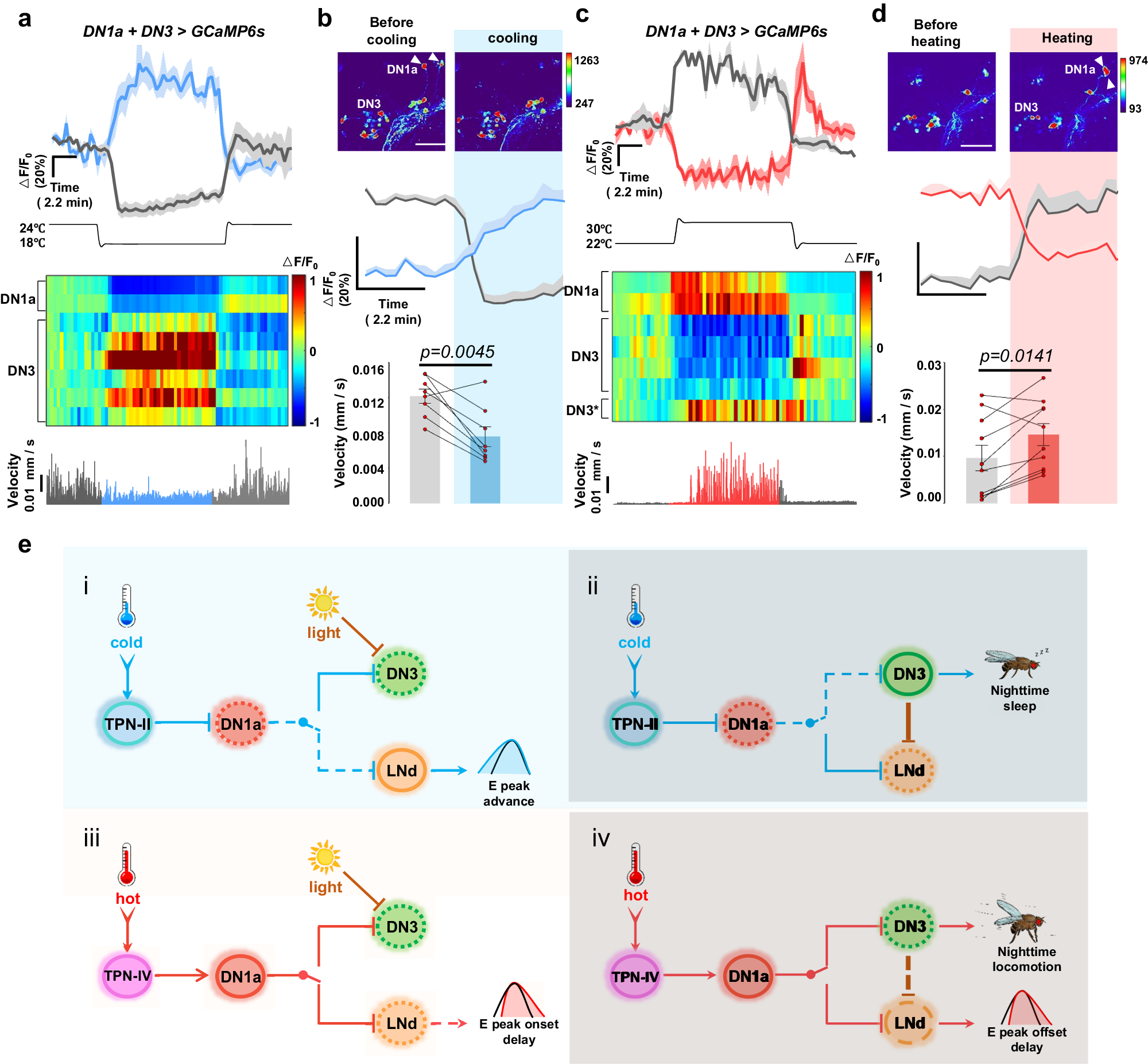
Fig. 7: Temperature fluctuation is integrated into the DN1a-DN3 circuit to dynamically control nocturnal locomotion.

a, c Above, the representative GCaMP traces (ΔF/F0 ± SEM) of DN3s (blue or red line) and DN1as (gray line) in response to cooling (a, n = 8) and heating (c, n = 9); The temperature change was labeled under the panel; Middle, heat map of the temporal calcium activities of DN3s and DN1as to cooling (24–18 °C). Below, representative recordings of movement of a tethered experimental fly walking on an air-supported ball. b, d Above, Representative pseudocolour images of calcium responses of DN1a + DN3-spl>UAS-GCaMP6s flies before and after cooling. White arrows indicate DN1as. Middle, Quantification of GCaMP traces (ΔF/F0 ± SEM) of DN3s (blue or red line) and DN1as (gray line) in response to short-term cooling (b, n = 8) and heating (d, n = 10). Below, the quantification of fly movement before and after cooling or heating; Data are presented as mean ± SEM; paired samples t test. Blue shadow indicates cooling; red shadow indicates heating. Scale bar, 50 μm. e A schematic summary of the state changes in the DN1a-LNd and DN1a-DN3 circuits that regulate temperature-induced sleep-wake changes. (i) Under low temperature conditions, DN1as are inhibited, leading to an early onset of the E peak. Consequently, LNd activation occurs during the daytime. In contrast, DN3s are suppressed in the presence of light. (ii) Inhibition of DN1as by cold night will excite DN3s to induce more nocturnal sleep. LNds will also be inhibited via the DN3-LNd circuit. (iii) High temperature could activate DN1as and then inhibit LNds, which may contribute to the delay in E peak onset. (iv). DN3s could still be inhibited by high temperature during the night via the DN1a-DN3 circuit. LNds receive less inhibitory input from suppressed DN3s to produce the delay in E peak offset. Dark shading indicates lights off (night).