Fig. 7: PLWH exhibit heightened expression of senescence-associated glycan-degrading enzymes compared to PLWoH.
From: Immunoglobulin G N-glycan markers of accelerated biological aging during chronic HIV infection

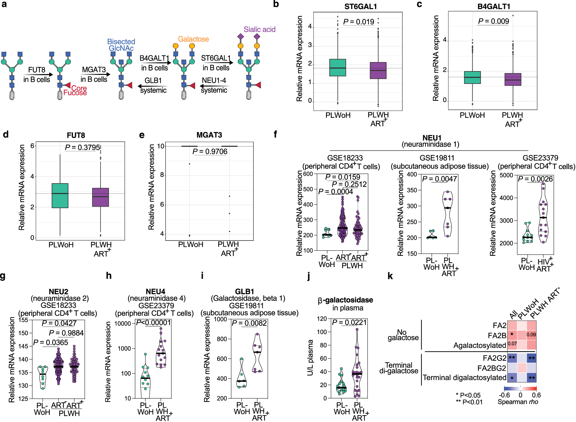
a Schematic representation illustrating the glycosyltransferases responsible for catalyzing different glycans into IgG N-glycans, as well as the glycosidases that remove certain glycans from IgG glycans. Single-cell expression levels of ST3GAL1 (b; data from 1050 single cells), B4GALT1 (c; data from 1295 single cells), FUT8 (d; data from 469 single cells), and MGAT3 (e; data from 33 single cells) in B cells from PLWH on ART and PLWoH. Single cells data were derived from samples of n = 16 PLWH on ART. Two-tailed unadjusted unpaired t tests were performed for statistical analysis. Median and interquartile range (IQR; 25%–75%) are presented. Analysis of publicly available gene expression datasets (GSE18233, GSE19811, GSE23379) for genes encoding sialidases (NEU1 (f), NEU2 (g), and NEU4 (h)) and β-galactosidases (GLB1 (i)), comparing their expression levels between PLWH and PLWoH. Unpaired t tests were performed for statistical analysis. Two-tailed ANOVA or Mann–Whitney tests were performed for statistical analysis, and violin plots display the median and IQR. j Measurement of active β-galactosidase protein levels in the plasma of PLWH on ART and PLWoH. Two-tailed Mann–Whitney T-test was performed for statistical analysis, and violin plots display the median and IQR. k Two-tailed Spearman’s rank correlation heatmap reveals the associations between plasma β-galactosidase in all donors, PLWoH, or PLWH on ART, and agalactosylated or galactosylated IgG glycans from the same donors. Positive correlations are depicted in red, while negative correlations are shown in blue. *P < 0.05, and **P < 0.01. Source data are provided as a Source Data file.