Fig. 5: CRISPR-Cas13a Gemini System for two-site gene editing.
From: The CRISPR-Cas13a Gemini System for noncontiguous target RNA activation

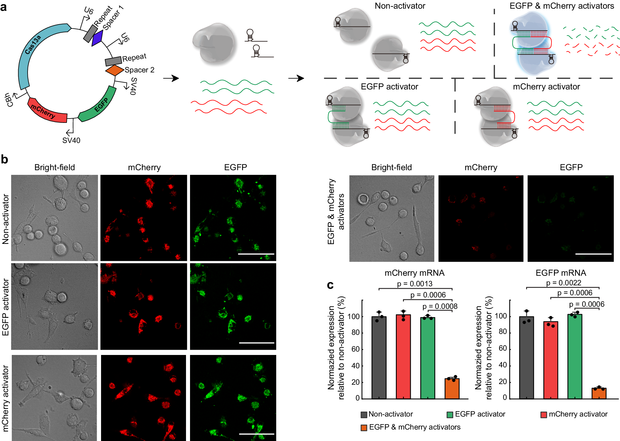
a Schematic of the dual-fluorescence reporter system used to evaluate CRISPR-Cas13a Gemini system for parallel gene editing of two messenger RNAs in cells. Qualitative (b) and quantitative (c) analysis of HEK293T cells with mCherry and EGFP RNA degradation by Cas13a:crRNA with one RNA activator control or CRISPR-Cas13a Gemini System. Scale bar: 50 µm. Data are presented as mean values ± standard deviation from three independent experiments. Two-tailed t test was used for statistical analysis. Source data are provided as a Source data file.