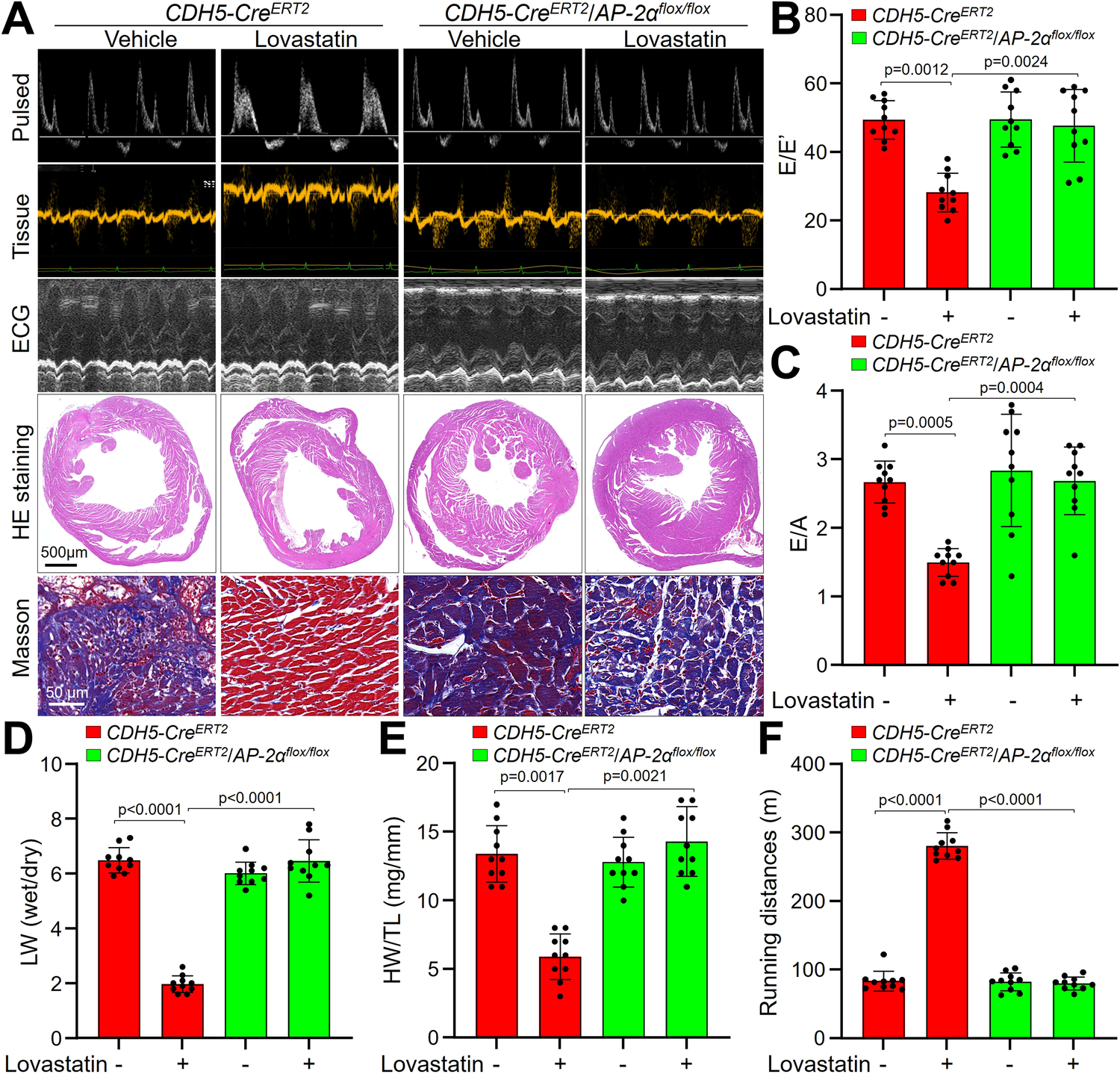
Fig. 7: Tamoxifen-induced endothelial cell-specific AP-2α knockout eliminates the effects of lovastatin in HFpEF mice.

The protocols were described in Supplementary Fig. 8C. A–C Representative pictures of pulsed-wave Doppler, tissue Doppler, M-mode echocardiographic tracings, HE staining, and Masson staining. Representative microscopy images of HE staining and Masson staining in (A) were obtained from ten mice in each group. The values of E/E′ in (B) and E/A in (C) were presented. D–F Ratio between wet and dry lung weight (LW) in (D), the ratio of heart weight to tibia length (HW/TL) in (E), running distance during exercise exhaustion test in (F) were calculated. N = 10 in per group. A one-way ANOVA followed by Tukey post-hoc tests was used to determine the P value in (B–F). Data are presented as mean ± SD. Source data are provided as a Source Data file.