Fig. 3: Performance comparison of assembly.
From: De novo diploid genome assembly using long noisy reads

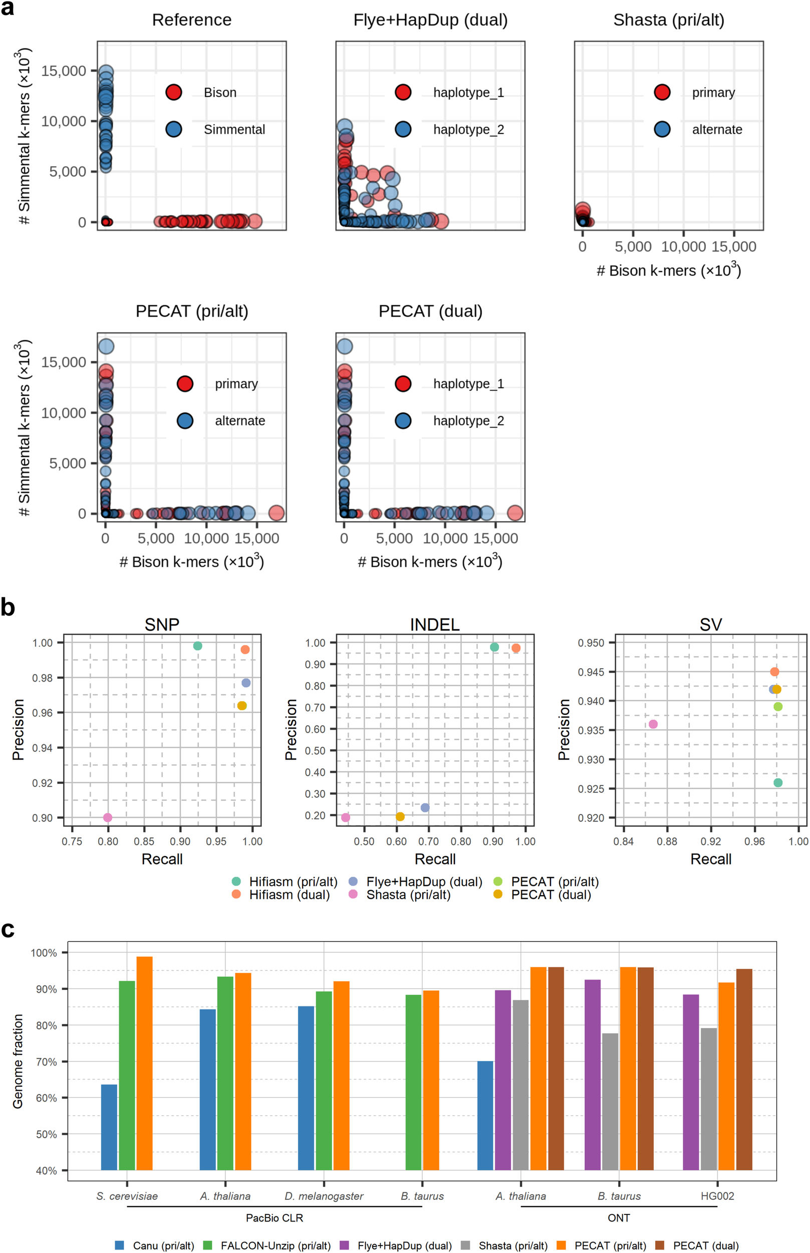
a Haplotype-specific k-mer blob plots of the B. taurus (Bison × Simmental) reference genome and assemblies by Flye+HapDup, Shasta, and PECAT. pri/alt or dual represents that the assembly is the primary/alternate format or the dual assembly format. Each blob corresponds to a contig. The coordinate of the blob gives the count of the parental specific k-mers in the contig, where k is 21. Blob size is proportional to contig length. b Precisions and recalls of small variants (SNP, INDEL) and structural variants (SV) in HG002 assemblies. c Genome fraction of the assemblies, which are evaluated by QUAST.