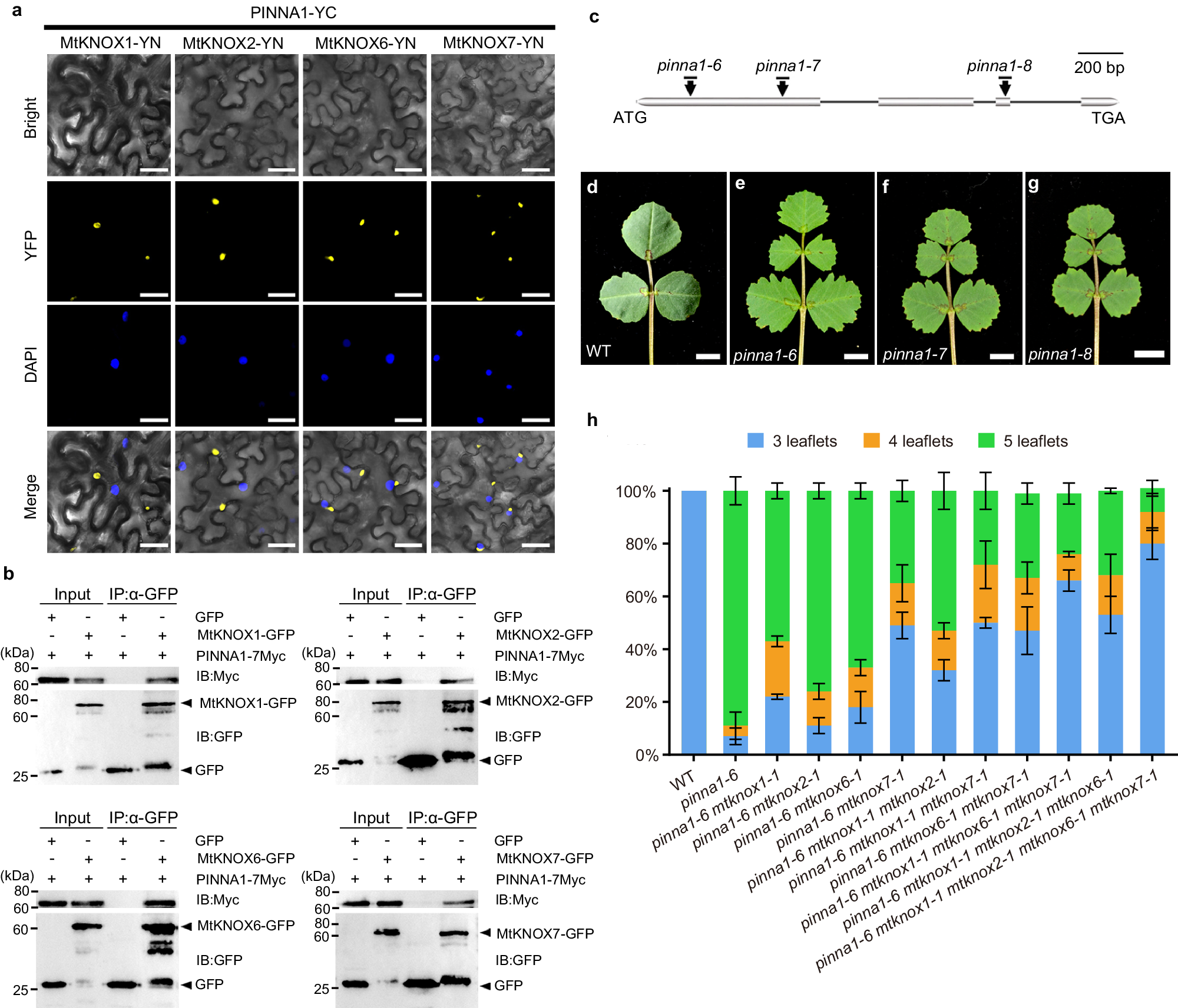
Fig. 2: Physical and genetic interaction of MtKNOXI and PINNA1.

a BiFC assay was performed in tobacco epidermal cells, and it was observed that PINNA1 interacts with MtKNOX1, MtKNOX2, MtKNOX6, and MtKNOX7, as indicated by the presence of a yellow fluorescent signal. DAPI (4’,6-diamidino-2-phenylindole) was used to stain the nuclei. Similar results were obtained from three independent experiments. b Coimmunoprecipitation assay confirmed that PINNA1 interacts with MtKNOX1/2/6/7 in tobacco epidermal cells. Total proteins were immunoprecipitated using GFP-Trap beads, and the coimmunoprecipitated proteins were detected by the anti-Myc antibody. Three biological repeats were performed for each interaction. c Schematic diagram of PINNA1 gene structure and Tnt1 insertions in pinna1 alleles. Boxes represent exons and lines represent introns. d Representative leaves of WT. e–g Representative leaves of three pinna1 mutants, pinna1-6 (e), pinna1-7 (f), and pinna1-8 (g). h Proportion of leaves with different leaflet numbers in WT, pinna1-6 single mutant, and pinna1-6 mtknoxi multiple mutants. Fifty-day-old plants were used for counting the leaflet numbers of adult leaves at least three biologically independent replicates. Data represent means ± SD (n = 3 biological replicates). Scale bars, 20 μm in (a) and 5 mm in (d–g). Source data are provided as a Source Data file.