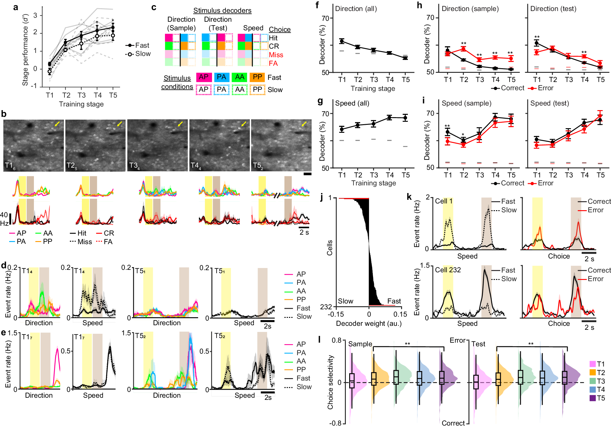
Fig. 2: Perirhinal cortex learns sensory prediction errors.
From: Perirhinal cortex learns a predictive map of the task environment

a Behavioral performance across training stages separated by fast versus slow speed trials (two-sided paired Student’s t-test with post-hoc multiple comparisons test). b Example imaging area at denoted training stage and session number, representing n = 7 animals imaged for 26–68 consecutive sessions, depending on performance (top row). Mean activity sorted by stimulus condition or choice (bottom row) for indicated neuron (yellow arrow). c Schematic of population decoders to stimulus direction or speed. The black line separates decoder trial types. For correct trials, only hit and correct rejection (CR) trials were used. For error trials, only miss and false alarm (FA) trials were used. d Example neuron with selectivity to direction and speed during early training sessions (T14) that shows reduced selectivity in expert sessions (T51). e, Example neuron with developing selectivity to speed in expert sessions (T52). f Decoder performance to stimulus direction across training stages (P < 1 × 10−8, one-way ANOVA with post hoc multiple comparison test). g Decoder performance to stimulus speed across training stages (P < 0.02, one-way ANOVA with post-hoc multiple comparison test). h, i Decoder performance to stimulus direction (h) or speed (i) across training stages during the sample (left) and test (right) stimulus period separated by correct versus error trials (two-sided Student’s t-test). j Example population vector weights for the decoder to stimulus speed from one imaging session. Significant weights are indicated (red). k Mean event rates, for example, neurons with significant weights in (j) sorted by fast versus slow speed trials (left) or correct versus error trials (right). l Distribution and box plot depicting mean, s.d., 5th and 95th percentile of choice selectivity during sample (left) or test (right) stimulus period for speed-tuned neurons across training stages (sample period: P < 1 × 10−15; test period: P < 1 × 10−41, one-way ANOVA with post hoc multiple comparison test). Scale bar = 60 µm. Lines indicate the 95th percentile of shuffled performance in (f–i). Shaded regions = SEM. Error bars = SEM (f–i). *P < 0.05 for (a). **P < 0.005 for (f–i). n = 70 T1 sessions, 75 T2 sessions, 30 T3 sessions, 79 T4 sessions, 48 T5 sessions from 7 animals for (f–i). n = 529 neurons from 7 animals for (l).