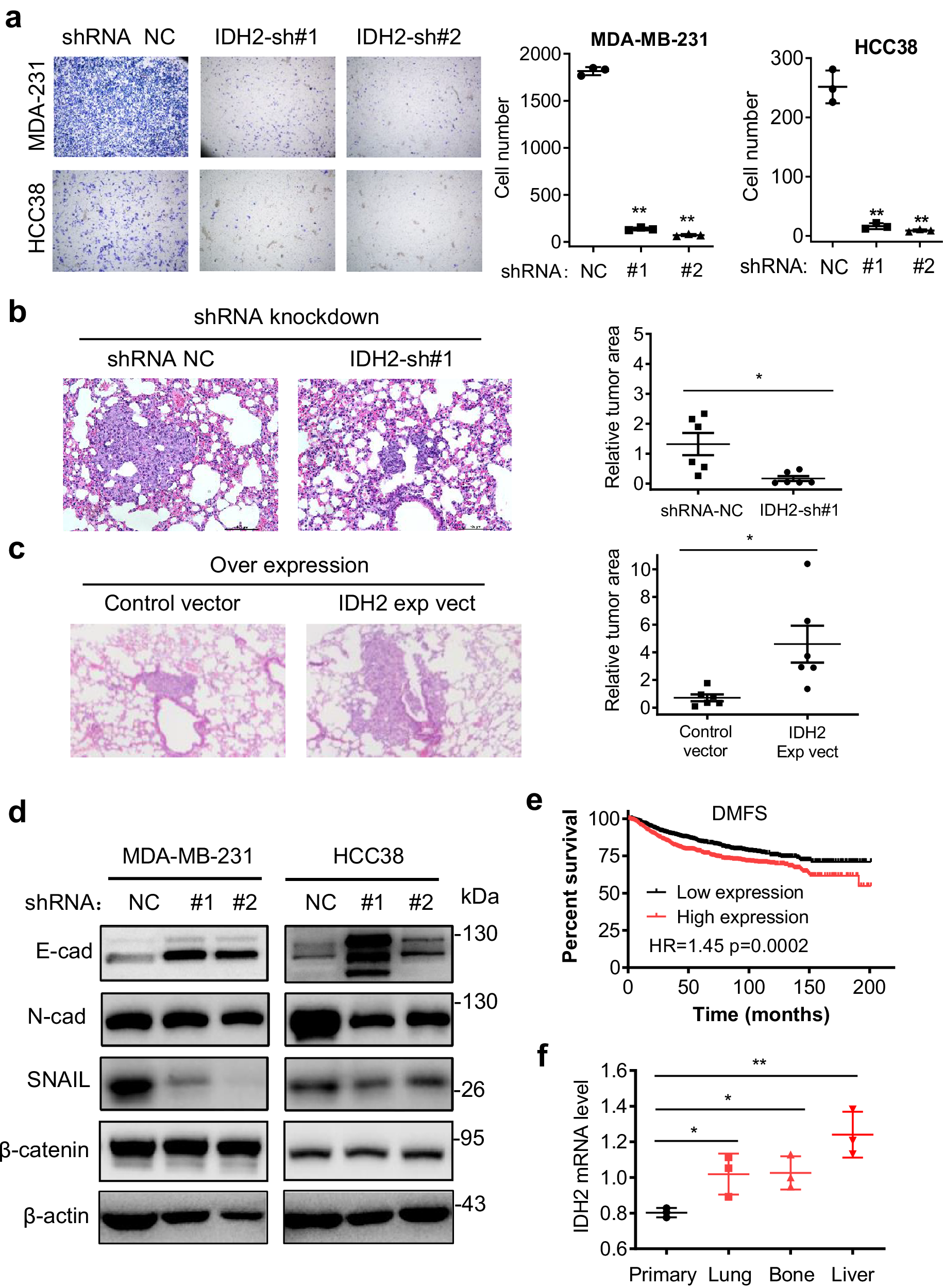
Fig. 5: Impact of IDH2 on TNBC cell migration in culture and tumor metastasis in mice.
From: Wild-type IDH2 is a therapeutic target for triple-negative breast cancer

a Comparison of cell migration in TNBC cells transfected with IDH2 shRNAs (#1, #2) or with non-targeting control shRNA (NC). Cell migration was measured by a transwell assay (24 h). The graphs show the representative data of three separate measurements. b, c Hematoxylin-Eosin (HE) staining of the lung tissues from nude mice injected (via tail veins) with MDA-MB-231 cells transfected with IDH2 shRNA (#1) or with non-targeting control RNA (NC) (b, n = 6, independent biological replicates), or with IDH2-overexpression vector (c, n = 6, independent biological replicates). Tumor areas in the stained lung tissues were quantified using Image J software (right panels). d Western blot analysis of the key EMT-related proteins in TNBC cell lines transfected with IDH2 shRNA (#1) or with non-targeting control RNA (NC); images are representative of two independent experiments (original data included in the Source Data). The samples were derived from the same experiment, but different gels (one gel for N-cad, Snail, and β-actin, another for β-catenin, and another for E-cad) were processed in parallel. e Kaplan–Meier survival curves of breast cancer patients stratified by IDH2 expression. The total number of samples analyzed was 1722 for distant metastasis-free survival; the median value was used as the cut-off point (Kmplot). f Comparison of IDH2 mRNA levels in primary tumors and metastatic tumors in lung, bone, or liver isolated from mice inoculated with 4T1 breast cancer cell line (analysis of dataset from GEO, GSE62598). Error bars in all panels of represent mean values ± S.D. (n = 3, independent biological replicates); a two-sided Student’s t-test was used for statistical analysis. *p ≤ 0.05; **p ≤ 0.01.