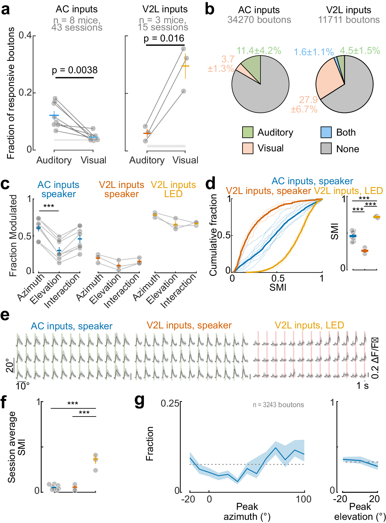
Fig. 2: Modality and spatial sensitivity in AC and V2L inputs to V1.
From: Auditory cortex conveys non-topographic sound localization signals to visual cortex

a Fraction of responsive boutons for sound and visual stimulus in AC and V2L inputs. Dots, individual mice; crosses, mean ± s.e.m. across mice; gray shaded area, mean fraction of responsive boutons from time-shuffled data ± s.e.m. across mice. Two-sided paired t-test. b  Percentage of boutons responsive to auditory, visual or both stimuli in AC and V2L inputs. Percentages are mean ± s.d. across mice. Percentage of AC boutons responsive to both stimuli was <1%. c Fraction of boutons modulated by stimulus location. Dots, individual mice; crosses, mean ± s.e.m; n = 8 AC-injected mice and n = 3 V2L-injected mice. AC-injected mice: one-way repeated measure ANOVA, p = 8 × 10-4. Tukey’s post-hoc test: azimuth vs. elevation, p = 6 × 10-4. d Left, Distribution of the spatial modulation index (SMI). 3-sample Anderson-Darling test, p < 0.00001. Thin lines, individual mice; thick lines, average per group. Right, Mean SMI. Dots, mice; cross, mean ± s.e.m. One-way ANOVA: F(2,4) = 97.0, p = 2 × 10−6. Tukey’s post-hoc test: AC, speaker vs. V2L, speaker, p = 5 × 10−4; AC, speaker vs. V2L, LED, p = 5 × 10−5; V2L, speaker vs. LED, p = 1 × 10−6. e Example session averages across all responsive boutons to sound and LED flashes at different positions (same sessions as in Fig. 1h–k). Green shaded area,sound presentation; Salmon shaded area, visual stimulus presentation. Data is mean ± s.e.m. f SMI of the average across boutons. Each circle is the average per mouse. Crosses, mean ± s.e.m. One-way ANOVA: F(2,11) = 46.5, p = 4.3 × 10−6. Tukey’s post-hoc test: AC, speaker vs. V2L, speaker, p = 0.97; AC, speaker vs. V2L, LED, p = 4.6 × 10−6; AC, speaker vs. V2L, LED, p = 2.2 × 10−5. g Distribution of the preferred azimuth (left) and elevation (right) across AC axon boutons. Line, mean; shading, 95% confidence interval. Dotted line denotes the uniform distribution. Source data are provided as a Source Data file.