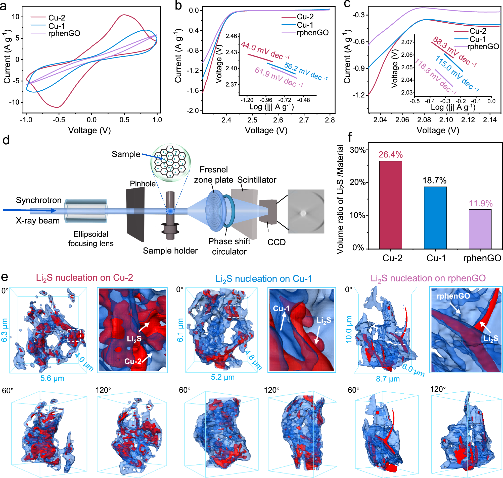
Fig. 5: The electrocatalytic activity analysis of electrocatalysts for sulfur conversion reactions.
From: Chlorine bridge bond-enabled binuclear copper complex for electrocatalyzing lithium–sulfur reactions

a CV profiles of Cu-2, Cu-1 and rphenGO based symmetric cells. b, c LSV curves with corresponding Tafel plots showing in the insets. d Schematic diagram of X-ray 3D nano-CT facility for sample observation. e X-ray 3D nano-CT images of Li2S precipitations on Cu-2, Cu-1 and rphenGO substrates. f Statistic volume ratios of Li2S deposits on various substrates based on X-ray 3D nano-CT analysis.