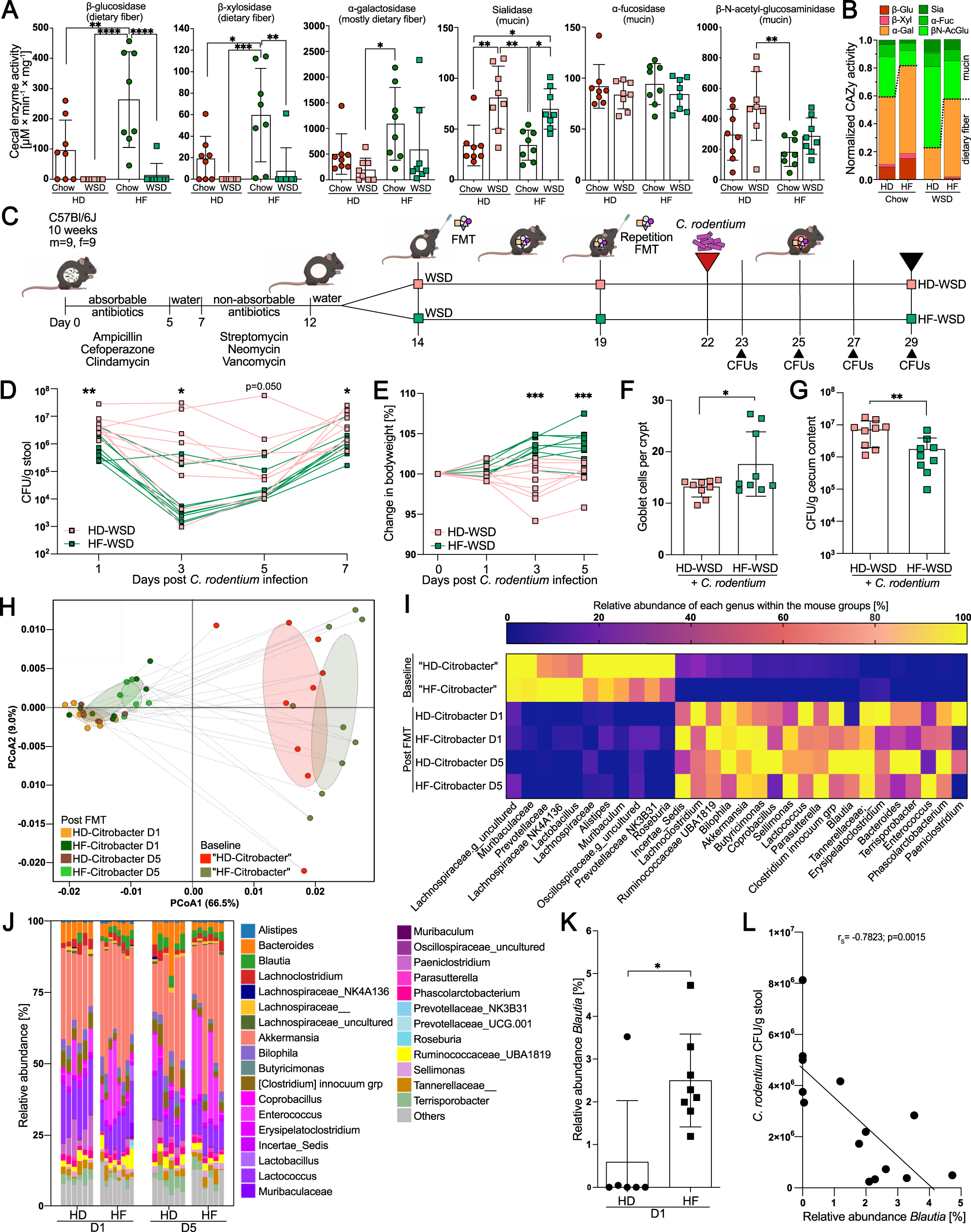
Fig. 3: Human-derived high-fiber microbiota ameliorate intestinal infection.

A Enzymatic activity of carbohydrate-active enzymes (CAZy) in the cecal content of human microbiota-transplanted mice (n = 8 mice/group) against various carbohydrate structures. Statistical significance was determined with 2-way ANOVA and Tukey’s multiple comparison test. B Normalized CAZy activity of enzymes primarily targeting dietary fiber (red/orange) and mucus glycans (green). C Schematic representation of the human FMT and Citrobacter rodentium infection experiment (n = 9 mice/group). D Change in CFUs of C. rodentium in stool samples and (E) change in body weight after C. rodentium infection. F Number of goblet cells per crypt in the distal colon and (G) CFUs of C. rodentium in the cecum 7 days post infection (n = 9 mice/group). (H) Weighted UniFrac PCoA and (I) relative abundance of bacterial genera before (baseline) (n = 9 mice/group) and after human-to-mouse FMT (HD: n = 6 mice; HF: n = 8 mice). J Relative genus abundance in cecal content of the transplanted and infected mice on day 1 (D1) and day 5 (D5) post infection; K Relative abundance of Blautia at D1 post infection; Statistical significance was determined with the Mann‒Whitney U test. L Spearman correlation between the relative abundance of Blautia and C. rodentium CFUs in stool at D1 post infection. Statistical significance was determined using the Mann‒Whitney U test for (D)–(G). For (D–H) and (K), data are presented as mean ± SD, and normal distribution was tested with the D’Agostino & Pearson test. p < 0.05 (*), p < 0.01 (**), p < 0.001 (***) and p < 0.0001 (****) were considered statistically significant. All P values are two-sided. HD habitual diet, HF high-fiber diet. Parts of (C) were created with BioRender.com. Source data are provided as a Source Data file.