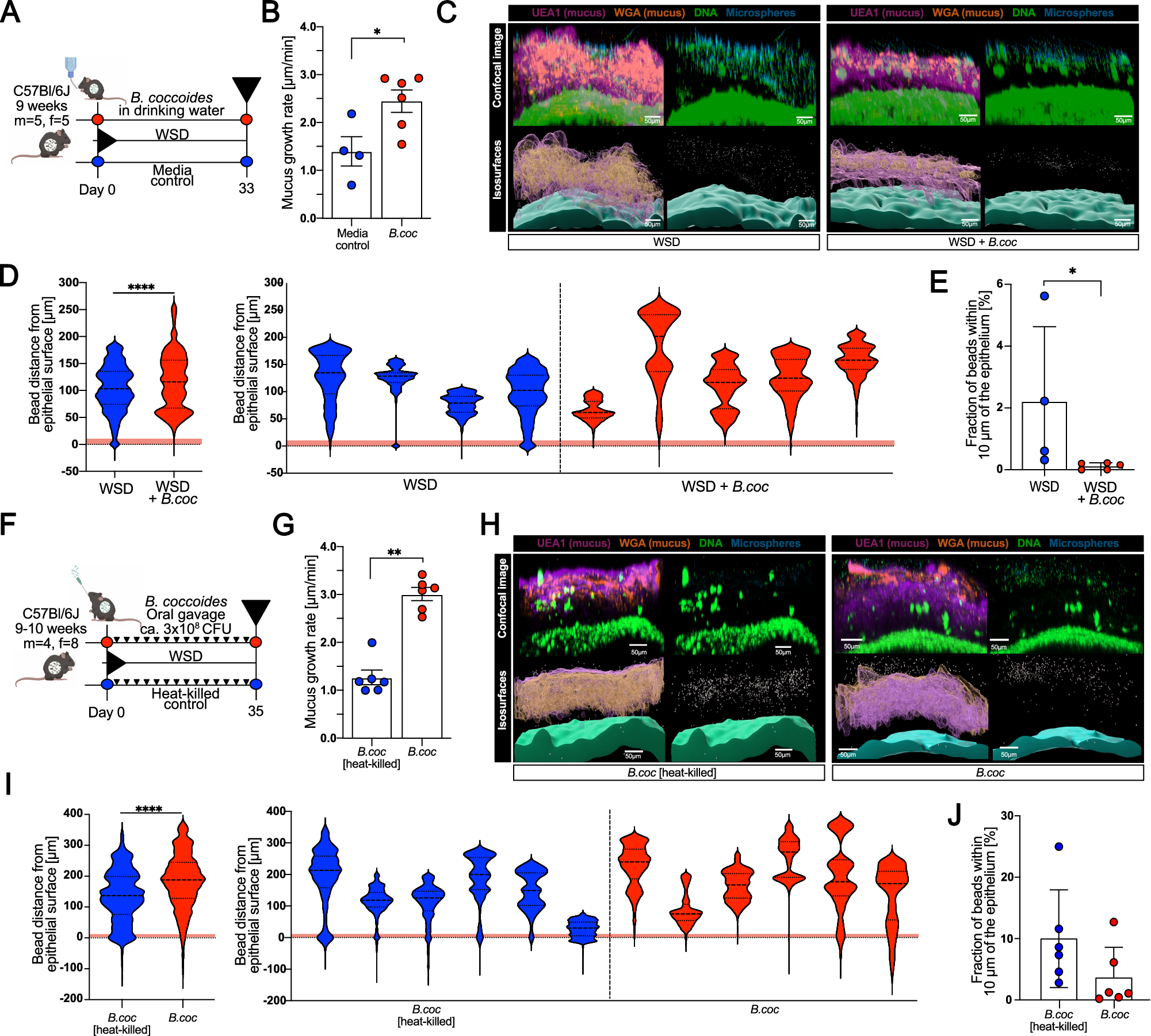
Fig. 4: Blautia coccoides improves mucus function in WSD-fed mice.

A Schematic representation of B. coccoides supplementation through drinking water to WSD-fed mice. Mice were supplemented with media control (n = 4 mice) or B. coccoides (n = 6 mice) for a period of 33 days, whereupon mucus function was investigated. B Mucus growth rate of inner colonic mucus layer. C Representative confocal images (top) and processed iso-surface images (bottom) from distal colon explants stained for DNA (green), fucosylated mucin glycans (UEA1; purple), sialylated mucin glycans (WGA; orange) overlaid with 1 µm fluorescent microspheres (blue). D Position-based microsphere (bead) distribution within mucus layer per group (left) and individual mouse (right), obtained from processed images (2–3 images/mouse). Red shading indicates zone within 10 µm from colonic epithelium. E Fraction of microspheres (beads) penetrating red zone (within 10 µm from colonic epithelium) of the mucus layer as indicated in D. Values are an average of 2–3 analyzed images/mouse. F Schematic representation of B. coccoides supplementation through oral gavage of WSD-fed mice. Mice were supplemented with viable or heat-killed B. coccoides (n = 6 mice/group) through repeated oral gavage over a period of 35 days, whereupon mucus function was investigated. G Mucus growth rate of inner colonic mucus. H Representative confocal images (top) and processed iso-surface images (bottom) from distal colon explants stained as described for (C). I Position-based microsphere (bead) distribution within mucus layer per group (left) and individual mouse (right), obtained from processed images (2–4 images/mouse). Red shading indicates zone within 10 µm from colonic epithelium. J Fraction of microspheres (beads) that penetrate the red zone (within 10 µm from colonic epithelium) of the mucus layer as indicated in I. Values are the average of 2–4 analyzed images per mouse. Data in (B), (G), (E), and (J) are presented as mean ± SD. Data in (D) and (I) are presented as median and quartiles. Normal distribution was tested with the D’Agostino & Pearson test. Statistical significance was determined using the Mann–Whitney U test, with p < 0.05 (*), p < 0.01 (**) and p < 0.001 (***) considered statistically significant. All P values are two-sided. Parts of (A) and (F) were created with BioRender.com. Source data are provided as a Source Data file.