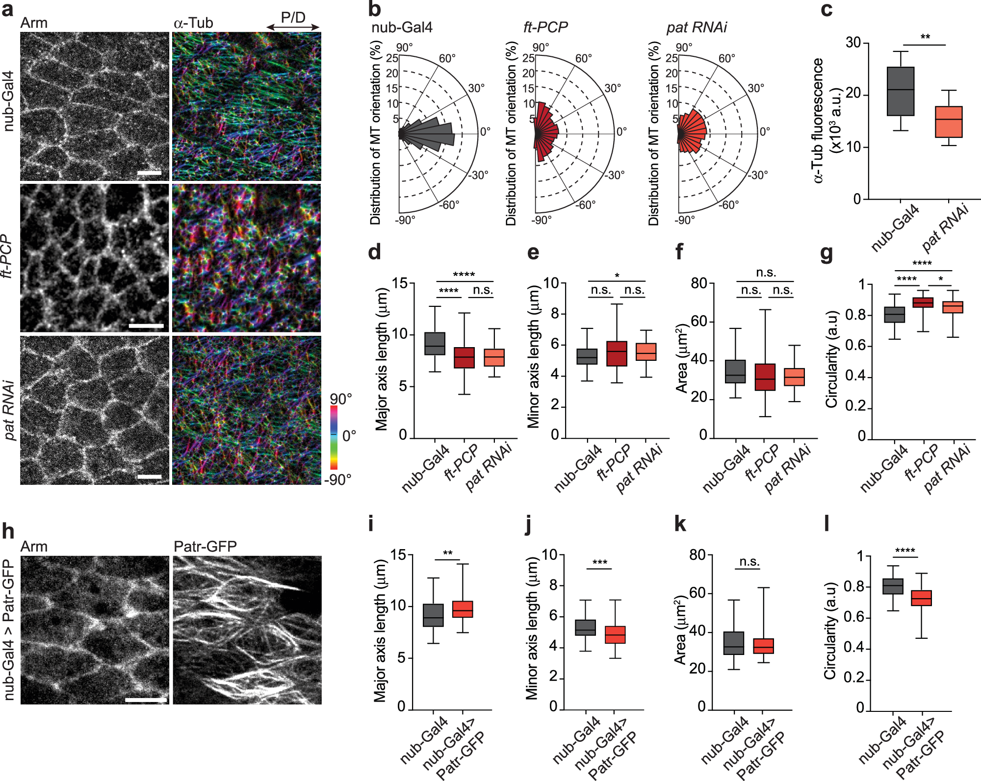
Fig. 4: Remodeling of microtubules initiates polarized cell elongation along the P/D axis.
From: Dynamic interplay of microtubule and actomyosin forces drive tissue extension

a Representative images of 18 hAPF control (nub-Gal4), ft-PCP (ftl(2) fd/ftGRV;act-Gal4/UAS-FtΔECDΔN-1) and Patronin-depleted (nub-Gal4>PatroninRNAi) stained for Arm and α-Tub to visualize microtubules. The orientation of microtubules is color-coded using OrientationJ. The images shown are representative of 4 wings and 3 independent experiments. b Distribution of microtubule orientation along the P/D axis for control, ft-PCP, and Patronin-depleted wings. Microtubule orientation pooled together and binned into 3 categories of angular distribution −30° to 0° and 0° to 30° (along the P/D axis), −60° to −30° and 30° to 60°, −90° to −60° and 60° to 90° for comparison across genotypes (Kruskal-Wallis test: **** p < 0.0001 for each bin of control compared to ft-PCP mutants and Patronin-depleted wings). c Quantification of microtubule intensities in control and Patronin-depleted wings (two-tailed t-test: ** p = 0.0017, n(nub-Gal4) = 96 and n(nub-Gal4>PatroninRNAi) = 122 cells.) d Quantifications of the cell major axis (along the P/D axis) for different genotypes (Kruskal‒Wallis test from left to right: **** p < 0.0001, **** p < 0.0001 and n.s. p > 0.9999). e Quantifications of the cell minor axis (along the A/P axis) for different genotypes (Kruskal‒Wallis test from left to right: * p = 0.0221, n.s. p = 0.0799 and n.s. p > 0.9999). f Quantifications of cell area for different genotypes (Kruskal‒Wallis test from left to right: n.s. p = 0.1240, n.s. p = 0.2100 and n.s. p > 0.9999). g Quantifications of cell circularity for different genotypes (Kruskal‒Wallis test from left to right: **** p < 0.0001, **** p < 0.0001 and * p = 0.0129). For (d-g), n(nub-Gal4) = 92 cells, n(ft-PCP) = 90, and n(nub-Gal4>PatroninRNAi) = 90 cells and 3 pupae per genotype. h Representative images of 18 hAPF Patronin-overexpression (nub-Gal4>Patronin-GFP) stained for Arm to visualize cell shape. i Quantification of the cell major axis (along the P/D axis) upon Patronin-overexpression (two-tailed Mann-Whitney test: ** p = 0.0032). j Quantification of the cell minor axis (along the P/D axis) upon Patronin-overexpression (two-tailed t-test: *** p = 0.0001). k Quantification of the cell area upon Patronin-overexpression (two-tailed Mann-Whitney test: n.s. p = 0.1685). l Quantification of the cell circularity upon Patronin-overexpression (two-tailed Mann-Whitney test: **** p < 0.0001). For (i–l), n(nub-Gal4) = 92 and n(nub-Gal4>Patronin-GFP) = 110 and 3 pupae per genotype. For (c–g, i–l), boxes in the plot extend from the 25th to the 75th percentiles, with a line at the median. Whiskers show min and max values. Source data are provided as a Source Data file. Scale bars, (a, h) 5 µm.