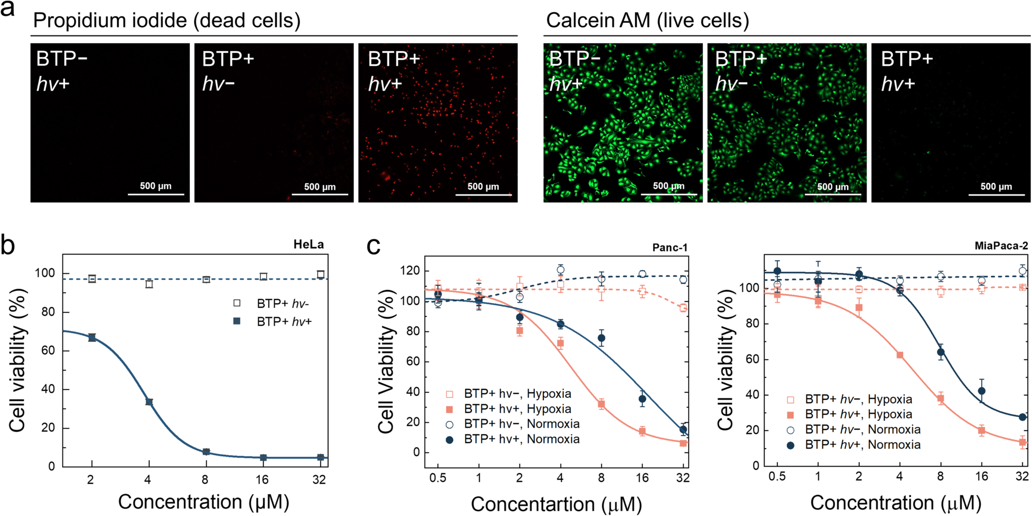
Fig. 6: BTP photocatalysis induced cytotoxicity.
From: Oxidative photocatalysis on membranes triggers non-canonical pyroptosis

a Live or dead assay with Calcein AM (green) and propidium iodide (PI, red). HeLa cells with BTP photocatalysis were stained by Calcein AM and PI 24 h after light exposure (λmax = 450 nm, 3.7 J·cm−2). The experiment was repeated three times independently, and each experiment showed similar results. b MTT assay of HeLa cells with BTP photocatalysis (λmax = 450 nm, 10 J·cm−2) (n = 4 biologically independent samples). c MTT assays for normoxic/hypoxic pancreatic cancer cells (Panc-1 and MiaPaca-2). All data are presented as mean ± s.d (n = 4 biologically independent samples). *P < 0.05. Student’s two-tailed t test. Source data are provided as a Source Data file.