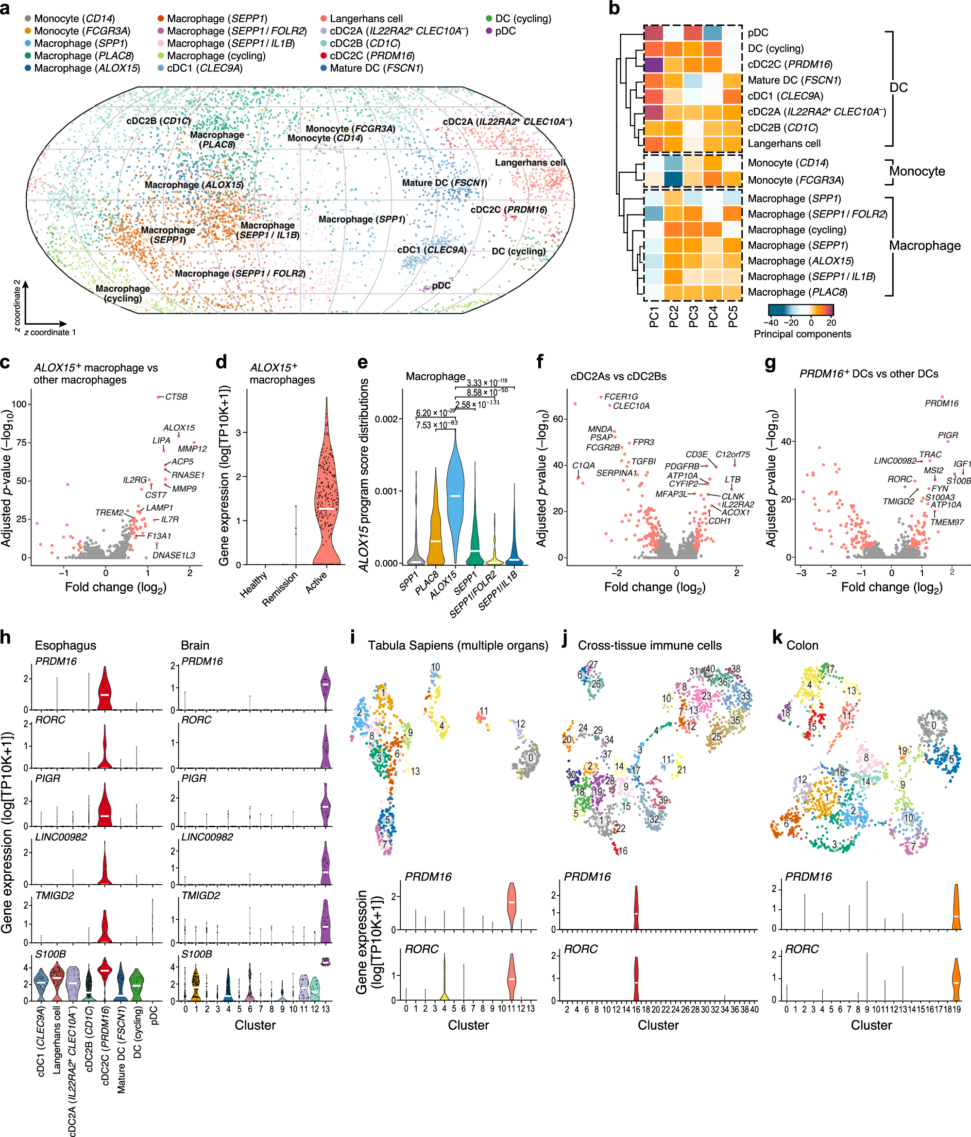
Fig. 3: Disease-associated ALOX15+ macrophages and PRDM16+ DCs in the EoE myeloid compartment.

a, b Myeloid compartment of the esophageal cell atlas. a Two-dimensional spherical latent representation of 6515 monocytes, macrophages, and DC profiles (dots) from all donors (n = 22), colored by cell type, as learned by scPhere82, taking 10x Chromium library version as the batch factor. b Scores (color) on each of the top 5 PCs (columns) for each myeloid cell subset (rows) hierarchically clustered based on Euclidean distance (dendrogram on left) with complete linkage. c–e ALOX15A+ macrophages in active EoE. c Significance (y-axis (-log10(p-value), two-tailed likelihood-ratio tests of logistic regression coefficients, Bonferroni corrected) of differential expression (fold change, x-axis) for each gene (dot) between ALOX15+ macrophages and other macrophages. Red: >1.5-fold change, adjusted p < 0.001. d Distribution of expression (y-axis, log10(TP10K + 1)) of ALOX15 in ALOX15+ macrophages from each condition (x-axis). e Distribution of ALOX15 NMF program scores (y-axis) in different macrophage subsets (x-axis). FDR (BH): two-tailed Mann–Whitney U test. f DC2s subsets. Significance (y-axis (−log10(p-value), two-tailed likelihood-ratio tests of logistic regression coefficients, Bonferroni corrected) of differential expression (fold change, x-axis) for each gene (dot) between cDC2A and cDC2B (classic CD1C+ cDC2). Red: >1.5-fold change, adjusted p < 0.001. g–k PRDM16+ cDC2Cs. g Significance (y-axis (−log10(p-value), two-tailed likelihood-ratio tests of logistic regression coefficients, Bonferroni corrected) of differential expression (fold change, x-axis) for each gene (dot) between PRDM16+ cDC2Cs and other DCs. Red: >1.5-fold change, adjusted p < 0.001. h Distribution of expression (y-axis, log10(TP10K + 1)) of cDC2C marker genes (x-axis) in cDC2Cs in our dataset (left) and from re-analyzing a publicly available brain dataset (right)37. i–k Top: UMAP Embedding of cell profiles from the multiple-organ Tabular Sapiens (i42), cross-tissue immune cells (j43), and colon (k44), colored by cluster. Bottom: Distribution of expression level (y-axis, log10(TP10K + 1)) of PRDM16+ cDC2Cs marker genes in each cluster (x-axis). Violin plots: width based on Gaussian kernel density estimation of data with default parameters, scaled to a maximum of 1; White horizontal segment: median. Source data are provided as a Source Data file.