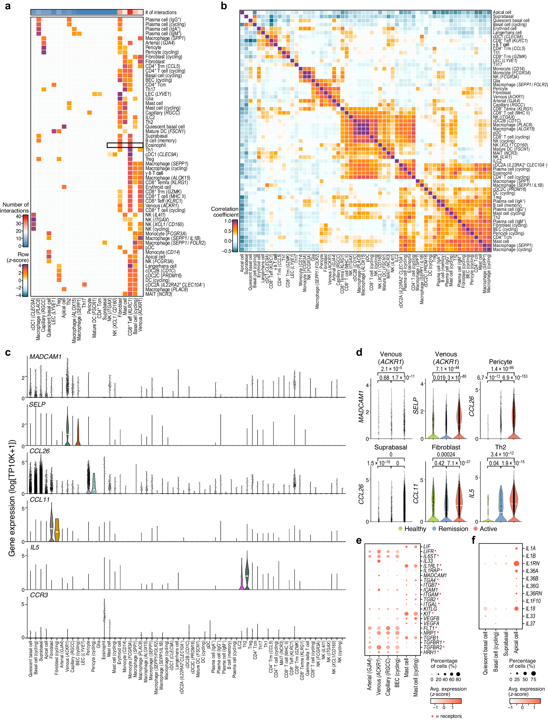
Fig. 6: Cells communicate to maintain tissue homeostasis and coordinate to recruit immune cells in EoE.

a Putative ligand–receptor interactions. Ligand–receptor interaction weights (color, row Z-scores) for the top 3 interaction partners (columns) for each cell type (rows). Top row: number of interactions across all types. b Correlated cell types. Pearson’s correlation coefficient (color bar) between the proportion of each pair of cell types (rows, columns) across samples (n = 37) clustered by hierarchical clustering with the Mcquitty linkage method. c Eosinophil recruitment genes are expressed by activated venous endothelial cells, pericytes/suprabasal cells/fibroblasts, ILC2s and TH2 cells and induced in EoE. Distribution of expression (y-axis, log10(TP10K + 1)) in each cell type (c, x-axis) or in specific cell types across conditions (d), of genes encoding key eosinophil recruitment factors. Width: Gaussian kernel density estimation of data with default parameters, scaled to have a maximum of 1; White horizontal segment: median. FDR of differential expression (two-tailed likelihood-ratio test) indicated on top. e Mast and blood endothelial cell interactions. Mean expression (dot color) and proportion of expressing cells (dot size) in mast and endothelial cell subsets (columns) of genes encoding receptor (asterisk) and ligand pairs expressed by these cells. f Apical cells from active EoE express most of the IL-1 family cytokine genes and receptor antagonists. Mean expression (dot color) and proportion of expressing cells (dot size) in epithelial cell subsets (columns) of genes encoding IL1 family cytokines and receptor antagonists (rows). Source data are provided as a Source Data file.