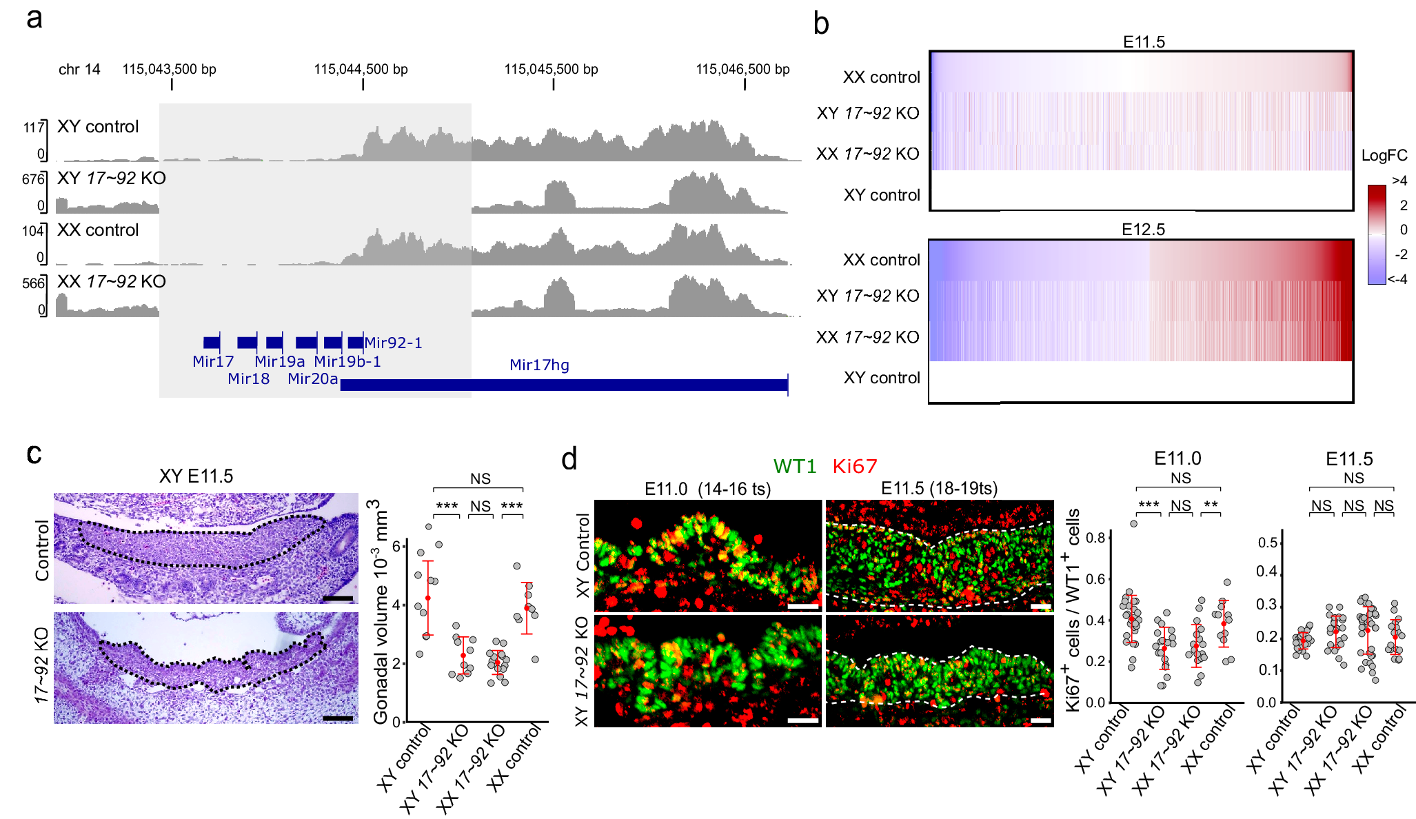
Fig. 2: Bulk RNA-seq and morphometric analysis of miR-17~92 KO gonads during sex determination.
From: Complete male-to-female sex reversal in XY mice lacking the miR-17~92 cluster

a Representation of the frequencies of gonadal transcript reads mapped to the Mir17hg locus. In contrast to control gonads, no reads are observed in the miR-17~92 region (area highlighted in light grey) of the miR-17~92 KO gonads. b Log2-fold-change heat maps of DEGs detected between gonads of four different genotypes. Note the similarities at E11.5, as well as the female-like RNA profile of E12.5 mutants, irrespectively of their sex. c Haematoxylin and Eosin staining of gonadal sections. Mutant gonads show an irregular contour, including deep transversal furrows, and are thinner and shorter than controls, with a volume reduction of 50% at E11.5 (18–19 ts). For statistical analysis, a two-tail Student’s t test was performed (n = 3); XYcontrol vs XXcontrol, p = 5.014330e-01; XYcontrol vs XY17-92KO, p = 3.622441e–04; XXcontrol vs XX17-92KO, p = 2.356458e–07; XY17-92KO vs XX17-92KO, p = 2.462459e–01. d Cell proliferation analysis using double immunofluorescence for the gonadal progenitor cell marker WT1 and the cell proliferation marker, Ki67, in gonads both before (E11.0; 14–16 ts) and at the sex determination stage (E11.5; 18–19 ts). Quantification of the mitotic index (number of Ki67+ cells/number of WT1+ cells) indicate reduced cell proliferation in XX and XY mutant gonads compared to controls before (E11.0; 14–16 ts) but not at the sex determination stage (E11.5; 18–19 ts). For statistical analysis, a Fisher test with Bonferroni adjust was performed. For E11.0: XYcontrol (n = 3) vs XXcontrol (n = 4), p = 1; XYcontrol vs XY17-92KO (n = 3), p = 1.1e−05; XXcontrol vs XX17-92KO (n = 3), p = 0.0070; XY17-92KO vs XX17-92KO, P = 1; for E11.5: XYcontrol (n = 4) vs XXcontrol (n = 2), p = 1; XYcontrol vs XY17-92KO (n = 3), p = 0.194; XXcontrol vs XX17-92KO (n = 4), p = 0.701; XY17-92KO vs XX17-92KO, p = 1. Regarding micrographs in panels (c) and (d), similar results were obtained for the 5 animals of each genotype we analysed. Quantitative data are presented as mean values ± SD. *p < 0.05, **p < 0.01, ***p < 0.001. Scale bars in (c) and (d) represent 50 and 20 μm, respectively. Chr 14 chromosome 14. Mutant mice were generated using the Cre/LoxP system.