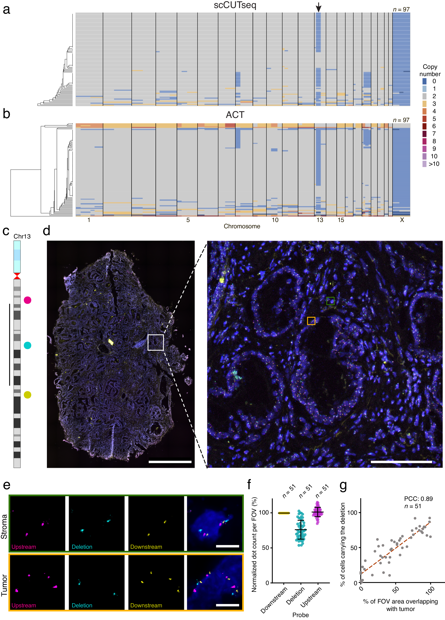
Fig. 3: Validation and spatial mapping of pseudo-diploid cells identified by scCUTseq.

a, b Single-cell copy number profiles (500 kb resolution) obtained by applying scCUTseq (a) or Acoustic Cell Tagmentation (ACT) (b) to nuclei extracted from a single tumor-rich region in prostate sample P6. n, number of cells. The arrow indicates a subclonal deletion on chr13 q-arm detected by both scCUTseq and ACT. c Chr13 ideogram showing the location of the three DNA FISH probes (colored dots) used to detect the chr13 deletion spanning the region indicated by the vertical bar on the left and corresponding to the deletion marked by the arrows in (a, b). d Whole-slide low-magnification (25X) imaging after DNA FISH was performed using the probes shown in (c). The white squared region is magnified on the right. Scale bars, 1 mm (left) and 100 μm (right). e Examples of nuclei with both chr13 copies intact (stroma) or with one of the two copies carrying the deletion shown in (c) (tumor). White arrows indicate missing cyan dots, which correspond to the FISH probe targeting the deleted region. The nuclei shown are 100X magnification zoom-in views of the same-color squared regions in (d). Scale bars, 5 μm. f Quantification of the number of fluorescent dots corresponding to each of the DNA FISH probes in (c), across 51 (n) fields of view (FOVs) imaged at high magnification (100X) in the whole-slide image shown in (d). The number of dots in each color was normalized to the number of yellow dots, corresponding to the probe downstream of the deleted region, as shown in (c). Each dot represents one FOV. Error bars span from –1.5 × IQR to +1.5 × IQR from the closest quartile. IQR, inter-quartile range. Horizontal bar, median. g Correlation between the fraction of cells carrying the deletion in each of the FOVs (n) analyzed in (f), and the proportion of the area of the corresponding FOVs that overlaps with regions annotated as tumor (see Supplementary Fig. 23). Dashed red line: linear regression. PCC, Pearson’s correlation coefficient. A link to the Source Data for this figure is provided in the Data Availability statement.