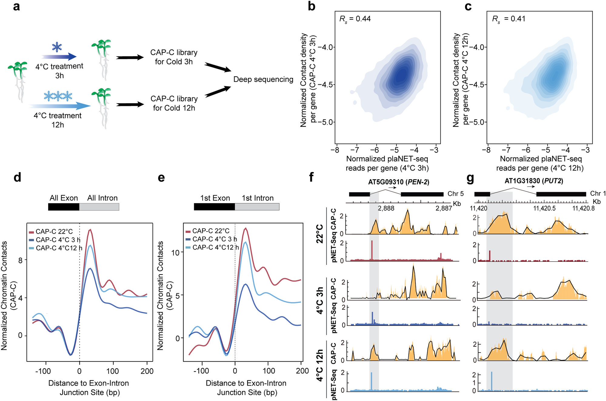
Fig. 4: Chromatin contacts dynamically coordinate with Pol II activities in response to cold stress.

a Schematic illustration of plant cold treatments. 10 day-old seedlings were exposed to low temperature (4 °C) for 3 or 12 h. Samples were collected for CAP-C library constructions. b, c Correlations between gene chromatin contacts and transcriptional activities under 3 h and 12 h cold treatments, respectively. The gene chromatin contact was measured by normalized chromatin contact density per gene. The transcription activity was measured by the plaNET-seq2. The correlation between gene chromatin contacts and Pol II activities was 0.44, p value < 1.7e−308 for 3 h cold treatment and 0.41, p value < 1.7e−308 for 12 h cold treatment, two-sided Spearman’s rank correlation. Meta-profiles show the CAP-C chromatin contact profile 100 bp upstream and 200 bp downstream of the (d) 5’SS or (e) the 1st 5’SS (22 °C in red, 4 °C treatment for 3 h in dark blue, 4 °C treatment for 12 h in light blue). Z-score normalization was applied to normalize the difference of the sequencing depths in the libraries of three conditions. Examples show the chromatin contacts and Pol II density signal profiles across the gene AT5G09310 (PEN-2) (f) and AT1G31830 (PUT2) (g).