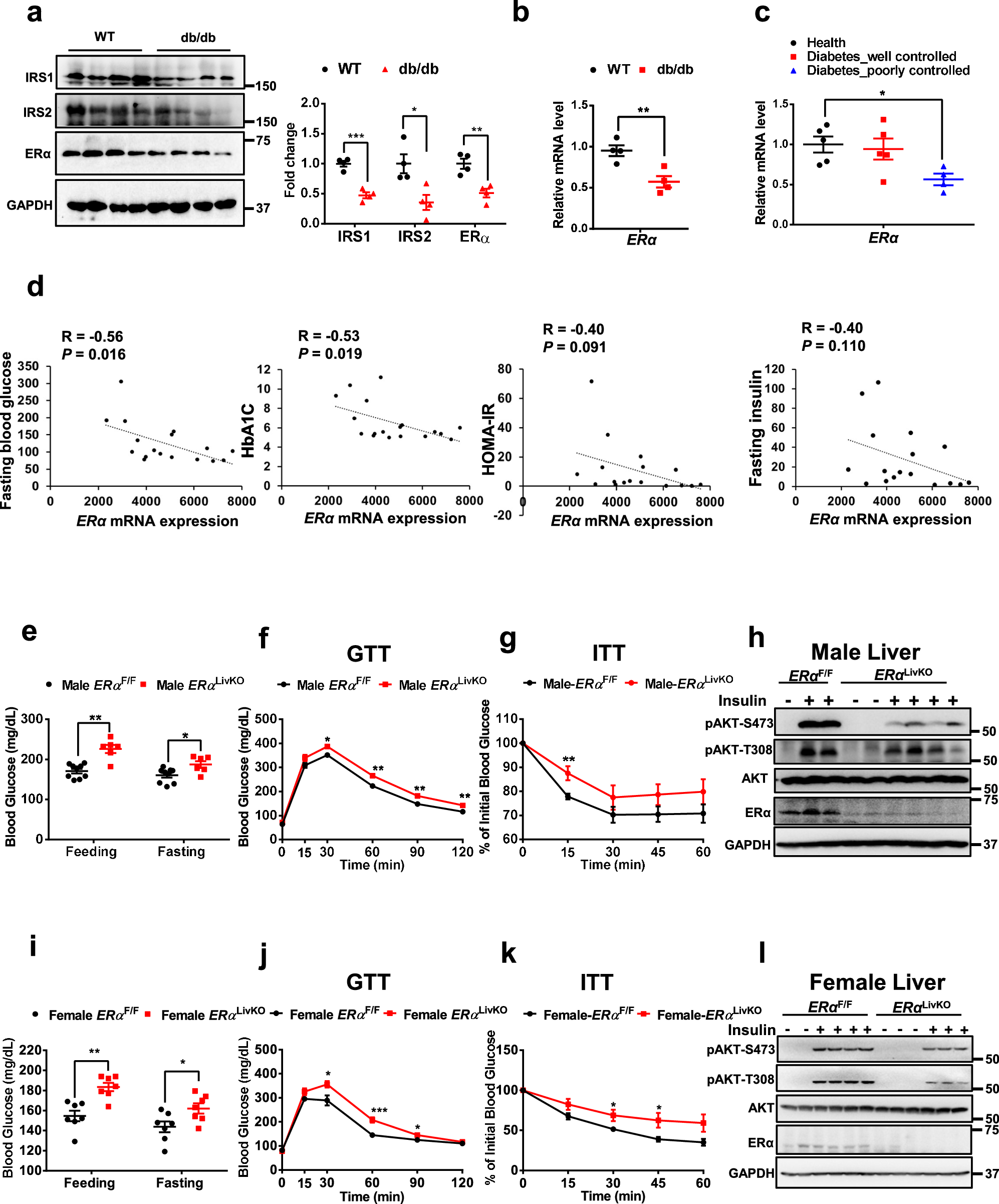
Fig. 1: Hepatic ERα knockout impairs glucose tolerance and insulin sensitivity in both male and female mice.
From: An estrogen receptor α-derived peptide improves glucose homeostasis during obesity

a IRS1, IRS2, and ERα protein levels in the livers of random-feeding WT and db/db mice, n = 4 mice/group; for IRS1, P = 0.0002; for IRS2, P = 0.0183; for ERα, P = 0.0045. b mRNA expression levels of ERα in the livers of random feeding WT and db/db mice, n = 4 mice/group; P = 0.0078. c mRNA expression levels of ERα in the livers of humans with diabetes, n = 4 (Diabetes poorly controlled) and 5 (Health and Diabetes well controlled); P = 0.0444. d Person correlation coefficient between the Fasting blood glucose/HbA1C/HOMA-IR/Fasting insulin and the mRNA expression levels of ERα in the livers of humans, n = 17 (Fasting blood glucose, Fasting insulin, and HOMA-IR) and 18 (HbA1C). e Random feeding and 5 h fasting blood glucose in ERαF/F and ERαLivKO male mice, n = 6 (ERαLivKO) and 9 (ERαF/F) mice/group; feeding blood glucose, P = 0.0002; 5 h fasting blood glucose, P = 0.0194. f Glucose tolerance tests in ERαF/F and ERαLivKO male mice, n = 8 (ERαLivKO) and 10 (ERαF/F) mice/group; 30 min, P = 0.0124; 60 min, P = 0.0013; 90 min, P = 0.0032; 120 min, P = 0.0070. g Insulin tolerance tests in ERαF/F and ERαLivKO male mice, n = 6 (ERαLivKO) and 7 (ERαF/F) mice/group; 15 min, P = 0.0078. h Insulin signaling was detected in livers from ERαF/F and ERαLivKO male mice injected with 2 U insulin for 5 min. The experiments were repeated independently three times. Representative blots were shown. i Random feeding and 5 h fasting blood glucose in ERαF/F and ERαLivKO female mice, n = 7 mice/group; feeding blood glucose, P = 0.0011; 5 h fasting blood glucose, P = 0.0299. j Glucose tolerance tests in ERαF/F and ERαLivKO female mice, n = 7 mice/group; 30 min, P = 0.0185; 60 min, P = 0.0005; 90 min, P = 0.0444. k Insulin tolerance tests in ERαF/F and ERαLivKO female mice, n = 7 mice/group; 30 min, P = 0.0437; 45 min, P = 0.0309. l Insulin signaling was detected in livers from ERαF/F and ERαLivKO female mice injected with 2 U insulin for 5 min. The experiments were repeated independently three times. Representative blots were shown. Data are presented as mean ± SEM. *P < 0.05, **P < 0.01, ***P < 0.001, unpaired Two-tailed Student’s t test (a, b, e–g, i–k) or One-way ANOVA with Tukey’s multiple comparisons test (c). Source data are provided as a Source Data file.