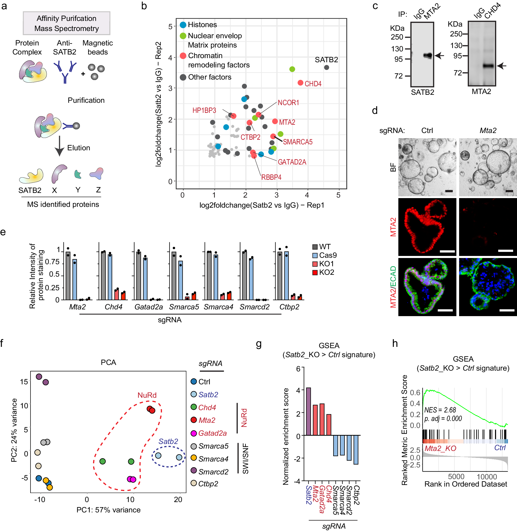
Fig. 1: MTA2 and the NuRD complex associate with SATB2 and regulate colonic transcription.

a Candidate SATB2-associated proteins were identified from mouse colonic glands by affinity purification (AP) with an anti-SATB2 antibody followed by Mass Spectrometry (MS). b Of the 78 proteins enriched in both AP-MS experiments, the top 40 (highlighted as colored balls) contained many histones, matrix proteins, and chromatin remodeling factors. c Co-IP demonstrated interactions of SATB2 with MTA2, and MTA2 with CHD4, a core member of the NuRD complex. Three independent experiments were repeated with similar results. d CRISPR-CAS9 and gRNA were used to successfully disrupt Mta2 from cultured mouse colonic organoids, as shown by immunofluorescence staining. BF: bright field. ECAD: E-cadherin. Two independent experiments were repeated with similar results. Scale bar = 50 μm. e Immunoblot quantification showed significant reduction of seven SATB2-associated chromatin factors after CRISPR-mediated deletion in colonic organoids. Two independent CRISPR experiments and two controls were shown. Mean ± S.D. Source data are provided as a Source Data file. RNA-sequencing showed that disrupting NuRD members (Chd4, Mta2 and Gatad2a) but not SWI/SNF factors (Smarca5, Smarca4 and Smarcd2) or Ctbp2 caused transcriptomic shifts of colonic organoids toward that of Satb2 knockout, as illustrated by Principal Component Analysis (PCA, f) and Gene Set Enrichment Analysis (GSEA, g, h). NES: normalized enrichment score. P value was calculated by a phenotype-based permutation test and adjusted by Benjamini-Hochberg method. g Source data are provided as a Source Data file.