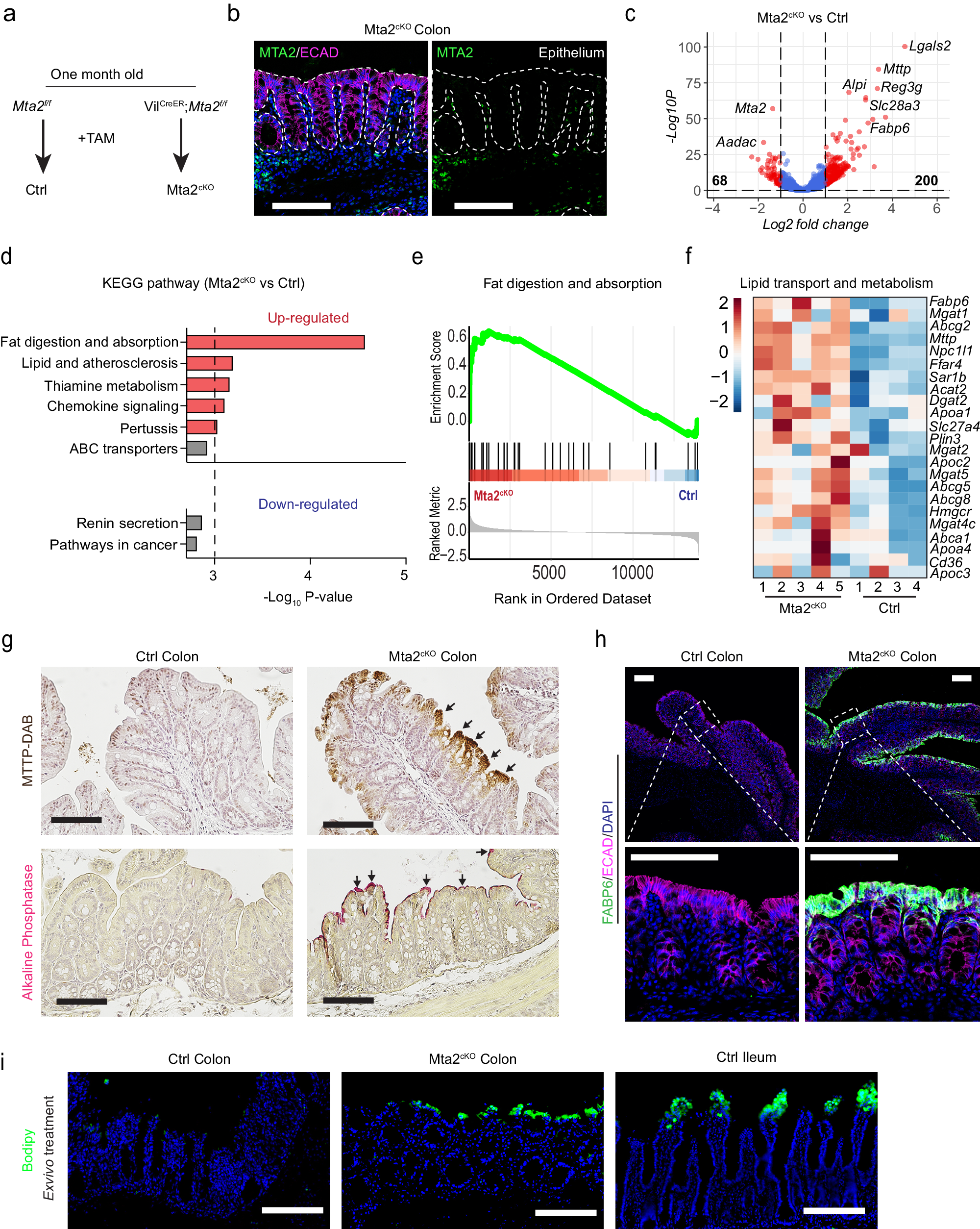
Fig. 3: Activation of lipid transport and metabolism genes in adult mouse colon after MTA2 loss.

Mta2 was deleted from 2-month old VilCreER;Mta2f/f (Mta2cKO) mice by applying tamoxifen (a), leading to near complete absence of MTA2 in colonic epithelium (b). Three independent experiments were repeated with similar results. Scale bar = 100 μm (b). RNA-seq of control and Mta2cKO colonic glands identified 200 up-regulated and 68 down-regulated genes ([LFC] > 1, adjusted p [padj] <0.05) (c, volcano plot). P value calculated by Wald test and adjusted by Benjamini-Hochberg method. Although no molecular pathways were significantly enriched among the down-regulated cohort, genes involved in lipid absorption, transport, and metabolism were prominently enriched among the up-regulated cohort, as illustrated by KEGG pathway gene set enrichment analysis (d, e) and in the heatmap representation (f). P value calculated by a phenotype-based permutation test and adjusted by Benjamini-Hochberg method. d Source data are provided as a Source Data file. g, h Histology and immunofluorescence staining showed activation of lipid transport proteins FABP6 and MTTP and small intestine brush border enzyme Alkaline Phosphatase in the surface colonocytes of Mta2cKO colon. Three independent experiments were repeated with similar results. Scale bar = 100 μm. i BODIPY stain revealed presence of lipid accumulation in villi of ileum and surface glands of Mta2cKO proximal colon, but not control colon. Two independent experiments were repeated with similar results. Scale bar = 100 μm.