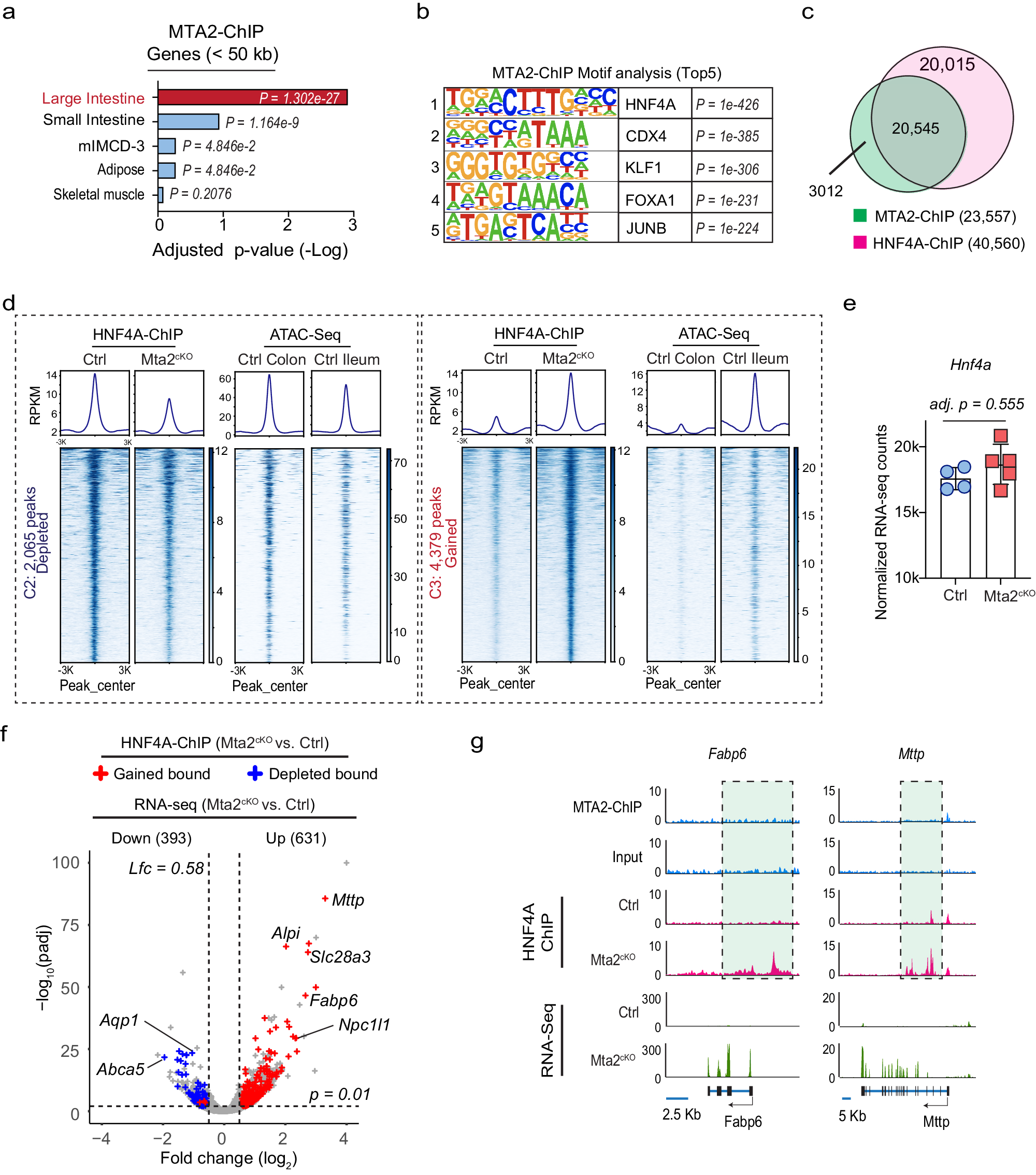
Fig. 4: MTA2 retains HNF4A on colonic enhancers and prevents HNF4A from activating small intestine chromatin.

a Tissue enrichment scores of genes near MTA2 binding peaks (MACS2, q < 0.001, distance <50 kb) in colon showed a predominant colonic signature. The P value was calculated using Enrichr tool which relies on Fisher’s exact test and adjusted by Benjamini-Hochberg method. b Top 5 DNA binding motifs in MTA2 distal binding sites ranked by P value. The P value calculated using HOMER tool which used cumulative binomial distributions to calculate motif enrichment. c Venn diagram showing the overlap of MTA2 and HNF4A genomic binding in the colon. d DNA binding profiles of HNF4A sites that were either reduced (left panel, 2,065 sites) or gained (right panel, 4379 sites) after MTA2 loss in the colon. Corresponding ATAC signals in the colon or ileum are shown. Plots are 6-kb windows centered on each HNF4A binding site. e HNF4A mRNA levels were comparable in Mta2cKO vs. control colon. Mean ± S.D. n = 4 independent control mice and n = 5 independent Mta2cKO mice. Adjusted p value by Wald test corrected for multiple testing with Benjamini and Hochberg method. Source data are provided as a Source Data file. f Combined RNA-seq and HNF4A ChIP plot showed that after MTA2 deletion, the increase (up) or decrease (down) of gene expression was strongly associated with gain or loss of HNF4A binding. Adjusted p value calculated by Wald Test from DESeq2. g Genome Browser tracks of MTA2 and HNF4A binding and RNA-seq at genomic loci of two small intestine lipid transport genes. Gain of HNF4A binding at these loci (highlighted) correlated with transcriptional activation.