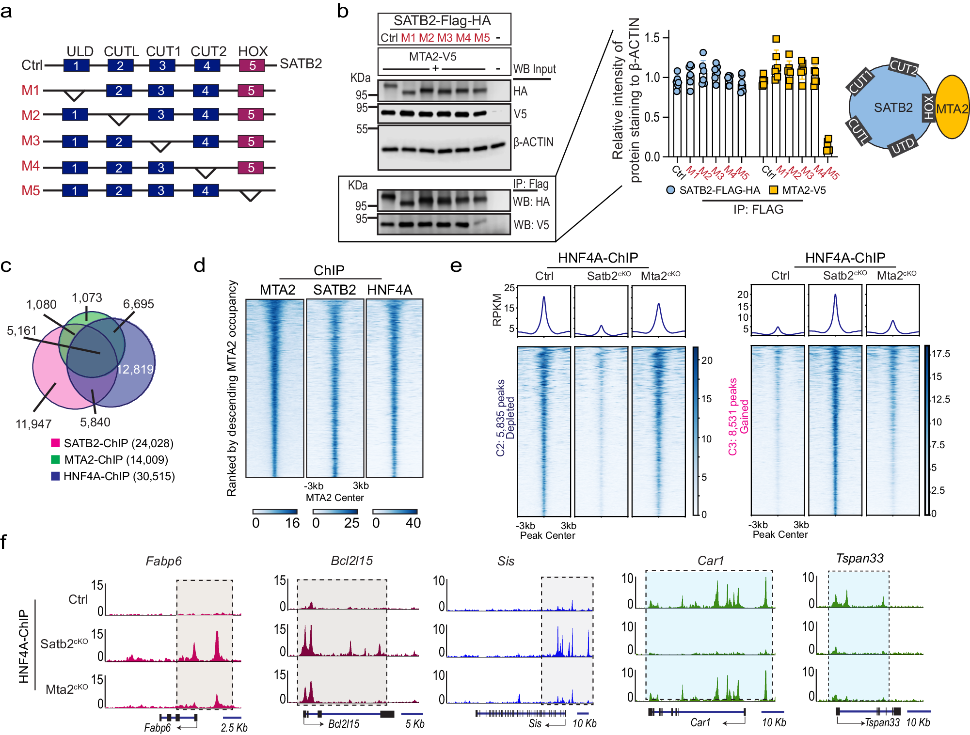
Fig. 5: SATB2 and MTA2 co-bind HNF4A on colonic chromatin but SATB2 retains HNF4A more strongly than MTA2.

a, b We generated 5 mutant SATB2 proteins (M1-5) with each lacking one of the 5 functional domains. a Co-IP of the SATB2 mutants and MTA2 showed that the SATB2 HOX domain was required for SATB2 interaction with MTA2; without the HOX domain, the interaction was abrogated. M: mutation form. b Mean ± S.D. n = 6. All the different gels/blots were derived from the same experiment and were processed in parallel. Source data are provided as a Source Data file. Overlap of SATB2, MTA2, and HNF4A distal genomic binding sites in colonic tissues as shown in the Venn diagram (c) and the DNA binding profiles (d). Peaks were ranked by descending MTA2 occupancy. e DNA binding profiles of HNF4A sites that were either reduced (left panel, 5835 sites) or gained (right panel, 8531 sites) in Satb2cKO colon. In comparison, HNF4A loss or gain at these sites were modest in Mta2cKO colon, but nonetheless statistically significant by Kolmogorov-Smirnov test (K-S D values shown in the density plots). Peaks centered on HNF4A binding sites in 6 kb windows. f Genome Browser tracks of HNF4A binding at genomic loci of the small intestine genes Fabp6, Bcl2l15, and Sis and the colonic genes Car1 and Tspan33 in Mta2cKO and Satb2cKO colon. SATB2 can more strongly influence HNF4A binding than MTA2.